
招投标既是政府采购的重要方式也是民间采购的重要组成部分,招投标法虽属民商法律体系,但因其特殊的价值又有其自身的特点,招投标法几乎不强调意思自治(非强制性招标有些许例外)而是用一系列的强制性规则和严苛程序规范来控制整个招投标过程。闲言少叙,本文争取多用图表,少用纯文字叙述的方式将整个招投标活动、相关法律规则和一部分原理做出归纳和总结,法律来源主要是《中华人民共和国招标投标法》和《中华人民共和国招标投标法实施条例》以及少量的部门规章。

说明:必须招标的项目需同时满足两个条件,即范围标准和规模标准,两条件为“且”的关系而非“或”的关系。如政府机关因办公需要使用国有资金采购几只市面上很常见的黑色水性笔,范围标准符合了招标范围,原因是全部使用国有资金,但规模标准明显不足,其价格远远没有达到100万元人民币的单项货物采购估算标准,因此该采购不适用强制招标。
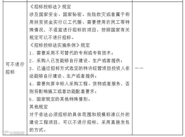
前面说明了哪些项目必须招标,必须招标的项目又分为三种形式。


此表中的可不进行招标项目是指该项目符合强制招标的范围和规模,本应当适用强制招标,但由于特殊的原因,经有关部门的批准后方可用其它的办法发、承包,并不同于那些本身就不属于强制招标的项目。
说明:招标活动以一次性招标为一般情况,两阶段招标为例外。两阶段招标一般适用于项目较为复杂,技术标部分编制难度较大,紧靠发包人和招标代理机构很难完成技术标部分的编制,需要投标人给予帮助和建议。因此在第一阶段,各投标人依项目的设计图纸和施工现场等条件结合自身的技术经验向招标人提出不带报价的技术建议,共同帮助招标人完成招标文件的编制,第二阶段再向招标人提交完整的投标文件,第一阶段未参与提出技术建议的主体不得再第二阶段投标。
总体流程图:



说明:此处相应的资金或资金来源已经落实这一条件要区分对比建设单位申请施工许可证时的条件,建设单位申请施工许可证要求建设资金已经落实,建设周期不足一年的建设资金落实不得低于合同价的50%,建设周期超过一年的建设资金落实不得低于合同价的30%。这一点很好理解,招投标活动处于项目的起始阶段,拟完成建设项目的各方主体(勘察、设计、施工、监理、总承包管理等)还没有确定,而建设单位申请施工许可证则不然,此时项目已经着手施工,施工准备活动已基本完成,因此资金的落实程度要严格于招投标阶段,以防止因资金的不足导致项目建设停滞甚至流产。

说明:专业招标代理机构不得在所代理的招标项目中投标、代理投标或为投标人提供咨询这一规定体现了招投标活动的一项基本精神,即一个主体在招投标活动中只能有一个身份。
1、招标人组织专门人员对拟招标项目计算出的一个合理的基本价格。
4、只能作为评标的参考,不得作为中标条件或否决投标的条件。
说明:此最低价称为标底,最高价称为拦标价。可以设定拦标价出于对预算的控制,超过拦标价的投标为废标。但不得限定最低价这一规则背后的含义较为深远,简单来说招标价的编制一般以预算定额为依据(指导价),投标价的编制一般以施工定额(企业定额)为依据,充分释放了企业自身的生产能力,所以当下我国大力推行工程量清单计价模式(GB50500-2013),实行“量价分离”原则,“量”由招标人确定并负责,“价”由企业根据自身特点自主报价,充分发挥了市场作用。因此,在编制招标文件时不能限定最低价,因为投标人的自主生产水平如何招标人是不能控制的。但投标人不得低于自身生产成本投标报价。

说明:在发出招标公告后招标人若要组织踏勘现场必须组织全部投标人(潜在投标人)参加,这一点往往被双方忽略。踏勘现场对于某些项目的建设有很大影响,因为实地勘察往往要比纸上谈兵更能深入的了解项目建设背景。招标人不组织现场踏勘则罢,如果组织踏勘,仅一部分投标人参与了实地勘察而另一部分投标人没有,必然会存在不公平,“公平”二字乃是招投标发包、承包模式最核心的价值。在实务操作中,发包人往往在招标前就有了“心仪的对象”,只邀请这 “心仪的一个或几个对象”现场踏勘,其他投标人若知晓此情形应该立即向招投标管理机构投诉。
通过的申请人少于3个应重新招标。


由招标人(招标代理机构)主持,在规定的时间地点公开进行,邀请所有投标人参加(投标人可以不参加)。
由投标人或其代表检查,也可以由招标人委托的公证机构检查并公证
4.未经唱标的内容不能进入评标程序。
说明:这里对招投标过程中的几个时间点予以明确,提交投标文件的截止时间=开标时间=投标有效期 很多人认为投标有效期是从发布招标公告到提交投标文件截止的时间,造成这一错误认识的原因是错误的经验观和对文字含义的曲解。所谓投标有效期是指评价投标文件是否有效及优劣的期间,这一评价一定发生在接受全部投标文件之后,即以开标作为该期间的起始点。
其次关于不予受理的情况则充分体现了的招投标规则严苛的程序性规范,我们暂且不谈论实务中如何操作,但按招投标法的精神,提交投标文件截止的时间规定为x年x月x日x时x分x秒,投标人就应当于该准确的时间前将符合规定的投标文件送达至准确的地点,否则招标人不能接受(也不允许接受!),没有延期,没有例外,视为对招投标程序最基本精神“公平”的诠释。
版权:文章来源于网络,如涉及版权问题请联系我们删除!
声明:本文仅代表原作者观点,不代表本平台立场!