编者按:2020年至2022年被称为“信创黄金三年”,而从2019年起中国信创产业政策就逐步进入整体布局阶段,本文对此进行了梳理。
1、政策历程图
信创产业,即信息技术应用创新产业。信创产业推进的背景在于,过去中国IT底层标准、架构、产品、生态大多数都由国外T商业公司来制定,由此存在诸多的底层技术、信息安全、数据保存方式被限制的风险。全球IT生态格局将由过去的“一极”向未来的“两级”演变,中国要逐步建立基于自己的IT底层架构和标准,形成自有开放生态。基于自有IT底层架构和标准建立起来的IT产业生态是信创产业的主要内涵。
信创产业是中国坚持走信息技术应用自主创新之路的必然结果,其发展与国家政策发展历程密不可分,以“863”计划为起点,信创产业政策共经历了“觉醒”、“起步”、“加速”、“可靠”和“整体布局”五个阶段,形成了以国家和科研机构为引导,大型国有企业和民营企业为实践突破的信创产业新局面。

2、国家层面政策汇总及解读
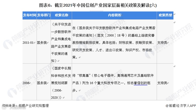
——国家层面信创产业行业政策汇总
2019年我国提出发展信创产业,随后出台了一系列支持政策,2020年作为信创发展元年,国家一连颁布五项政策对信创产业发展规划提出相关规定。截至2021年8月,国家层面涉及信创产业的相关政策与解读如下:





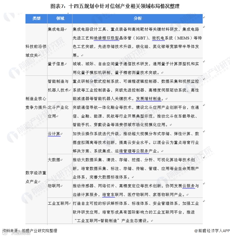
——国家层面信创产业行业“十四五”规划解读
《中共中央关于制定国民经济和社会发展第十四个五年规划和二〇三五年远景目标的建议》提出,坚持创新在我国现代化建设全局中的核心地位,把科技自立自强作为国家发展的战略支撑。在《规划》建议部署的12方面重大任务中,“坚持创新驱动发展,全面塑造发展新优势”列在首位,明确要求面向世界科技前沿、面向经济主战场、面向国家重大需求、面向人民生命健康,深入实施科教兴国战略、人才强国战略、创新驱动发展战略,完善国家创新体系,加快建设科技强国。《规划》建议对创新发展进行四方面系统部署,包括强化国家战略科技力量,提升企业技术创新能力,激发人才创新活力和完善科技创新体制机制。同时指出要瞄准人工智能、量子信息、集成电路、生命健康、脑科学、生物育种、空天科技、深地深海等前沿领域进行重点布局。
在十四五规划中,国家提出在事关国家安全和发展全局的基础核心领域,制定实施战略性科学计划和科学工程。瞄准人工智能、量子信息、集成电路、生命健康、脑科学、生物育种、空天科技、深地深海等前沿领域,实施一批具有前瞻性、战略性的国家重大科技项目。

——国家层面信创产业行业发展目标解读
根据中共央关于制定国民经济和社会发展第十四个五年规划二〇三远景目标的建议相内容,国家十四五规划以高质量发展为主题,改革创新根本动力,加快建设现代化经济体系。发展重要方向上强国内市场、扩大需以创新能做驱积极战略兴产业基础施和数字化建设。信创产业以信息技术为根基,通过科新构建国内生态体系是实现家十四五规划发展目标的重要抓手。

3、各省市层面政策汇总及解读
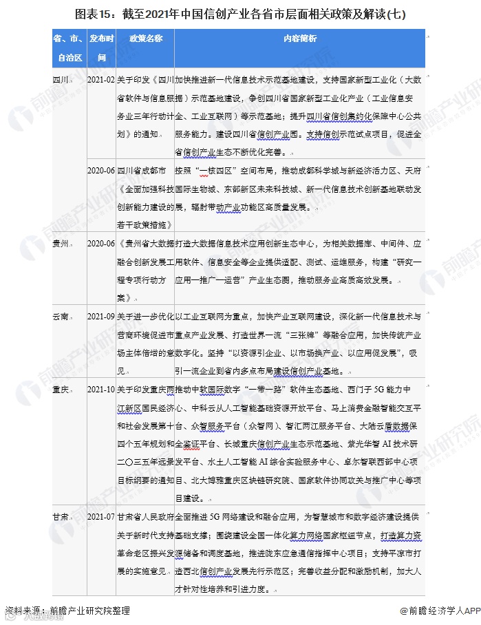
——31省市信创产业行业政策汇总
为响应国家政策,大力发展信创产业,部分地方省市区均出台了支持信创发展的规定。截至2021年10月,地区层面涉及信创产业的相关政策与解读如下:







——31省市信创产业发展规划解读
2019年我国提出发展信创产业,并将其列入十四五规划,各省在省级规划中也加入了信创产业发展规划,详细分布情况如下:


来源:前瞻网、前瞻经济学人APP
声明:我们推送的每一篇文章,都会注明来源和作者,版权归原作者所有,仅供分享学习,不做商业用途。若未能找到作者和原始出处还望谅解;如有侵权,请联系本微信后台,我们会在第一时间删除并致歉。
IT综合服务商
智慧城市规划设计与实施

