

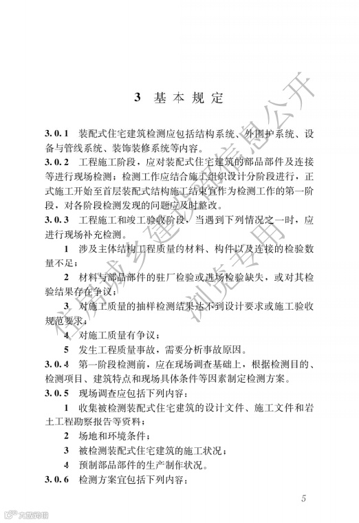
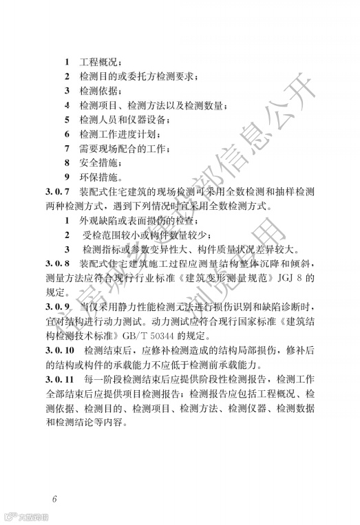
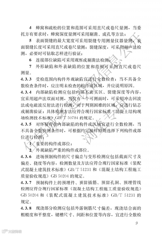
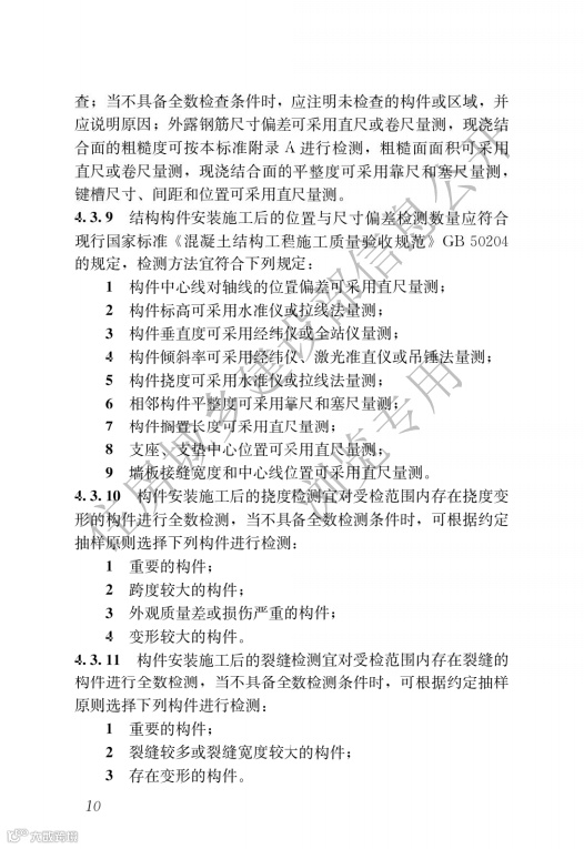
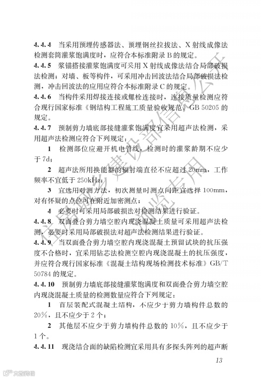
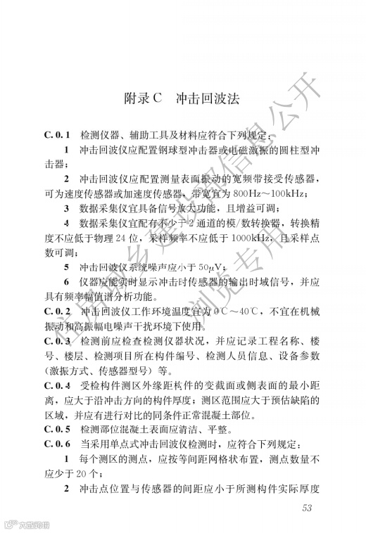
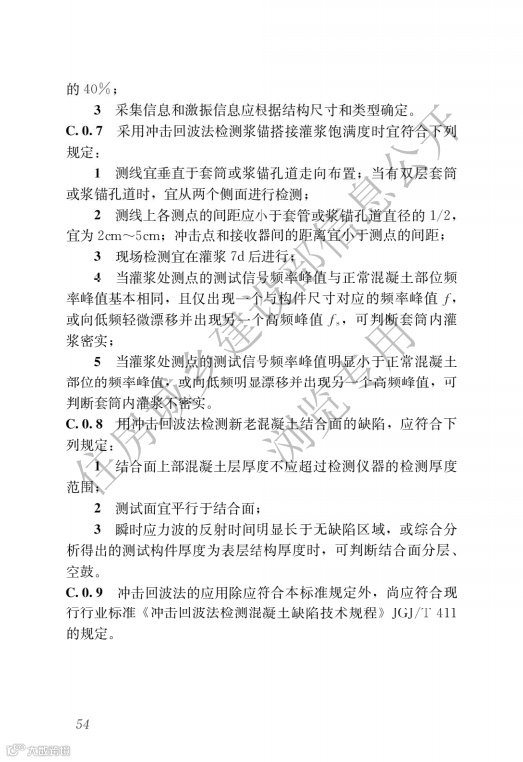
住房城乡建设部官网消息,近日,住建部发布由中国建筑标准设计研究院(简称“标准院”)参编的行业标准《装配式住宅建筑检测技术标准》JGJ/T485-2019,自2020年6月1日起实施。
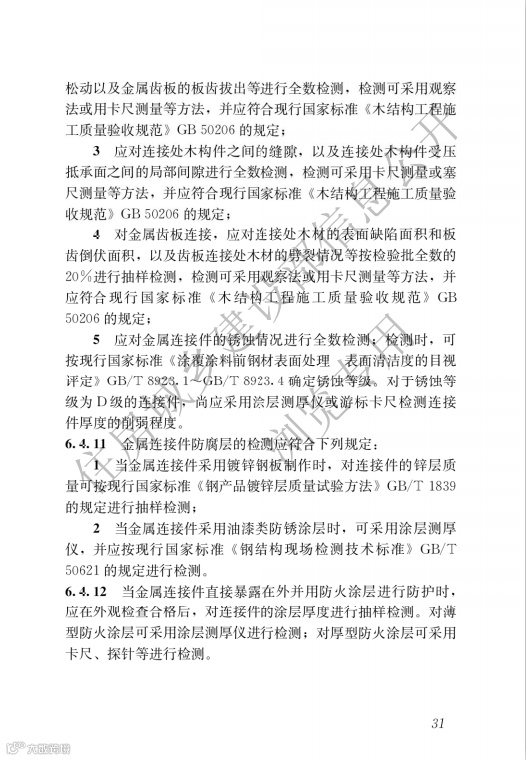
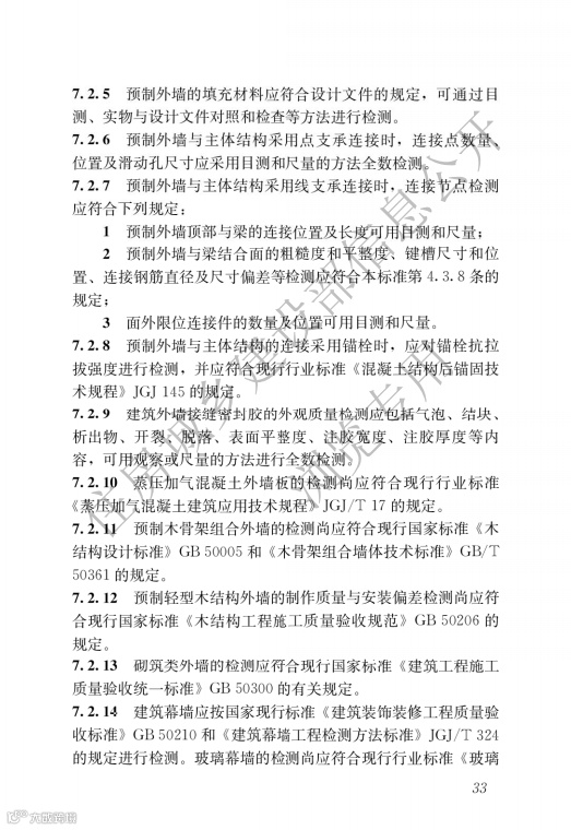
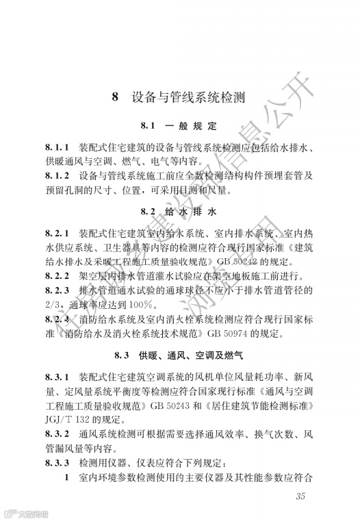
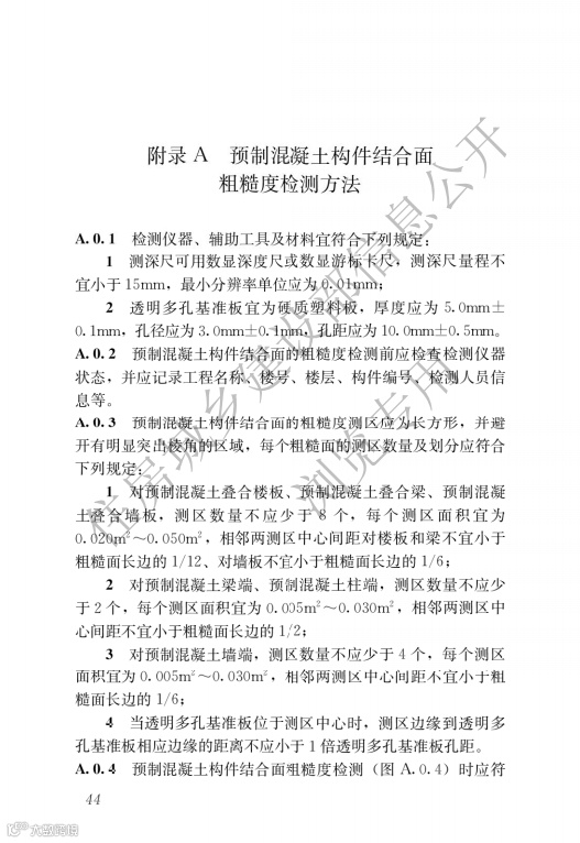
该标准适用于新建装配式住宅建筑在工程施工与竣工验收阶段的现场检测。标准明确:工程施工阶段,应对装配式住宅建筑的部品部件及连接等进行现场检测;检测工作应结合施工组织设计分阶段进行,正式施工开始至首层装配式结构施工结束宜作为检测工作的第一阶段,对各阶段检测发现的问题应及时整改。


































































END
______

往 期 推 荐
▼点击图片阅读
标准院春招链接 大批设计、营销、博士后工作站岗位放出,猛戳↑↑
----------------------------------------
如有相关标准院事务咨询请联系标准院张先生
联系电话:17603075745 邮箱:cbs_market@163.com
图片若有侵权,请联系


