由中国建筑标准设计研究院(简称“标准院”)参编的行业标准《办公建筑设计标准》JGJ/T 67-2019,自2020年3月1日起实施,原行业标准《办公建筑设计规范》JGJ67-2006同时废止,由强制性标准改为推荐性标准。
其中,标准院院副总建筑师李靖参与了主要的起草与编撰工作,新标准对部分内容进行了修订,在住房和城乡建设部门户网站(www.mohurd.gov.cn)公开,并由住房和城乡建设部标准定额研究所组织中国建筑出版传媒有限公司出版发行。
根据住房和城乡建设部《关于印发<2014年工程建设标准规范制定、修订计划>的通知》(建标【2013】169号)的要求,标准编织组经广泛调查研究,认真总结实践经验,参考有关国际标准和国外先进标准,并在广泛征求意见的基础上,修订了本标准。
本标准修订的主要技术内容是:
|
|
1.对引用的其他部分标准中已作改变的内容作相应调整; |
|
|
2.增加了办公建筑的绿色设计方面的要求; |
|
|
3.对办公建筑的机动车及非机动车配建泊位的要求作了规定; |
|
|
4.在公共用房和服务用房中增加了部分场所的要求; |
|
|
5.其他为适应办公建筑使用、管理、技术方面发展的需要而对相关条文进行的修订。 |
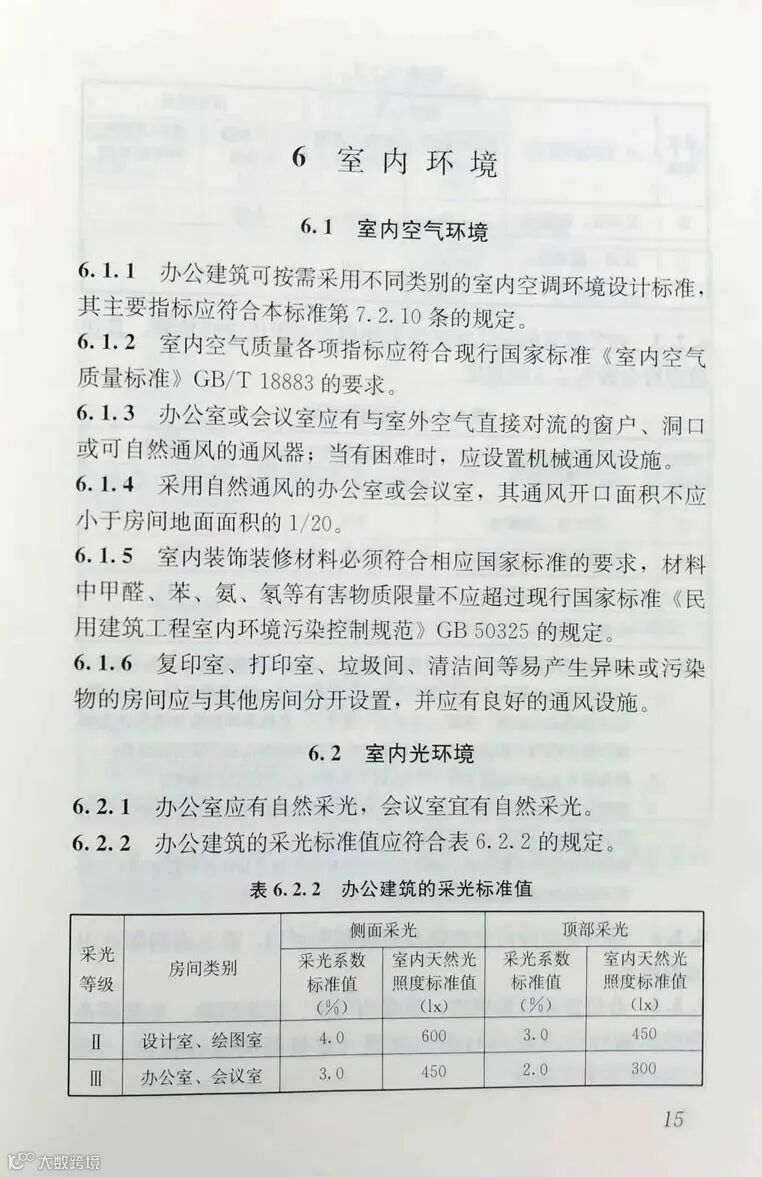
以下是新规范完整版内容:

END
______

往 期 推 荐
▼点击图片阅读
标准院春招链接 大批设计、营销、博士后工作站岗位放出,猛戳↑↑
----------------------------------------
如有相关标准院事务咨询请联系标准院张先生
联系电话:17603075745 邮箱:cbs_market@163.com


