-
清零后的基因组需快速重建甲基化,且胚胎内、胚外两大谱系要形成独特图谱——前者高度甲基化,后者部分甲基化; -
生殖系基因(如Piwil2、Ddx4)、转座子需被精准沉默,避免 “身份错位” 导致发育紊乱; -
DNA 甲基化谷(DMV)等区域要保持低甲基化,维持基因可塑性,为后续分化留足空间。
-
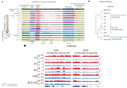
初始阶段(卵母细胞→合子基因组激活后):在卵母细胞中,H3K36me2 随转录沉默积累于基因体,部分母源 H3K36me2 可遗传至 8 细胞期;父源 H3K36me2 则在受精卵中快速耗竭,直至合子基因组激活(ZGA)后重新建立。ZGA 后,H3K36me2 先在增强子区域定点沉积,依赖组蛋白乙酰化(H3K27ac)的 “定位信号”,为后续甲基化铺路; -
扩张阶段(胚胎植入后):从增强子向全基因组扩散,形成覆盖基因间区的完整甲基化网络,唯独避开失活的X 染色体(Xi),避免干扰性别决定程序。
-
DNMT3A(精准施工队):必须通过PWWP 结构域识别 H3K36me2/3 才能启动工作,如同 “精准绘图笔”,专门负责关键区域(如生殖系基因启动子)的甲基化沉积,是胚外谱系的 “主力部队”—— 胚外谱系中 DNMT3A 表达较高,对 H3K36me2 依赖极强; -
DNMT3B(灵活补位队):无需H3K36me2 即可独立工作,如同 “万能补笔”,在胚胎内谱系中高表达,弥补 H3K36me2 的不足,确保甲基化图谱完整,避免出现 “绘图空白”。
-
防线一:沉默生殖系基因,锁定细胞身份:在Piwil2、Ddx4 等生殖系基因的启动子区域,H3K36me2 高度富集,引导甲基化精准沉积,避免这些 “生殖专用基因” 在体细胞中异常激活;NSD1 敲除后,67 个生殖系基因(占总数 48.9%)显著上调,胚胎发育程序紊乱; -
防线二:配合PRC1 保护 DMV,预留发育可塑性:DNA 甲基化谷(DMV)是发育关键基因的 “聚集地”,需保持低甲基化以维持可塑性。PRC1 复合物通过 H2AK119ub1 抑制 H3K36me2 在 DMV 区域富集,避免关键基因被过度甲基化沉默——形成 “甲基化禁区” 保护机制,确保胚胎后续分化的灵活性。
-
小鼠敲除NSD1(H3K36me2 甲基转移酶)后,胚胎植入后(E6.5-E8.5)出现严重生长迟缓,胚外组织(绒毛膜、卵黄囊)甲基化缺失最为显著(E8.5 达 28.1%),生殖系基因甲基化水平下降 40% 以上; -
突变DNMT3A 的 PWWP 结构域后,其无法识别 H3K36me2,甲基化精准性完全丧失,进一步证实 H3K36me2 与 DNMT3A 的依赖关系。
-
胚胎干细胞(mESC)向类外胚层细胞(EpiLC)转化时(模拟体内 naive-to-formative 转变),NSD1 缺失导致甲基化重建速度减半,尤其是基因间区的甲基化沉积显著延迟; -
在六重敲除(SKO)mESC(无 DNA 甲基化相关酶)中,重新表达 DNMT3A 仅能在 H3K36me2/3 富集区域沉积甲基化,而 DNMT3B 可在无 H3K36me2 区域工作,直接验证两支 “施工队” 的功能差异。
-
研究发现的调控机制在人类胚胎中高度保守,DMV 区域的保护模式、H3K36me2 与 DNMT3A 的相互作用均与小鼠一致; -
临床已知NSD1 突变与 Sotos 综合征(发育过度、智力障碍)相关,本研究首次揭示其致病的表观遗传机制 ——NSD1 突变导致 H3K36me2 沉积异常,生殖系基因沉默失效,进而引发发育紊乱。
-
首次阐明H3K36me2 的 “两步部署” 模式,揭示亲源特异性重编程规律; -
明确DNMT3A/3B 对 H3K36me2 的差异化依赖,解释不同谱系甲基化模式的形成机制; -
发现PRC1-H2AK119ub1-H3K36me2 轴对 DMV 的保护作用,完善发育表观遗传调控网络。
-
辅助生殖优化:可通过检测H3K36me2、NSD1 等分子水平,评估胚胎植入潜力,降低发育异常风险; -
发育疾病干预:NSD1、DNMT3A、PRC1 等可作为发育畸形、胚胎致死的潜在治疗靶点,为 Sotos 综合征等疾病提供干预思路; -
再生医学赋能:指导多能干细胞定向分化,优化细胞疗法的安全性与有效性——通过调控 H3K36me2 水平,可精准控制干细胞分化过程中的甲基化重建,避免异常分化。

