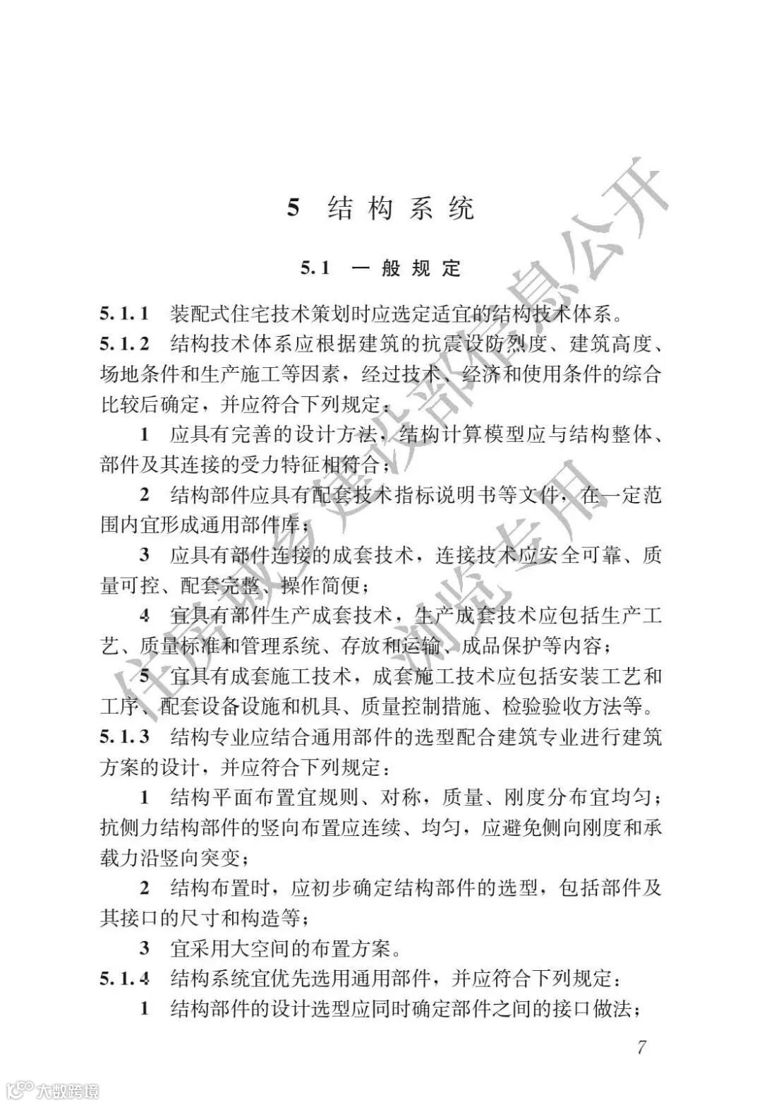
为衔接装配式住宅标准化设计与部品部件应用之间的联系,建立设计选型方法,引领设计人员掌握以标准化部品部件为核心的系统集成设计,推进全产业链协同发展,住房和城乡建设部批准《装配式住宅设计选型标准》为行业标准,编号为JGJ/T494-2022,自2022年4月1日起实施。
本标准适用于装配式混凝土结构和装配式钢结构的住宅设计。装配式住宅应选用标准化程度高、接口通用性强、性能优良、安装高效、维护更换便捷的部品部件,满足住宅安全耐久、绿色环保、健康舒适和经济适用等性能要求。
《装配式住宅设计选型标准》
点击下载→《装配式住宅设计选型标准》
来源:住房和城乡建设部网站
END


中国建筑标准设计研究院有限公司


往期推荐
▼点击图片阅读
国家标准《钢管混凝土混合结构技术标准》GB/T 51446-2021实施
国标图集《建筑电气与智能化通用规范》图示技术条件审查会顺利召开
刘东卫:十年百人引领装配式建筑发展(《建筑》2022年第5期)
巾帼心向党 喜迎二十大 ——标准院开展“三八”国际妇女节系列活动
----------------------------------------
︾






