大数跨境
0
0

转载 | 《制造业数字化转型路线图》白皮书正式发布

转载 | 《制造业数字化转型路线图》白皮书正式发布 工业加
2021-09-27
4
导读:“9月23日上午,全国工业互联网平台赋能深度行(深圳站)暨“数字经济看龙华”系列活动在深

本内容转载公众号进制造业


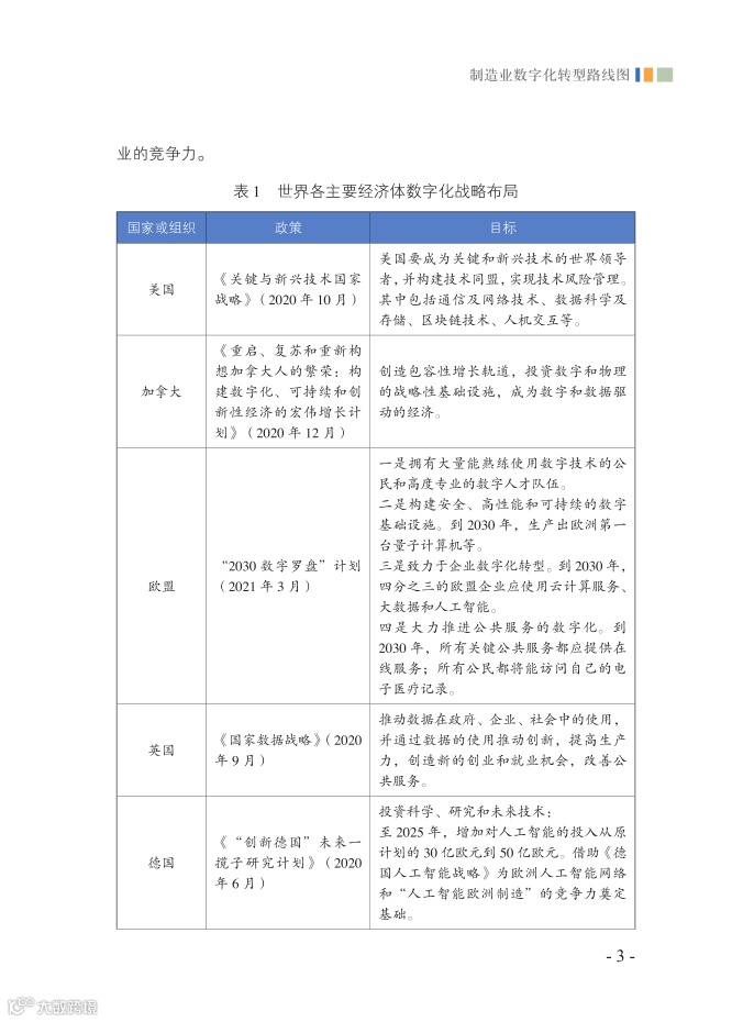
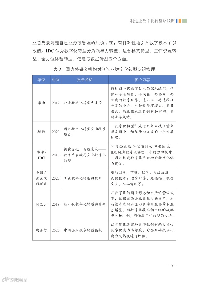
“9月23日上午,全国工业互联网平台赋能深度行(深圳站)暨“数字经济看龙华”系列活动在深圳市龙华区成功举办。会上正式发布并解读《制造业数字化转型路线图》。



先进制造业公众号推荐阅读,版权归原作者所有。


【声明】内容源于网络
0
0
工业加
工业加是由安徽数字引力科技倾力打造的基于为企业提供数字化定制服务的赋能平台。平台以“无代码开发+精益管理咨询” 为基础,构建工业数字化建设大规模定制服务的生态,解决中小型工业企业的数字化转型难题。
内容 31
粉丝 0
工业加 工业加是由安徽数字引力科技倾力打造的基于为企业提供数字化定制服务的赋能平台。平台以“无代码开发+精益管理咨询” 为基础,构建工业数字化建设大规模定制服务的生态,解决中小型工业企业的数字化转型难题。
总阅读12
粉丝0
内容31