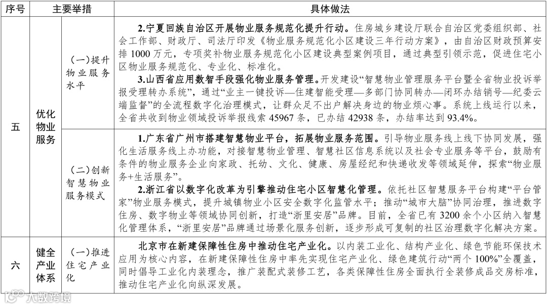
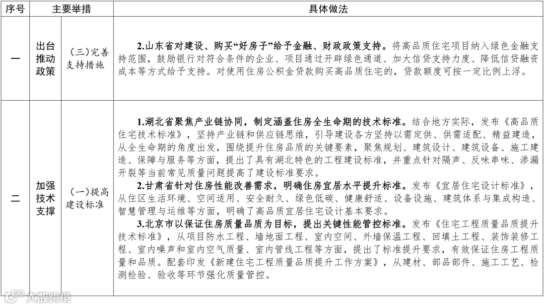
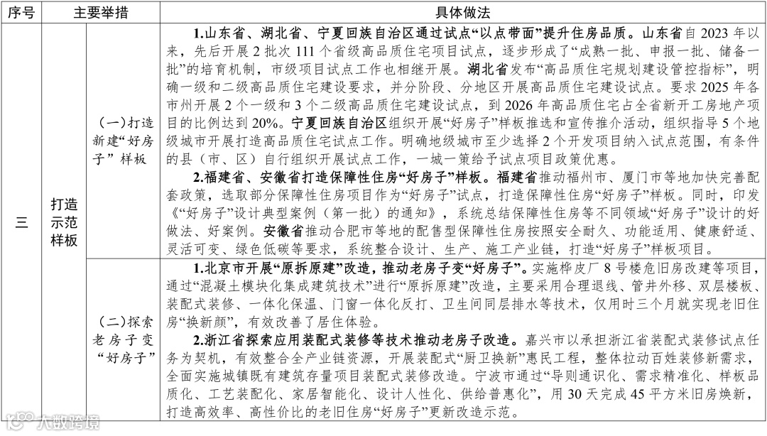
住房城乡建设部两年多来系统推进“好房子”建设各项工作,以“好房子”建设理念和目标指引住房建设高质量发展。近日,住房城乡建设部发布印发“好房子”建设经验做法(第一批)的通知,总结了全国各地方在出台推动政策、加强技术支撑、打造示范样板、强化科技赋能、优化物业服务、健全产业体系六大方面的十四项主要举措,含14个省份、自治区、直辖市典型经验做法。以下为通知全文:
各省、自治区住房城乡建设厅,直辖市住房城乡建设(管)委,新疆生产建设兵团住房城乡建设局:
为全面贯彻落实党中央、国务院关于“好房子”建设的决策部署,加大“好房子”工作推动力度,我部总结各地“好房子”建设经验做法,形成《“好房子”建设经验做法(第一批)》,现印发给你们,请结合实际学习参考。
住房城乡建设部办公厅
2025年7月2日
点击下载:
中国建筑标准设计研究院有限公司(以下简称“标准院”)践行社会责任、展现央企担当,以“好房子”作为目标指引,推动我国住房建设与居住建筑领域发展。
END
-------
往期推荐
▼点击下方阅读
2025-07-16
2025-03-11
2024-12-27
2025-02-11

