点击蓝字 关注我们
人力资源社会保障部办公厅
关于印发《新就业形态劳动者劳动合同和书面协议订立指引(试行)》的通知
人社厅发〔2023〕6号
各省、自治区、直辖市及新疆生产建设兵团人力资源社会保障厅(局):
为更好地维护新就业形态劳动者合法权益,引导企业依法合规用工,根据劳动合同法、《关于维护新就业形态劳动者劳动保障权益的指导意见》等法律法规和政策,我们编制了《新就业形态劳动者劳动合同和书面协议订立指引(试行)》(以下简称《指引》),现印发给你们。
各地要认真组织学习培训,准确理解《指引》内容,结合本地实际,加强对平台用工的指导,稳妥有序推动《指引》应用。同时,密切跟踪了解《指引》应用情况,注意总结好的经验做法,研究解决各方反映的问题,重要情况及时报告。
人力资源社会保障部办公厅
(此件主动公开)
(联系单位:劳动关系司)
新就业形态劳动者劳动合同和书面协议订立指引(试行)
第一章 总则
第一条 为支持和规范发展新就业形态、维护新就业形态劳动者合法权益,引导企业与新就业形态劳动者依法订立劳动合同、书面协议,根据国家有关法律法规和政策,制定本指引。
第二条 本指引供企业与新就业形态劳动者订立劳动合同、书面协议时参考。
第三条 本指引所称新就业形态劳动者,是指线上接受互联网平台根据用户需求发布的配送、出行、运输、家政服务等工作任务,按照平台要求提供平台网约服务,并获取劳动报酬的劳动者。本指引所称企业是指平台企业和平台用工合作企业。
第二章 订立的原则、形式和效力
第四条 企业要根据用工事实和劳动管理程度,综合考虑新就业形态劳动者对工作时间及工作量的自主决定程度、劳动过程受管理控制程度、是否需要遵守有关工作规则和劳动纪律及奖惩办法、工作的持续性、能否决定或者改变交易价格等因素,与符合确立劳动关系情形的新就业形态劳动者订立劳动合同,与不完全符合确立劳动关系情形的新就业形态劳动者订立书面协议。
第五条 企业与新就业形态劳动者订立劳动合同、书面协议,要遵循合法、公平、平等自愿、协商一致、诚实信用的原则。
第六条 企业要如实告知新就业形态劳动者与完成平台网约服务有关的情况,有权了解新就业形态劳动者与订立劳动合同或书面协议直接相关的基本情况,新就业形态劳动者应如实说明。
第七条 劳动合同、书面协议由企业与新就业形态劳动者协商一致,并经双方签字或者盖章后生效。采用纸质形式订立的,由企业和劳动者各执一份。采用电子形式订立的,应当符合法定要件,企业要确保劳动者可以使用常用设备随时查看、下载、打印完整内容。
第八条 依法订立的劳动合同、书面协议具有约束力,各方应当按照约定全面履行各自的义务。变更劳动合同、书面协议以及企业修订与履行劳动合同、书面协议直接相关的制度规则和平台算法,要符合法律法规和有关政策规定。
第三章 劳动合同的订立
第九条 企业应当与符合确立劳动关系情形的新就业形态劳动者依法订立劳动合同,不得以诱导、欺诈、胁迫等方式与新就业形态劳动者订立书面协议等减损劳动者权益。已建立劳动关系,未同时订立劳动合同的,企业应当自用工之日起一个月内与劳动者订立劳动合同。
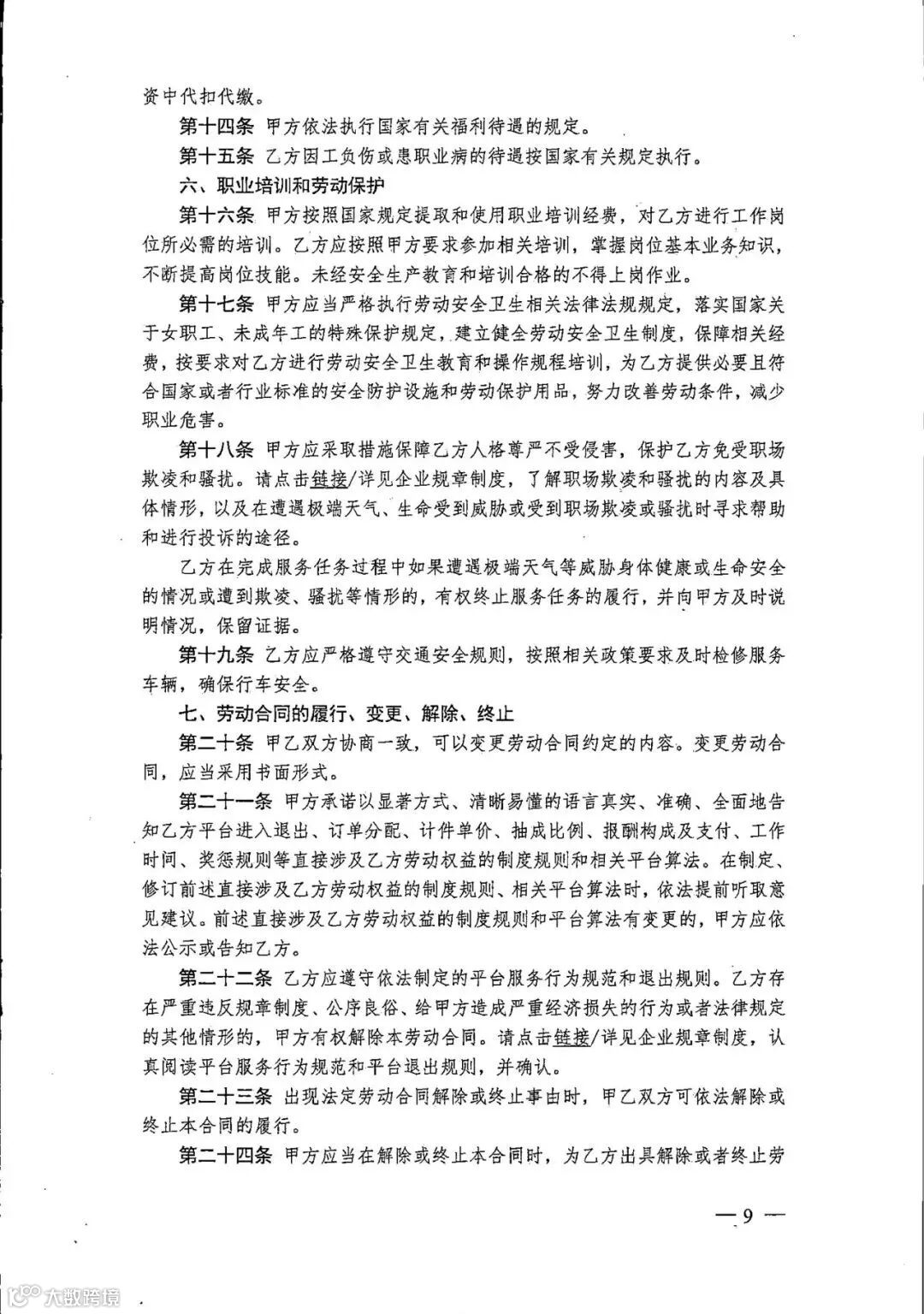
第十条 劳动合同应当明确用人单位和劳动者的基本信息、劳动合同期限、工作内容和工作地点、工作时间和休息休假、劳动报酬、社会保险、劳动保护等事项,可以约定试用期、培训、福利待遇等其他事项。
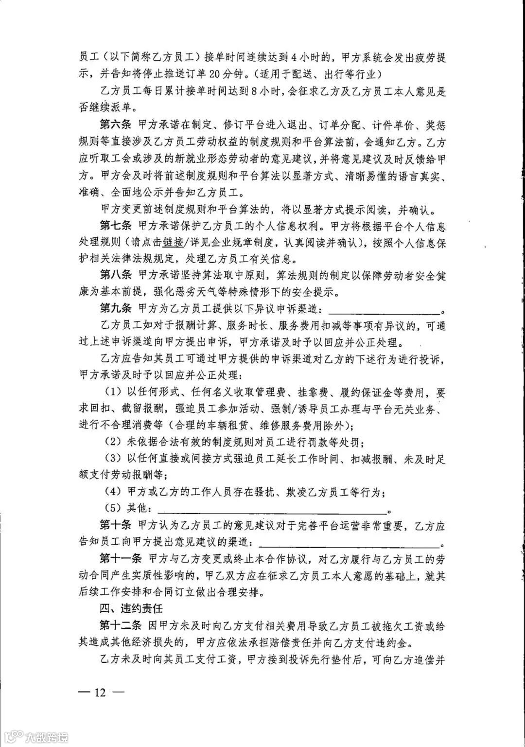
第十一条 平台企业采取合作用工方式,由平台用工合作企业招用劳动者并组织其提供平台网约服务的,可与平台用工合作企业就保障劳动者权益签订专项协议或在合作协议中明确各自应承担的责任。平台用工合作企业要向劳动者如实说明与平台企业约定的涉及劳动者切身利益的事项,可将与平台企业订立的保障劳动者权益的专项协议作为订立劳动合同的附件。
第四章 书面协议的订立
第十二条 平台企业与不完全符合确立劳动关系情形的新就业形态劳动者订立书面协议,可以在劳动者注册平台个人账户时订立,也可以在劳动者执行工作任务前订立。
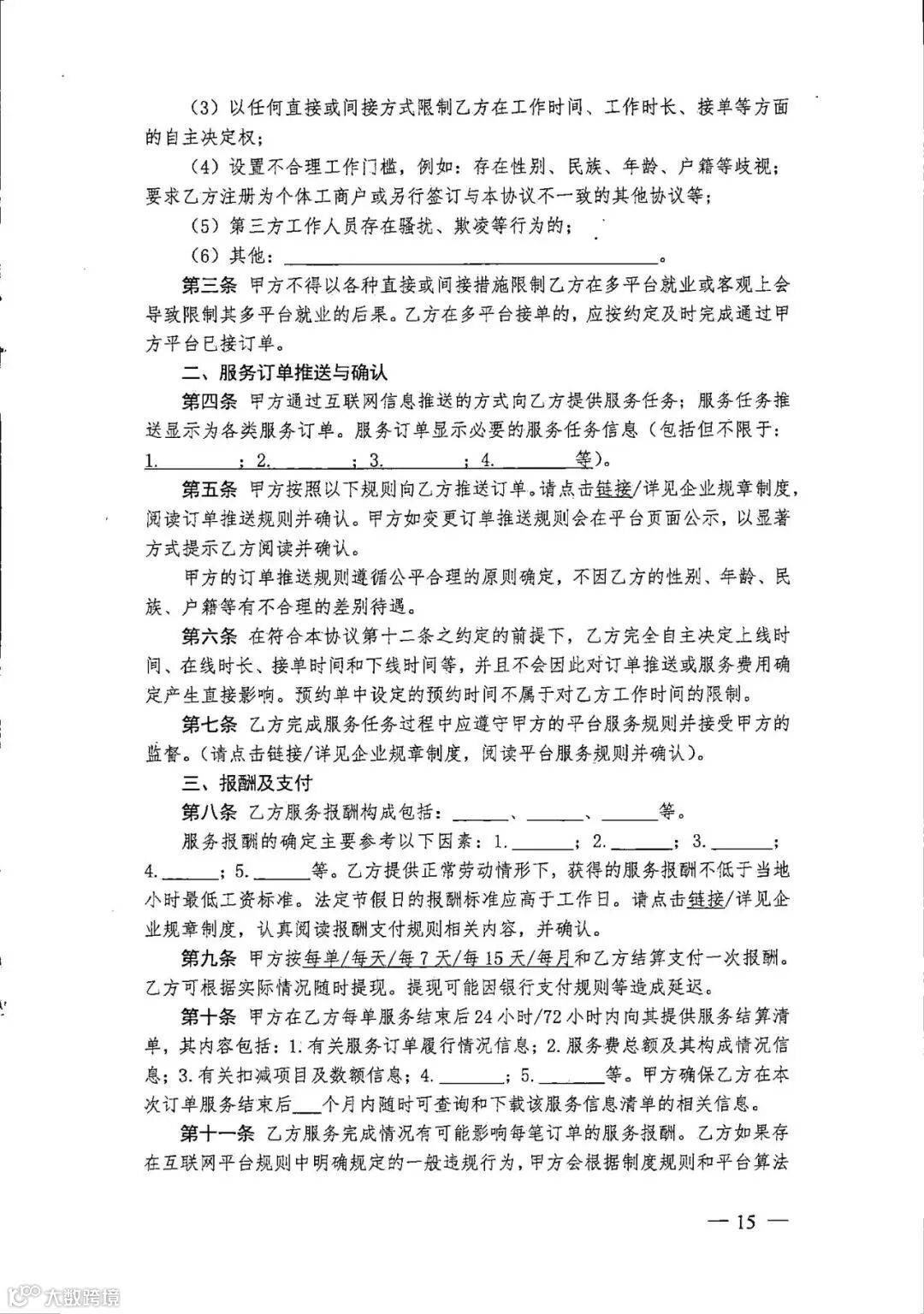
第十三条 书面协议的内容一般包括平台企业和劳动者的基本信息、订单推送与确认、报酬、服务时间与休息、职业保障以及协议的变更、解除和违约责任、争议解决等事项。
第十四条 平台企业委托经营性人力资源服务机构为不完全符合确立劳动关系情形的新就业形态劳动者提供人力资源管理服务的,经营性人力资源服务机构可以作为第三方,与平台企业、新就业形态劳动者协商订立三方书面协议,在协议中明确其受平台企业委托承担的人力资源管理和服务职责。订立三方书面协议,不改变平台企业应当承担的用工主体责任。
第五章 附 则
第十五条 平台企业应当遵守行业管理规定用工,与新就业形态劳动者依法合规订立劳动合同、书面协议。
第十六条 个人依托互联网平台自主开展经营活动不适用本指引。
附件:1. 新就业形态劳动者劳动合同参考文本
2. 新就业形态劳动者书面协议参考文本
3. 新就业形态劳动者书面协议参考文本(三方)
往期推荐
|
|||
|
|||
|
|||
|
END

