Hydrogen Energy
动态信息
Dynamic information
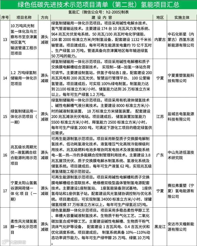
4月2日,国家发展改革委发布关于向社会公开征求《绿色低碳先进技术示范项目清单(第二批)》意见的公告。确定了第二批绿色低碳先进技术示范项目清单,共纳入101个项目。
本次共有22个氢能项目入选,包括“内蒙古10万吨风光制氢一体化及乌兰察布市至京津冀地区氢气输送管道工程示范项目、200万千瓦风电制绿氢50万吨绿色甲醇示范项目、宁夏1.2万吨绿氢制储输用一体化示范项目、太阳山氢氨谷源网荷储一体化项目(一期)、江苏绿氢制储运用一体化示范项目(一期)、广东兆瓦级长周期光伏—液氢耦合综合能源利用示范项目、黑龙江柔性风光储氢氨醇一体化示范项目等。
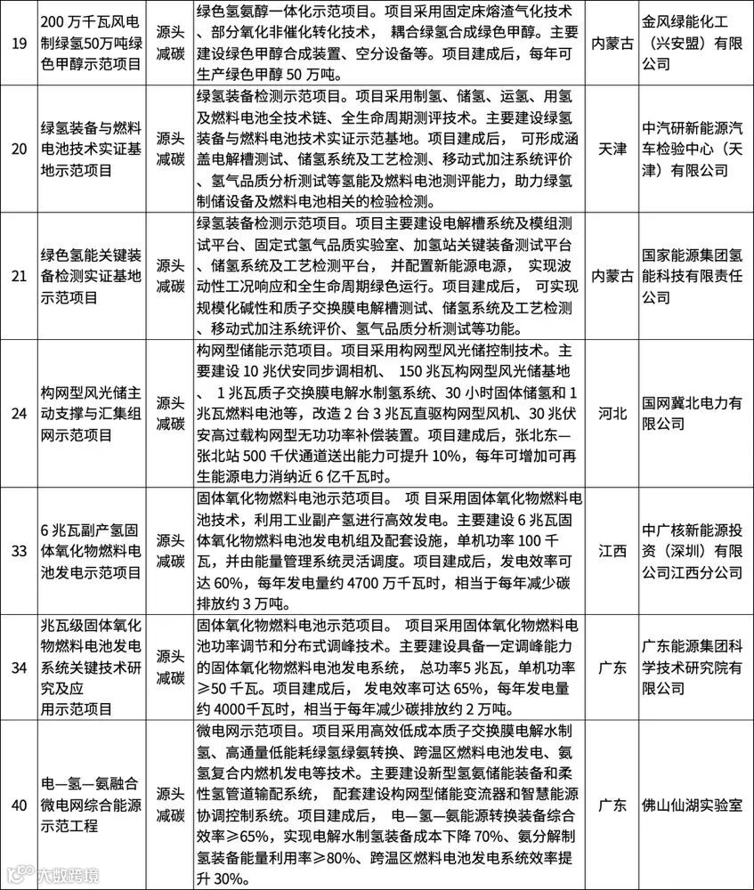
源头减碳方向,共有13项氢能相关项目入选,分别为:
过程降碳方向,共有6项氢能相关项目入选,分别为:
▲零碳高等级薄钢板工厂示范项目
末端固碳方向,仅一个项目入选:
▲60万吨二氧化碳回收制绿色有机缓释化肥示范项目。
·END·
文章/图片来源自:国家发改委/氢能汇,配图来源网络,版权归原作者所有
关于我们



