Hydrogen Energy
动态信息
Dynamic information
氢能产业链由省发展改革委牵头,要充分运用“链长制”工作机制,完善氢能产业发展政策制度,不断提升氢能产业技术创新水平。加强氢能基础设施建设,有序开展氢能在交通、工业等领域示范应用,延链补链强链,推动氢能制储运加用全产业链发展。推动重点项目建设,加快推进中煤平朔采煤沉陷区60万千瓦离网式可再生能源制氢、美锦能源10000标方/小时焦炉煤气制高纯氢、中煤九鑫1000标方/小时焦炉煤气制高纯氢等项目建设,推动晋南钢铁集团有限公司5×1000立方米电解水制氢、晋鲁骨干流通走廊晋鲁氢能利用等项目前期工作。
新能源汽车由省交通运输厅牵头,坚持以规模量产为牵引,推动甲醇和氢能车辆示范应用,发挥资源转化优势,加力推进甲醇加注站、加氢站建设,支撑重点区域甲醇重卡、氢燃料电池汽车规模化运营,拓展应用范围、提高推广数量。
山西省制造业振兴升级领导小组重点产业链链长制工作机制关于印发《山西省重点产业链能级跃升2025年行动计划》的通知
链长制工作机制各成员单位,各市链长制牵头单位,各有关企业:
为深入贯彻省委十二届八次、九次全会和2025省两会精神,省制造业振兴升级领导小组重点产业链链长制工作机制制定了《山西省重点产业链能级跃升2025年行动计划》,现印发你们。请根据工作职责及任务分工,结合工作实际,认真贯彻落实。
省制造业振兴升级领导小组
重点产业链链长制工作机制
(代章)
2025年2月25日
山西省重点产业链能级跃升2025年行动计划
为深入贯彻省委十二届八次、九次全会和2025省两会精神,进一步完善链长制工作机制,着力统筹用好产业链平台抓手,促进产业集群和产业链融合引领发展,加快推进重点产业链能级跃升,制定本行动计划。
一、发展目标
实施产业链、产业集群融合发展,持续优化“链长+链主”制度体系,不断激发产业链发展动能。力争到2025年底,省级产业链整体营收突破8000亿元,链主企业达到45家以上,链核企业突破120家,产业链企业突破800家;产业集群和产业链融合发展取得新进展,产业链现代化水平进一步提升,上下游企业高效配合、大中小企业融通发展,协同创新更加紧密、配套体系更加完备、要素支撑更加有效。
二、重点工作
(一)强化群链融合引领发展
立足我省现有产业基础,推动产业链和产业集群融合发展。有效统筹资源要素,促进产业集约集聚,加快现有省级重点产业链与地市重点产业融合,因地制宜培育打造一批特色鲜明、优势突出、持续健康发展的产业集群。2025年一季度,出台优化产业生态体系实施意见,培育打造产业集群矩阵支撑转型发展;力争到2025年底前,在群链融合发展上形成一揽子落实举措、典型成果。(省制造业振兴省级领导小组办公室、各链长牵头单位、各市链长制牵头单位按照职责分工负责)
(二)加强重点产业链系统性规划支撑
各链长牵头单位动态更新本产业链问题清单,持续跟踪办理进度,推动问题实质性解决;针对特别重大问题,及时向本产业链链长报告,适时召开会议商讨解决措施。2025年2月前,各链长牵头单位制定本产业链2025年工作要点,明确具体推动措施;链长制工作机制会同有关部门,开展“十五五”规划前期研究工作,力争在10月底前起草编制。链长制工作机制成员单位及时报送产业链工作信息和工作总结,结合自身工作职能,因时因地务实制定产业链支持政策措施。(各链长牵头单位、链长制工作机制其他相关成员单位、各市链长制牵头单位按照职责分工负责)
(三)建立产业链常态化推介机制
链长制工作机制会同有关部门,围绕省重点产业链搭建生产制造企业、产品应用企业、金融支撑、技术研发、数智化等服务机构等市场主体高效沟通交流平台,通过政策宣讲、产品推介、撮合对接等方式,促进产业链上下游企业围绕“技术研发、项目互动、产品配套、采购订单、场景开放、人才共享共用、供应链金融”等领域进行供需精准匹配,推动重点产业强链延链补链,探索产业链上下游合作,区域协同和对外合作新路径,推动产业链供应链生态体系迭代升级。围绕技术合作、项目招引(或签约)、产品推广、金融(贷款、融资、保险等)服务等专题,链长制工作机制会同各链长牵头单位,2025年全年开展4场以上的推介活动,各市全年开展2场以上的专题推介活动。(链长制工作机制、各链长牵头单位、各市链长制牵头单位按照职责分工负责)
(四)完善链主企业评价激励机制
链长制工作机制会同各链长牵头单位,细化完善链主企业遴选标准;探索针对不同产业链、不同链主企业优化链主评价指标体系,设置共性评价和个性评价细则,通过实施年度评价加强对链主企业激励引导,激励链主“以大带小”,不断延伸上下游环节,深化协作配套;进一步完善链主评价退出机制,实施链主企业动态调整。各链长牵头单位会同各市链长制牵头部门和责任部门,加强日常调度服务,对产业链企业清单中出现破产或者长期停产、协作配套水平低、与产业链关联性差等不符合上链标准的企业予以退出,并及时向链长制工作机制报送有关情况。链长制工作机制通过实施链上企业“一季一更新”,对产业链企业清单进行更新调整。(链长制工作机制、各链长牵头单位、各市链长制牵头部门和责任部门按照职责分工负责)
(五)深化产业链招商模式探索创新
积极创新招商方式,提升招商实效。省级招商引资主管部门会同各链长牵头单位、各市链长制责任部门大力开展“政府+链主+园区”协同招商,加快补齐产业链短板弱项,促进产业延链拓幅;聚焦打造消费品特色园区,积极承接消费品产业链转移。省级能源主管部门会同有关单位,研究探索以绿电绿证交易、源网荷储一体化、绿电直连等多种方式,打造绿电园区,力争在2025年底前率先在符合条件的园区开展试点;鼓励其他园区创新绿电供给机制,扩大绿电应用场景,承接产业转移,大力推进绿电资源就地转化。(省商务厅、省投资促进局、各链长牵头单位、各市链长制责任部门、省财政厅、省地方金融管理局、省能源局按照职责分工负责)
(六)推动产业链重点项目协同建设
各链长牵头单位会同项目属地市政府,按照“谋划类(对接洽谈中)、储备类(已签约未开工或前期阶段)、实施类(开工建设中,含新建类、续建类)”分类梳理本产业链重点项目;明确若干投资规模大、示范作用强的标杆项目,聚力推动建设,保障顺畅实施。项目属地政府强化项目建设主体责任,紧扣项目建设关键环节,系统做好监测调度、动态管理、包联服务,推动一批打基础、利长远的产业链项目投产见效。2025年每季度,各链长牵头单位会同有关部门调度产业链项目建设情况。(各链长牵头单位、各市链长制牵头单位按职责分工负责)
(七)强化重点产业链关键性技术支撑
省级科技主管部门会同有关部门,支持产业链企业建设重点实验室、技术创新中心、新型研发机构等创新平台;强化企业科技创新主体地位,支持引导产业链主企业、龙头企业牵头,联合高校、科研院所、中小企业等组建创新联合体,对产业链关键技术进行协同攻关;促进科技成果转移转化,探索建设产业链相关概念验证和中试基地。力争到2025年底前,在产业链技术攻关和科技成果转化方面形成一批标志性创新成果与典型应用,全面提升产业链创新活力。(省科技厅、各链长牵头单位、链主企业等按职责分工负责)
(八)促进产业链上下游一体化智改数转
链长制工作机制会同各链长牵头单位选取数字化基础好、转型意愿强的重点产业链链主企业,联合上下游企业及数字化转型服务商,先行培育一体化智改数转建设标杆示范,开展企业级、行业级工业互联网平台建设,强化设计、采购、生产、销售、物流、仓储、服务等全流程、全链条的数字化功能集成和数据流通,打造有力支撑产业链高效协同的智改数转模式。链主企业属地相关部门充分发挥财政资金激励作用,支持工业互联网平台基础设施、一体化智改数转典型示范应用等项目建设,引导企业结合行业发展共性需求和业务流程,分环节、分场景梳理痛点堵点,开展模式创新、技术攻关;鼓励链主企业通过订单牵引、技术扩散、资源共享等方式,引导链上企业上云上平台,带动产业链一体化智改数转。力争到2025年底,形成一系列产业链上下游智改数转典型成果。(链长制工作机制、各链长牵头单位、链主企业属地相关部门按照职责分工负责)
(九)激活产业链人才引擎
各链长牵头单位会同人事、教育等主管部门,以市场化摸底产业人才数据为支撑,深入了解链上企业产业用工需求现状和趋势变化,面向“高精尖缺”方向,分链条绘制产业人才图谱,实施“靶向”育才引才,探索推进“产业链+人才”模式。教育、人事等部门支持高等院校与企业共建实验室、实践教学基地、实训基地、应用技术协同创新中心,培养产业技术技能人才。力争在2025上半年,各产业链绘制完成产业人才图谱,下半年引导产业链企业积极开展人才对接招引。(各链长牵头单位、省人社厅、省教育厅按照职责分工负责)
(十)积极培育第三方促进组织
省制造业振兴省级领导小组办公室会同各链长牵头单位探索选取部分具备一定基础,专业化、行业资源丰富的单位或机构作为发展促进组织,依托相关地市、联盟协会等,开展促进机构省市共建、政企联建。充分发挥各类机构深耕专业,方式灵活的特点,整合行业资源力量,开展产业集群、产业链发展监测分析,交流合作、服务保障、规划研究等工作,服务产业发展。力争到2025年底,探索成立若干发展促进组织,产业集群和产业链专业化支撑能力取得新突破。(省制造业振兴省级领导小组办公室、各链长牵头单位、各市链长制牵头单位按照职责分工负责)
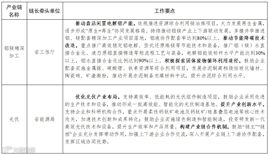
附件:《省级重点产业链2025年工作要点》
·END·
文章/图片来源自:山西省工业和信息化厅,版权归原作者所有
关于我们



