搜索
首页
大数快讯
大数活动
服务超市
文章专题
出海平台
流量密码
出海蓝图
产业赛道
物流仓储
跨境支付
选品策略
实操手册
报告
跨企查
百科
导航
知识体系
工具箱
更多
找货源
跨境招聘
DeepSeek
首页
>
官司、召回、赔偿,力帆遭遇“黑色6月”
>
0
0
官司、召回、赔偿,力帆遭遇“黑色6月”
储能知家
2020-06-19
3
导读:然而这只是力帆汽车“厄运”的冰川一角,中工汽车网梳理了近年来力帆汽车的“不平事”。
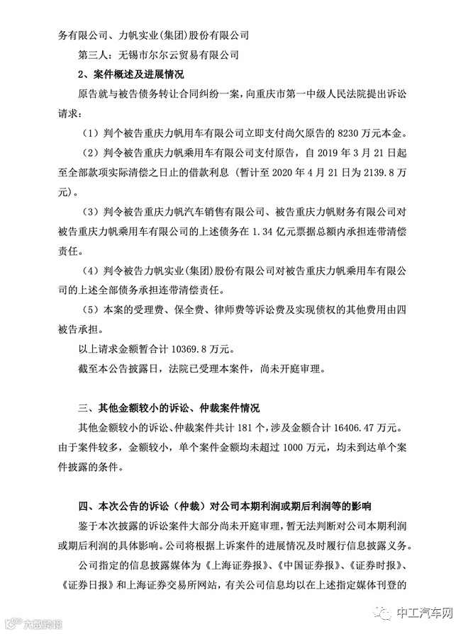
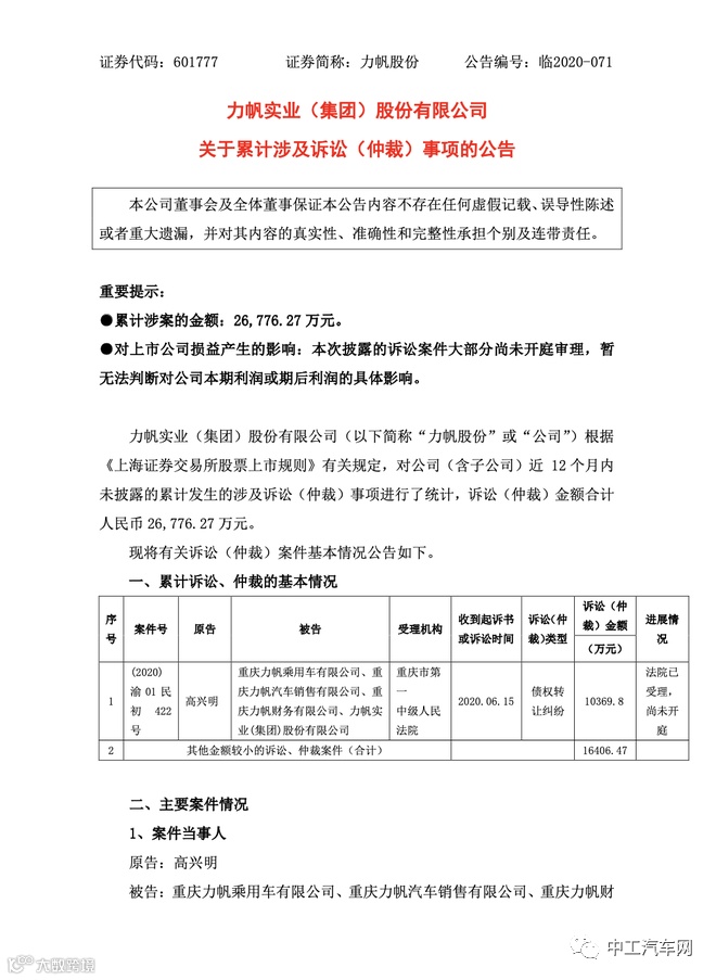
6月18日晚间,力帆股份发布公告,披露公司累计涉及诉讼(仲裁)事项的补充公告。公告显示,公司涉及诉讼(仲裁)已达392件,涉及金额29.06亿元。392起案件中,已判决(仲裁)案件221起,力帆全部为被告,共需赔偿对方18.36亿元。未开庭案件82起,涉及总金额5.8亿元。此外,近12个月内未披露诉讼(仲裁)达到2.68亿元。还有181起诉讼(仲裁),由于单个案件金额较小不予披露,总金额达到1.64亿元。
原文如下:
然而这只是力帆汽车“厄运”的冰川一角,中工汽车网梳理了近年来力帆汽车的“不平事”。
1
部分力帆650EV300纯电动车召回
6月15日,国家市场监督管理总局发布召回公告,
重庆
力帆乘用车有限公司应根据《缺陷汽车产品召回管理条例》和《缺陷汽车产品召回管理条例实施办法》的要求,召回2017年12月11日至2018年12月31日生产的部分力帆650EV300纯电动车,共计3651辆。
2
力帆盼达内斗
4月2日,力帆股份发布公告称,旗下共享出行公司盼达汽车已向重庆仲裁委员会提起仲裁申请,因盼达汽车在2015年至2018年期间从同为力帆股份旗下的力帆乘用车所购车辆,在运营过程中出现电池严重衰减、设计缺陷等
质量
问题,导致大部分车辆出现故障需长期维修、甚至无法运营问题,给盼达汽车造成了严重损失,要求力帆乘用车予以赔偿。
3
销量为0,利润为负
2019年,力帆实现营收74亿元,同比下滑32.35%,归属于上市公司股东的净利润亏损46.8亿元,同期则有2.52亿元的利润,同比跌近2000%。今年一季度,力帆营业收入5.64亿元,同比下降74.88%;净利润-1.97亿元,亏损进一步扩大。
官方数据显示,今年2月份力帆乘用车产销实现了双零的记录:产量为0,销量也为0。3月份,力帆重新复产后,生产汽车162辆、销量则为363台。
4
临阵换帅
近日,82岁的尹明善将长孙女尹安妮推到台前,指定她为力帆的接班人,引发外界一片哗然。据悉,尹安妮年仅25岁,2017年毕业于
美国
加州大学尔湾分校经济专业,目前仍然在美国攻读研究生,还未毕业。尹明善特意要求尹安妮回国,“帮助企业纾困”。目前,尹安妮担任力帆控股副董事长,以及力帆监事会股东监事。
根据现有资料显示,尹安妮年仅25岁,没有丝毫汽车行业经验,还在上学,此刻上马负债累累的力帆实在是尹明善的无奈之举,颇有矮个子里面拔将军的意思。
回顾力帆30年,从摩托车巨头到汽车行业中的后来者,
力帆汽车作为曾经的第一梯队,留下的故事值得我们深思。
作为曾经的行业大佬,从2014年推出首款电动轿车320E,到2019年进入生死边缘,小编认为力帆汽车最大的失败就是没有获得新能源汽车补贴:
2016年10月,力帆发公告称,公司2015年共有2395辆汽车不符合新能源汽车申报条件,涉及中央财政补助资金1.14亿元;财政部决定对这2395辆新能源汽车中央财政不予补助,并取消了公司2016年中央财政补助资金预拨付资格。虽然2017年恢复了补贴申请资质,但力帆的品牌却受到了严重冲击。
也就是从这里开始,力帆汽车由于前期消耗了大量资金,车造出来了,没卖出去,补贴没得到,后续资金没法继续保持研发新车,造成后面力帆无车可卖。恶性循环之下不是换某一两个人就能走出困境的。最后小编也只能说:力帆汽车是一手好牌,打得稀烂。
免责声明:文章内容仅供参考!如果您不希望我们转载您的作品,请和小编(微信:18330822692)联系处理,谢谢!
「 图片 | 来自网络 」
更多新能源汽车业内消息,点击下方
阅读原文
【声明】内容源于网络
0
0
储能知家
聚焦储能市场、技术、资讯,新型储能、新型电力、数字与绿色能源、零碳技术与市场。
内容
5014
粉丝
0
关注
在线咨询
储能知家
聚焦储能市场、技术、资讯,新型储能、新型电力、数字与绿色能源、零碳技术与市场。
总阅读
1.4k
粉丝
0
内容
5.0k
在线咨询
关注