Hydrogen Energy
动态信息
Dynamic information
6月16日,福建省发展和改革委员会印发《福建省氢能产业创新发展中长期规划(2025—2035年)》。规划期限为2025—2035年。
2030至2035年为快速跃升期。全省氢能产业进入快速发展阶段,规模质量效益全面提升,形成10万吨/年绿氢生产能力、100万吨/年氢基绿色燃料生产能力,绿氢在我省氢源中占比达到40%以上,建成东南沿海重要的绿氢及氢基绿色燃料供应基地、输运枢纽和加注中心,形成涵盖交通、储能、工业等多元应用场景的产业体系,总产值突破3000亿元/年。
发展路径方面:
充分挖掘氢能多元应用潜力,发挥清洁能源资源优势促进氢能与福建省电力、石化、油气输配、冶金、交通等产业协同发展,打造若干氢能产业集聚区和特色产业集群。
在制氢端:依托福建省石化产业优势,近期以工业副产氢就近供给为主,大力发展氢气提纯技术,提高工业副产氢利用率,深化副产氢在钢铁、煤炭、化工等领域产业化应用,带动传统产业转型升级,实现千亿级重大石化项目产业链拓展延伸;中远期积极引导利用风、光等多种可再生能源制氢,逐步降低制氢成本,扩大制氢规模。
在储运端:重点发展高压气态储氢和长管拖车输氢,按照低压到高压、气态到多相态的路径逐步提升运输能力;推进以氨为储氢介质的特色技术路线,实现大规模、长距离运输;支持有机液态储氢、固态储氢及相关材料及器件制造业。
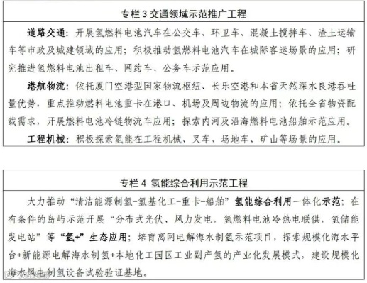
在加注端:建设以加氢综合能源站为主的氢能基础设施,支持利用现有加油加气站改扩建加氢设施,先行先试新的制氢技术;重点推进物流、港口、园区、环卫等专用加氢站建设。在福州港、厦门港等国家港口建设氢基绿色燃料加注中心,重点推进绿色甲醇、绿氨在船舶使用,探索可持续航空燃料加注。
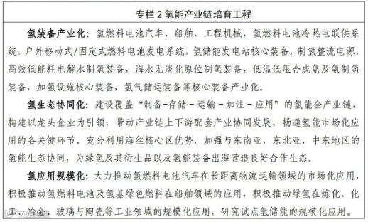
在应用端:在化工领域推动氢制合成氨、甲醇等氢基燃料产业化;在冶金领域开展“氢冶金”替代碳还原,推进产业绿色转型;在运输领域规模化推广氢燃料电池汽车、船舶、工程机械等,构建氢能示范交通线,带动氢燃料电池关键核心材料及零部件产业集聚发展;在储能发电领域推进氢能在应急备用电源﹑电网调峰等场景的示范应用;积极探索天然气掺氢“氢进万家”科技示范工程,引导氢能进入居民能源消费终端,为打造“氢能社会”奠定基础。
产业布局方面:
立足福建省氢能产业发展基础和资源特色,充分发挥龙头企业、高校、科研院所引领带动作用,重点打造“两核心一保障一走廊一网络”的氢能产业发展布局,形成影响力辐射粤港澳、长三角等区域的氢能技术、装备、原料、产品、标准输出高地。
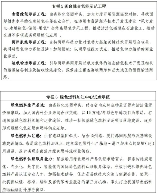
两个核心一个保障:以福州、厦门为核心,以漳州为保障,其中福州重点打造全产业链制造基地,推进加氢机、控制阀组、氢气压缩机、液(气)氢储罐等装备的研发制造,实现在氢能装备及氢燃料电池制造方面比较优势;厦门重点积极承接先进地区创新资源,开展电解水制氢装备及关键核心材料、固态储氢、燃料电池与整车等关键技术研究,突破产业链缺失环节,提升氢燃料电池整车产能;漳州重点在古雷港经济开发区建设绿氢及氢基绿色燃料示范工程,打造福建省绿氢和氢基绿色燃料生产基地,就近拓展多元化示范应用场景。鼓励福州、厦门两个核心城市优先开展氢能在交通领域示范应用。
一条沿海氢能经济走廊:依托沿海区位资源优势及创新先发优势,打造福建省特色沿海氢能经济走廊,以福州、厦门两个核心辐射带动莆田、泉州、漳州、宁德等沿海城市燃料电池汽车及零配件制造、氢燃料发电装备等产业发展;在沿海氢能经济走廊加强沿线制氢工厂、氢气提纯、氢基船舶燃料加注等基础设施的建设及港口、船舶等氢能应用场景的搭建。
一张加氢网络:在“两核心一保障”示范应用较为成熟的基础上,按照由点及面、由专用向公用、由城市向城际的发展布局,合理配套、适度超前推进加氢站布局,形成辐射全省的加氢网络,实现氢能在三明、龙岩、南平等内陆城市示范应用,带动配套产业发展。
附政策原文如下:
福建省发展和改革委员会关于印发《福建省氢能产业创新发展中长期规划(2025—2035年)》的通知
各设区市人民政府、平潭综合实验区管委会,省科技厅、工信厅、财政厅、自然资源厅、住建厅、交通运输厅、应急厅、市场监管局:
经省政府同意,现将《福建省氢能产业创新发展中长期规划(2025—2035年)》印发给你们,请认真组织实施。
福建省发展和改革委员会
2025年6月16日
(此件主动公开)
福建省氢能产业创新发展中长期规划(2025—2035年)
为加速推进福建省氢能产业创新发展,培育发展新质生产力,根据国家《氢能产业发展中长期规划(2021—2035年)》和省委、省政府部署,编制本规划。规划期限为2025—2035年。
2025至2030年为起步发展期。建成10个以上高能级创新平台,培育1—3个百兆瓦级绿电制氢示范项目,建成1—3个氢基绿色船舶燃料加注港口试点示范项目,建设各类型加氢站50座,在港口、园区或城区打造10条运营示范线,燃料电池汽车产量达到6000辆/年,实现氢能规模化商业应用。优先推进用于海运动力燃料的绿色甲醇项目,优先攻关相关核心技术,加快中试、小规模产业化,提升转化效率,降低生产和储运成本,形成产业竞争优势,培引科技领军龙头企业,形成规模化氢基绿色燃料供应基地。力争形成3万吨/年绿氢生产能力,10万吨/年氢基绿色燃料生产能力,氢能产业总产值突破600亿元/年。
2030至2035年为快速跃升期。全省氢能产业进入快速发展阶段,规模质量效益全面提升,形成10万吨/年绿氢生产能力、100万吨/年氢基绿色燃料生产能力,绿氢在我省氢源中占比达到40%以上,建成东南沿海重要的绿氢及氢基绿色燃料供应基地、输运枢纽和加注中心,形成涵盖交通、储能、工业等多元应用场景的产业体系,总产值突破3000亿元/年。
一、发展路径和产业布局
(一)发展路径
充分挖掘氢能多元应用潜力,发挥清洁能源资源优势促进氢能与我省电力、石化、油气输配、冶金、交通等产业协同发展,打造若干氢能产业集聚区和特色产业集群。
在制氢端:依托我省石化产业优势,近期以工业副产氢就近供给为主,大力发展氢气提纯技术,提高工业副产氢利用率,深化副产氢在钢铁、煤炭、化工等领域产业化应用,带动传统产业转型升级,实现千亿级重大石化项目产业链拓展延伸;中远期积极引导利用风、光等多种可再生能源制氢,逐步降低制氢成本,扩大制氢规模。
在储运端:重点发展高压气态储氢和长管拖车输氢,按照低压到高压、气态到多相态的路径逐步提升运输能力;推进以氨为储氢介质的特色技术路线,实现大规模、长距离运输;支持有机液态储氢、固态储氢及相关材料及器件制造业。
在加注端:建设以加氢综合能源站为主的氢能基础设施,支持利用现有加油加气站改扩建加氢设施,先行先试新的制氢技术;重点推进物流、港口、园区、环卫等专用加氢站建设。在福州港、厦门港等国家港口建设氢基绿色燃料加注中心,重点推进绿色甲醇、绿氨在船舶使用,探索可持续航空燃料加注。
在应用端:在化工领域推动氢制合成氨、甲醇等氢基燃料产业化;在冶金领域开展“氢冶金”替代碳还原,推进产业绿色转型;在运输领域规模化推广氢燃料电池汽车、船舶、工程机械等,构建氢能示范交通线,带动氢燃料电池关键核心材料及零部件产业集聚发展;在储能发电领域推进氢能在应急备用电源﹑电网调峰等场景的示范应用;积极探索天然气掺氢“氢进万家”科技示范工程,引导氢能进入居民能源消费终端,为打造“氢能社会”奠定基础。
(二)产业布局
立足我省氢能产业发展基础和资源特色,充分发挥龙头企业、高校、科研院所引领带动作用,重点打造“两核心一保障一走廊一网络”的氢能产业发展布局,形成影响力辐射粤港澳、长三角等区域的氢能技术、装备、原料、产品、标准输出高地。
两个核心一个保障:以福州、厦门为核心,以漳州为保障,其中福州重点打造全产业链制造基地,推进加氢机、控制阀组、氢气压缩机、液(气)氢储罐等装备的研发制造,实现在氢能装备及氢燃料电池制造方面比较优势;厦门重点积极承接先进地区创新资源,开展电解水制氢装备及关键核心材料、固态储氢、燃料电池与整车等关键技术研究,突破产业链缺失环节,提升氢燃料电池整车产能;漳州重点在古雷港经济开发区建设绿氢及氢基绿色燃料示范工程,打造我省绿氢和氢基绿色燃料生产基地,就近拓展多元化示范应用场景。鼓励福州、厦门两个核心城市优先开展氢能在交通领域示范应用。
一条沿海氢能经济走廊:依托沿海区位资源优势及创新先发优势,打造我省特色沿海氢能经济走廊,以福州、厦门两个核心辐射带动莆田、泉州、漳州、宁德等沿海城市燃料电池汽车及零配件制造、氢燃料发电装备等产业发展;在沿海氢能经济走廊加强沿线制氢工厂、氢气提纯、氢基船舶燃料加注等基础设施的建设及港口、船舶等氢能应用场景的搭建。
一张加氢网络:在“两核心一保障”示范应用较为成熟的基础上,按照由点及面、由专用向公用、由城市向城际的发展布局,合理配套、适度超前推进加氢站布局,形成辐射全省的加氢网络,实现氢能在三明、龙岩、南平等内陆城市示范应用,带动配套产业发展。
二、重点工作
(一)实施氢能产业创新提升工程
推动厦门大学及嘉庚创新实验室牵头筹建绿电制氢材料装备国家级创新平台,推进福州大学化肥催化剂国家工程研究中心升级调整为氨氢转化国家级创新平台,新布局建设一批氢能领域重点实验室、工程研究中心和企业技术中心等创新平台和氢能装备实证验证基地,并支持牵头承担国家氢能领域重点研发项目;省级设立氢能产业专项,支持10项以上核心技术攻关项目;支持高等院校推进氢能相关专业学科建设,支持10个氢能产业领域团队建设。
(二)实施氢能产业链培育工程
发挥龙头企业在氢源供应端和消纳端的带动优势,引导中央驻闽、省属重点企业通过投资收购、参股、重组联合等方式布局氢能产业;加大对中小型创新企业的支持力度,培育一批氢能产业专精特新企业;积极拓宽绿氢下游市场,支持国际氢能贸易、绿色航运及沿海工业开展平价绿氢替代。
(三)实施氢能产业推广工程
加快推进福州、厦门国家燃料电池汽车示范城市建设,参照国家燃料电池汽车示范城市政策,研究制定地方配套支持政策;推广50个氢能产业应用示范场景;支持省能化集团有效整合资源要素,开展清洁能源制绿氢制绿色氢基燃料示范,实施“绿电制氢+余电上网”,通过稳定的绿氢供应带动下游产业应用;打造绿氢产业园区,实施清洁低碳氢替代应用;推进嘉庚创新实验室全国首个海岛绿氢综合能源应用示范项目;支持钢铁企业牵头开展氢能冶金技术研发,推进钢铁行业绿色转型;鼓励开展可再生能源制氢示范,探索布局氢基绿色船舶燃料合成与加注试点项目,推动船舶行业节能降碳转型。
(四)实施氢能产业政策保障工程
绿氢项目可在非化工园区布局,按照规定办理相关许可,在试点先行、总结经验的基础上逐步推进电解水制氢项目建设。各部门按照职能职责协同推进,明确制备、储存、使用、运输等环节安全监管规范和加氢站等基础设施布局设计建设、非化工园区制氢具体要求,形成统一高效的项目审批管理制度。
(五)实施氢能产业标准化建设工程
成立省级氢能标准化技术委员会,参照国标委等部门印发的《氢能产业标准体系建设指南(2023版)》,围绕高端化、智能化绿色化方向构建氢能标准体系,支持牵头或参与制定国家标准、行业标准10项以上,立项地方标准10项以上;布局建设氢能装备标准验证基地,提高氢能产业标准的实用性;推动绿氢和绿氨/绿醇标准与国际标准接轨,积极开展氢能标准国际交流活动。
三、保障措施
由省科技厅牵头,会同省发改委、工信厅、国资委及省能化集团等,建立福建省推动氢能产业发展工作协调机制,加强对规划实施、产业培育的跟踪分析和服务指导,推动落实安全监管责任,提升安全风险防范能力,统筹资金、项目、政策、标准等要素资源,协调解决产业发展存在的关键问题和政策堵点,提出具有针对性的扶持政策,定期向省政府报告需要协调推动的事项;鼓励有条件的地区出台本地配套政策,在绿氢及氢基绿色燃料销售及余电消纳、加氢站建设运营等相关审批予以政策倾斜;发挥福建省氢能产业创新发展联合会的桥梁作用,建立产业协同发展机制;发挥福建省氢能产业联合研究院的技术整合和应用推广研究作用,促进成果转化和产业升级,为产业发展提供决策咨询和技术支撑。
·END·
文章/图片来源自:福建省发改委网站,版权归原作者所有
关于我们



