

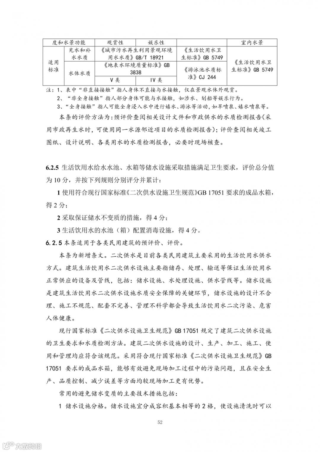
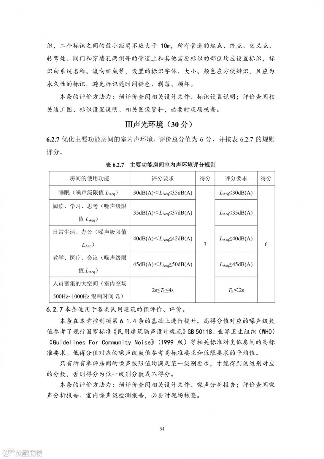
住房城乡建设部办公厅关于国家标准《绿色建筑评价标准》公开征求意见的通知
根据住房城乡建设部标准定额司《关于开展<绿色建筑评价标准>修订工作的函》(建标标函[2018]164号),我部组织中国建筑科学研究院有限公司等单位起草了国家标准《绿色建筑评价标准(征求意见稿)》(见附件)。现向社会公开征求意见。有关单位和公众可通过以下途径和方式提出反馈意见:
1、电子邮箱:GB50378@163.com。
2、通信地址:北京市北三环东路30号;邮编100013
意见反馈截止时间为2018年10月20日。
附件:绿色建筑评价标准(征求意见稿)
中华人民共和国住房和城乡建设部办公厅
2018年9月20日

























































































































| 来源:住房和城乡建设部办公厅
推荐阅读
09-26 特稿
09-27 特稿

