点击上方“宾孚顾问”关注我们!
来源丨 政府官网
发布丨 宾孚顾问
重庆市城乡建设委员会
关于印发《重庆市装配式建筑装配率计算细则(试行)》的通知
各区县(自治县)城乡建委,两江新区、经开区、高新区、万盛经开区、双桥经开区建设管理局,有关单位:
为贯彻落实国务院办公厅《关于大力发展装配式建筑的指导意见》(国办发〔2016〕71号)和市政府办公厅《关于大力发展装配式建筑的实施意见》(渝府办发〔2017〕185号)文件精神,规范装配式建筑装配率计算,我委制定了《重庆市装配式建筑装配率计算细则(试行)》。现予以发布,请遵照执行。
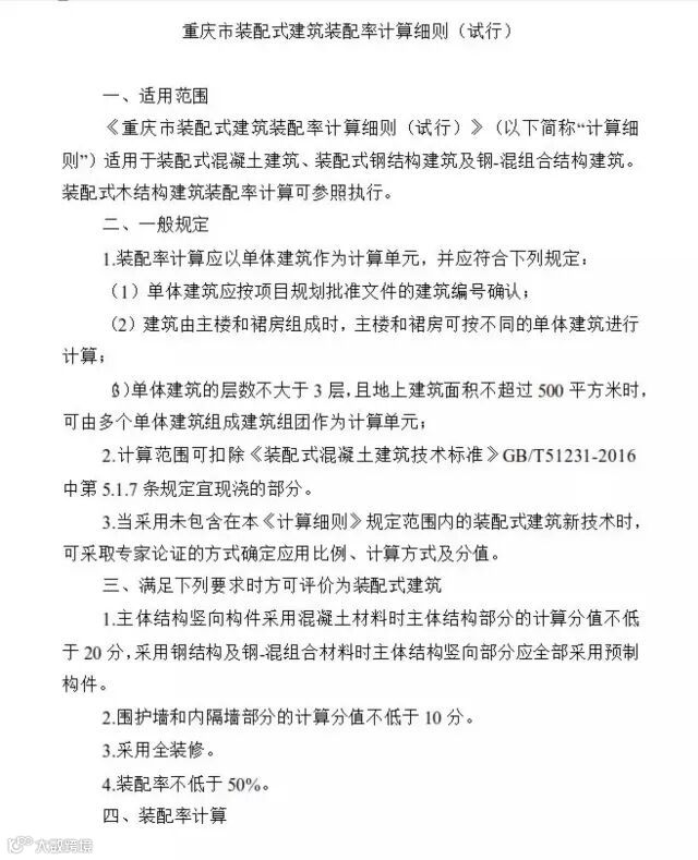
附件:重庆市装配式建筑装配率计算细则(试行)
重庆市城乡建设委员会
2017年12月
相关阅读推荐
■ 行业资讯 |《上海市推进建筑信息模型技术应用三年行动计划(2018—2020)》编制启动会召开
■ 行业资讯 | 23个省份装配式最新扶持政策和补贴标准,有你么?
长按识别二维码关注我们
上海宾孚建设工程顾问有限公司
基于BIM的成本管控专家

