
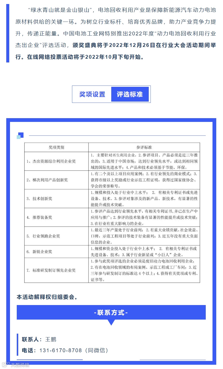
中工汽车网消息,11月29日,威星智能发布公告,公司拟通过增资及转让的方式获得江西赛酷新材料有限公司20%—30%的股权,具体方式、转让金额及转让股份比例尚未最终确定。

据悉,江西赛酷是一家专业从事锂电池回收再利用相关的新能源企业,公司利用从资源回收企业等渠道收购的废旧磷酸铁锂粉,通过浸出、除杂、净化、浓缩和结晶烘干、粉碎等工艺流程生产含锂溶液和碳酸锂产品。至此,威星智能将通过江西赛酷切入电池回收赛道。
近年来,全球汽车产业正在向电气化、网联化、智能化、共享化的趋势发展。在此背景下,越来越多的车企开始加速产品的研发更迭,以增强其在行业的竞争能力。与之密不可分的动力电池报废领域也逐渐受到人们的重视。
截至目前,我国已建成覆盖全国31个省、自治区、直辖市超过1万个新能源汽车动力电池回收服务网点。2020年,国内累计退役的动力电池超过20万吨,市场规模达到100亿元。预计到2027年,我国的电池回收量会达到历史最高的78万吨。这也意味着,在未来五年内,我国的电池回收行业,将会迈入发展的最佳时机,行业规模达2262亿元。

华东地区一位锂电从业人士表示,“没想到市场变化这么快!去年废旧磷酸铁锂电池才3000多元一吨,现在市场价已经到了3万多元,短短一年多时间涨了10倍。”
当然,电池回收产业离不开资本助力。2022年初至今,已有超过10 家电池回收企业获得融资,包括恒创睿能、赛德美、苏州博萃、杰成新能源、顺华锂业等,募集资金主要用于扩大再生产及回收渠道建设。
实现千亿产值,动力电池回收还面临不少坎坷,上至电池生产厂商,下至终端利用企业,回收产业牵涉众多。我国动力电池回收利用整体尚处于起步发展阶段,在技术装备、商业模式、政策体系等方面仍存在短板。
当前,重点是破解绿色回收和高值利用面临的突出瓶颈。加强前沿电池技术研发,在产品设计、生产、使用、废弃等全过程体现绿色低碳发展理念,不断降低电池产品的环境影响和碳足迹。加强动力电池与可再生能源、智能电网等融合创新。大力开发绿色回收和污染防控技术,实现退役动力电池有价元素高值化、绿色化循环利用。
往期回顾

