大数跨境
0
0

刚刚!工信部宣布“双积分”政策修订……

刚刚!工信部宣布“双积分”政策修订…… 储能知家
2023-07-07
0
导读:更多新闻资讯请关注中工汽车网。

据中工汽车网获悉,7月6日,为适应我国节能与新能源汽车产业发展和技术进步的需要,工业和信息化部等有关部门决定对《乘用车企业平均燃料消耗量与新能源汽车积分并行管理办法》做出修改。

主要修改内容包括调整新能源车型积分计算方法、建立积分灵活性交易机制、优化其他积分管理制度等三个方面。自2023年8月1日起开始施行。

“双积分”政策大解读

01
“双积分”是什么

双积分即为:CAFC(企业平均燃油消耗量)积分和NEV(新能源车)积分。
2017年9月,工信部联合商务部、财政部、质检总局、海关总署四大部门,发布了一套乘用车生产、销售以及能耗管理的办法,在汽车厂商实施燃油消耗量积分考核的基础上,增加了新能源汽车的积分考核。

2020年,针对企业燃油汽车节能技术研发投入不够、标准需要更新以及新冠肺炎疫情影响等问题,相关部门对“双积分”政策进行了首次修订,建立了与乘用车节能水平相关联的新能源汽车积分结转机制,完善了新能源汽车积分比例要求、关联企业认定等,并将醇醚燃料乘用车纳入核算范围。
02
《决定》修改哪些内容

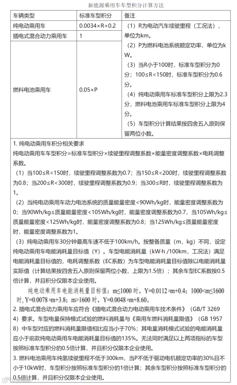
首先,调整新能源车型积分计算方法。综合考虑技术进步、成本下降和积分合规成本变化情况,按照积分供需平衡原则,调整《积分办法》附件2《新能源乘用车车型积分计算方法》,将新能源乘用车标准车型分值平均下调40%左右,并相应调整了积分计算方法和分值上限。同时,考虑到后续新能源积分比例和分值要求仍需要根据实际情况不断进行修改,《决定》规定工业和信息化部可以根据实际情况及时对《新能源乘用车车型积分计算方法》作出调整。
其次,建立积分灵活性交易机制。为应对积分供需失衡问题,稳定积分价格,新增“新能源汽车积分池管理”一章,建立积分池管理制度。当年度新能源汽车正积分与负积分供需比超过2倍时启动积分池存储,允许企业按自愿原则将新能源汽车正积分存储至积分池,该部分积分存储有效期5年。当年度新能源汽车正积分与负积分供需比未达到1.5倍时释放积分池中的积分,允许企业提取储存的新能源汽车正积分,当年度未使用的新能源汽车正积分将返还积分池。
最后,优化其他积分管理制度。一是考虑未来碳管理需要,增加企业平均碳排放水平公示要求,提出适时研究建立与其他碳减排体系的衔接机制;二是为方便企业进一步做好积分相关工作,延长企业负积分抵偿报告提交时间和完成负积分抵偿归零时间;三是为提高积分交易灵活性,规定企业购买的正积分可以抵偿和结转;四是为保障数据统计更为准确,调整了核算年度内车辆统计基准。

03
“积分池”为何出现

数据显示,2021年,中国新能源汽车销量为350万辆,同比增长1.6倍,新能源正积分达到负积分约3倍,只有24家车企的新能源汽车积分为负。2022年,中国新能源汽车销量达到688.7万辆,同比增长93.4%,新能源积分为负的车企进一步减少至17家,占比16%。
近年来,全球汽车产业加速绿色化转型,党中央作出推进碳达峰碳中和重大战略决策,中国节能与新能源汽车产业发展面临新形势。
双积分政策的初衷是希望借此鼓励车企多生产新能源汽车,以取代新能源汽车补贴。但随着新能源积分价格持续下跌,对于有些车企而言,费力生产新能源汽车甚至不如直接购买积分划算。
哪吒汽车创始人方运舟曾公开表示,“2019年单个积分的价格约为1000多元,2021年约2000多元,2022年又回到1000元左右。这对于企业的经营有一定的压力。”
为此,2022年7月,工信部发布《关于修改〈乘用车企业平均燃料消耗量与新能源汽车积分并行管理办法〉的决定(征求意见稿)》,提出建立积分池制度。

根据积分池制度,在积分市场供大于求时,由车企自愿申请新能源汽车正积分收储。收储至积池的新能源汽车正积分,储存有效期为5年,并且不再设结转比例要求,即每年向后结转不再有折损。
在积分市场供小于求时,释放存储的新能源汽车正积分,以此调节积分市场供需。积分池收储、释放积分的触发条件由供需比确定,其中供需比是指当年度可供交易的新能源汽车正积分与待外部交易抵偿的负积分比值。
04
“双积分”有何影响

双积分相当于一个天平,让传统燃油车生产企业把注意力更多地集中在两件事情之上,一是尽可能削减燃油车的油耗以提升CAFC油耗积分,二是尽可能生产高性价比的新能源车以提升NEV积分。
每个车企获得积分的情况不同,双积分负值如果按期未能抵偿,将会被处罚。此时,车企可以自给自足,也可以从其他车企那里获得积分,用来抵偿自己的积分亏空。
对于部分传统车企而言,如果积分缺口过大,等到总利润无法弥补购买积分的成本时,那等待这些车企的将会是“死路一条”。
对于新能源车企来说,无疑有了更多的选择,还能避免部分车企因供需关系不平衡低价出售积分的情况。
此次《积分办法》修订,调整了新能源乘用车标准车型积分分值,提高了新能源汽车积分比例要求,新增了新能源汽车积分池管理的灵活性措施。特别是,考虑到前期工况切换对油耗目标值的“放宽”,下一阶段油耗目标值及实施要求需优化调整,企业预计会充分利用积分池预存积分,以备2025年后提取使用。

“双积分”账单连连看

2022年,中国乘用车企业的油耗负积分为-177万分,油耗正积分3158万分,新能源负积分-30万分,新能源正积分1506万分。市场整体油耗积分的供应量是需求量的18倍,新能源积分的供应量则是需求量的50倍。

值得注意的是,2022年,比亚迪特斯拉成为新能源汽车正积分的特大户。其中,比亚迪的新能源汽车正积分为511.2万分,特斯拉的新能源汽车正积分为208.9万分,两家企业就占了2022年全年市场整体新能源汽车正积分的半壁江山。

此外,2022年,平均燃料消耗量积分倒数前三名有两家企业都隶属于奇瑞。其中,奇瑞汽车为-46.43万分,奇瑞商用车为-26.32万分。尽管如此,奇瑞整体的积分情况还是优于长城汽车。2022年,长城汽车累计销量为106.75万辆,新能源汽车销量13.18万辆,销量占比12.34%,积分为11.24万。两家车企的新能源车型渗透率均低于行业平均28%的渗透率。
当前,中国新能源汽车产业已进入规模化快速发展新阶段,面临碳达峰碳中和目标要求、更加复杂的内外部环境变化,“双积分”政策的实施,大大促进了节能汽车的技术进步和新能源汽车产业化推广,有效助力乘用车燃料消耗量逐年下降和新能源汽车产销快速增长。

扫码加入群聊

汽车材料、技术、资讯

备注公司、职位、姓名

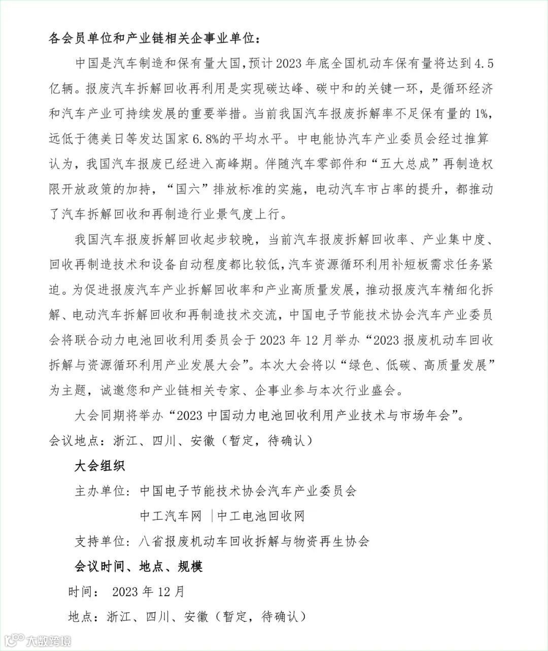
中工汽车网从中国电子节能技术协会汽车产业委员会获悉,“2023报废机动车回收拆解与资源循环利用产业发展大会”将于2023年12月举办。

大会主要议题


组委会联络方式

中电能协汽车产业委员会

联系人:王鹏  张鑫

电话:131-6170-8708(同微信) 

电话:131-2690-4348(同微信) 

邮箱dchslm2019@126.com

网址:www.dchsxh.com

--End--  
欢迎分享给您的朋友!
出品 | 汽车产业委员会(www.cnevi.com
责编丨韩梅梅

10万+人  在看  我哦!

往期回顾


动力电池梯次利用产品认证团体标准制订工作已于4月初正式启动


8张图,10家公司,混乱的电池回收等到换电时代?


2023上海车展闭幕!提前给燃油车企“出殡”了?


明日起,燃油车退市倒计时……

来源:中工汽车网
【免责声明】文章为作者独立观点,不代表中工汽车网立场,仅用于学习交流。如因作品内容、版权等存在问题,请于本文刊发30日内联系中工汽车网进行删除。

【声明】内容源于网络
0
0
储能知家
聚焦储能市场、技术、资讯,新型储能、新型电力、数字与绿色能源、零碳技术与市场。
内容 5014
粉丝 0
储能知家 聚焦储能市场、技术、资讯,新型储能、新型电力、数字与绿色能源、零碳技术与市场。
总阅读2.8k
粉丝0
内容5.0k