点击上方“宾孚顾问”关注我们!
来源丨国家测绘地理信息局
发布丨宾孚顾问
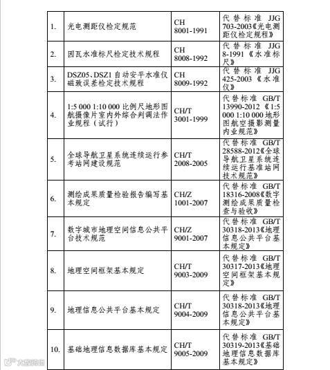
根据《中华人民共和国标准化法》、《行业标准管理办法》和《测绘标准化管理办法》有关规定,按照国务院《深化标准化改革工作方案》和国家标准化管理委员会《推荐性标准集中复审工作方案》的有关要求,经对推荐性测绘行业标准进行集中复审,我局决定废止《地理信息元数据服务接口规范》等21项测绘行业标准(目录见附件)。此21项标准自本公告发布之日起停止实施。
特此公告
附件:测绘行业标准废止目录
国家测绘地理信息局
2017年11月2日
相关阅读推荐
■ 行业资讯 |《上海市推进建筑信息模型技术应用三年行动计划(2018—2020)》编制启动会召开
■ 行业资讯 | 23个省份装配式最新扶持政策和补贴标准,有你么?
长按识别二维码关注我们
上海宾孚建设工程顾问有限公司
基于BIM的成本管控专家

