点击上方“宾孚顾问”关注我们!
住建部日前印发通知,批准《装配式建筑评价标准》为国家标准,编号为GB/T51129-2017,自2018年2月1日起实施。原国家标准《工业化建筑评价标准》GB/T51129-2015同时废止。
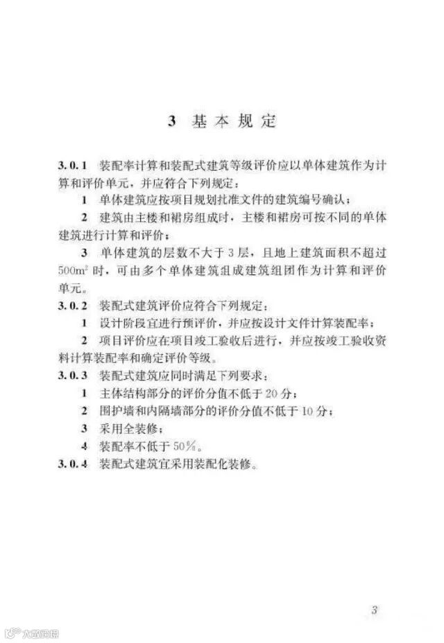
新国标对装配式建筑的术语以及应满足的要求、适用评价范围、装配率计算、评价等级划分等做出了非常明确的规定。
标准特别对于“必须”、“严禁”、“应”、“不得”、“宜”、“不宜”、“可”所对应的不同严格程度进行了详细的说明。
标准正文及说明部分如下:
相关阅读推荐
■ 行业资讯 |《上海市推进建筑信息模型技术应用三年行动计划(2018—2020)》编制启动会召开
■ 行业资讯 | 23个省份装配式最新扶持政策和补贴标准,有你么?
长按识别二维码关注我们
上海宾孚建设工程顾问有限公司
基于BIM的成本管控专家

