
导读
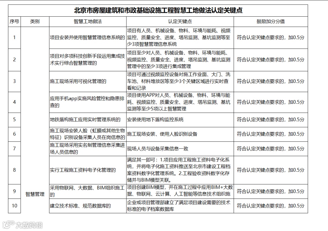
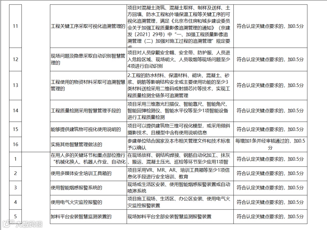
为加快推进北京市房屋建筑和市政基础设施工程科技创新和智慧工地创建,进一步明确建设工程智慧工地做法实施标准。近日,北京市住房城乡建设委对《北京市住房和城乡建设委员会关于激励本市房屋建筑和市政基础设施工程科技创新和创建智慧工地的通知》(京建发〔2021〕27号)智慧工地示范做法内容进行了细化,制定了《北京市房屋建筑和市政基础设施工程智慧工地做法认定关键点》。
点击下载《北京市房屋建筑和市政基础设施工程智慧工地做法认定关键点》
左右滑动查看更多
包含BIM应用的智慧工地认定
一、采用物联网、大数据、BIM组织施工的智慧工地
认定关键点:项目创建BIM模型,并在施工过程中应BIM+大数据、物联网、云计算、人工智能等信息技术组织施工。
二、实行工程施工资料电子化管理的智慧工地
认定关键点:1.项目应用工程施工资料电子化系统,并将电子化施工资料推送至北京市建设工程档案资料数字化管理系统。2.工程验收资料数字化存储并与BIM模型关联。
三、应用BIM技术开展工程质量管理的智慧工地
认定关键点:项目应用BIM技术开展三维可视化交底、工艺模拟、碰撞检查至少1项质量管理工作。
四、应用BIM智能化方式建造的智慧工地
认定关键点:在深化设计、加工生产、运输、仓储领料、施工过程中应用BIM。
END
1、以上文中内容来源:北京市住房和城乡建设委员会。
2、本公众号对信息来源重新梳理提炼排版。
3、如需其它商务合作,请加微信号“18021080742”。
更多智能建造
关注智能建造实验室
长按识别二维码,关注我们
你们点点“分享”,给我充点儿电吧~

