点击蓝字,关注我们
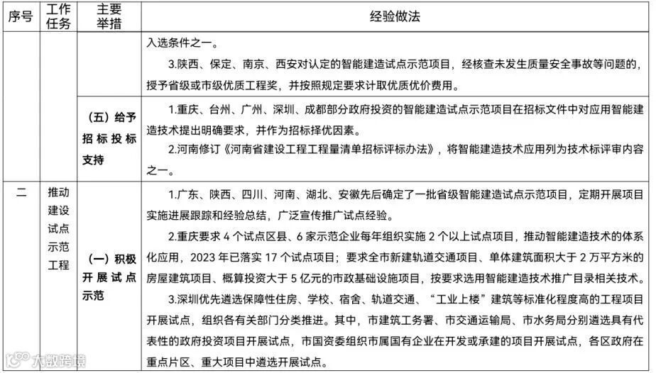
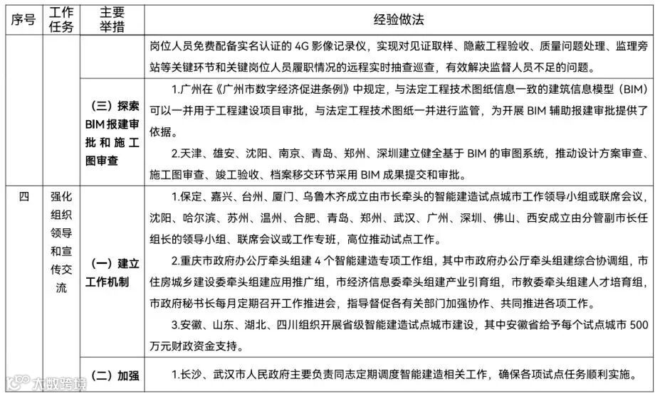
按照《住房和城乡建设部等部门关于推动智能建造与建筑工业化协同发展的指导意见》、《住房和城乡建设部关于公布智能建造试点城市的通知》等文件要求,各地以试点示范为抓手,加快完善发展智能建造的政策体系、产业体系和技术路径,推动建筑业转型发展工作取得积极成效。近日,住房城乡建设部办公厅印发《发展智能建造可复制经验做法清单(第二批)》,推广这些积极成效。
NEWS
”
来源:住房和城乡建设部
智能建造实验室
最新政策 | 行业热点 | 前沿资讯
精选论文 | 案例分享 | 媒体报道
合作联系|17739087628

