大数跨境
0
0

国内第二大充电桩巨头,开启IPO?

国内第二大充电桩巨头,开启IPO? 储能知家
2024-01-26
0
导读:更多新闻资讯请关注中工汽车网。

中工汽车网消息,1月25日,有知情人士透露,中国电动车充电设备提供商星星充电(Star Charge)正考虑在香港进行首次公开招股(IPO),集资约5亿美元(约35亿人民币)。

目前,星星充电正与中金和招银国际安排上市事宜,最快可能在今年进行,国泰君安国际及摩根大通也有参与。而该公司可能寻求在上市时获得50亿美元估值。
资料显示,星星充电是万帮数字能源的核心品牌之一,为目前全国第二大公共充电桩运营商。作为资产型充电运营商代表,星星充电主要业务模式为生产+运营一体化,相对其他中小运营商企业,具备一定的先发优势。
截至2023年年底,全国充电基础设施累计数量为859.6万台,同期中国新能源汽车保有量达2041万辆。以此计算,现阶段国内新能源汽车和充电桩的比例为2.3∶1,而2022年年底这一比例为2.5∶1。
其中,特来电运营52.3万台,排名第一;星星充电运营45.1万台,排名第二;云快充以44.8万台位列第三名;第四、五分别为国家电网、小桔充电。

近年来,充电桩行业伴随我国新能源汽车高速发展迎来井喷式发展机遇,如今从无到有,已形成资产型充电运营商、车企充电运营商、第三方充电服务等几类核心玩家。
在此背景下,一些老牌传统能源企业也加入传统能源向新能源转换的进程中来。如中国石化、英国石油集团(BP)、壳牌等传统能源巨头均已涉足充电桩领域。
俗话说的好“基础设施决定下沉市场”。
当前,充电桩还未完全满足新能源汽车的充电需求,尤其是在农村三四线以下城市社区新能源汽车的充电供需矛盾比较突出,需要各类充电桩企业加大建设投资和运营。
业内人士认为,随着推广智能有序充电等新模式、提升充电基础设施运维服务体验等具体举措的实施,充电桩建设和运维的成本也将进一步降低,投资回报则将提高,服务难、盈利难等“痛点”将得到有效化解。

扫码加入群聊

汽车材料、技术、资讯

备注公司、职位、姓名

各有关单位:

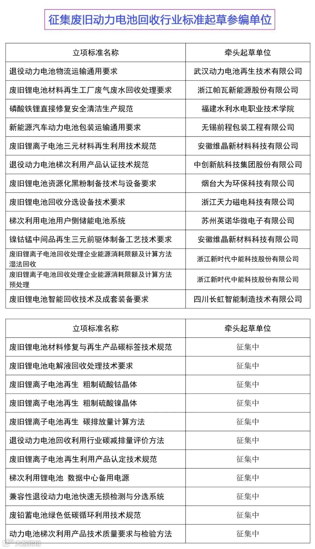
      为贯彻落实《中华人民共和国标准化法》、国务院《深化标准化改革方案》、国家标准化管理委员会和民政部发布的《团体标准管理规定》(国标委联【2019】1号)等文件精神,加强行业标准体系建设,提升团体标准对市场发展的技术支撑和基础保障水平。废旧锂电池是宝贵的“城市矿山”,退役动力电池绿色再生和梯次利用是保障报废动力电池材料高效回收与循环利用的重要基础。由中国电子节能技术协会电池回收利用专业委员会组织的《废旧锂离子电池三元材料再生利用技术规范》、《废旧锂离子电池再生 粗制硫酸钴晶体》等多项团体标准,现面向相关行业征集标准起草单位。
      为保障标准的广泛代表性,科学性和实用性,现公开征集相关生产企业、科研单位、应用技术单位共同参与起草。

中电能协电池回收利用委员会

联系人:王鹏  张鑫

电话:131-6170-8708(同微信) 

电话:131-2690-4348(同微信) 

邮箱dchslm2019@126.com

网址:www.dchsxh.com

--End--  
欢迎分享给您的朋友!
出品 | 汽车产业委员会(www.cnevi.com
责编丨韩梅梅

10万+人  在看  我哦!

往期回顾


【延期】关于延期召开2023报废机动车回收拆解与资源循环利用产业发展大会的通知


2023全球汽车销量TOP10,国产仅1!


2023年,新能源汽车“销量”榜单公布!


一夜之间,全系车型宣布降价

来源:中工汽车网
【免责声明】文章为作者独立观点,不代表中工汽车网立场,仅用于学习交流。如因作品内容、版权等存在问题,请于本文刊发30日内联系中工汽车网进行删除。

【声明】内容源于网络
0
0
储能知家
聚焦储能市场、技术、资讯,新型储能、新型电力、数字与绿色能源、零碳技术与市场。
内容 5014
粉丝 0
储能知家 聚焦储能市场、技术、资讯,新型储能、新型电力、数字与绿色能源、零碳技术与市场。
总阅读1.4k
粉丝0
内容5.0k