大数跨境
0
0

央视关注!工信部答复!推进自动驾驶标准制定

央视关注!工信部答复!推进自动驾驶标准制定 储能知家
2024-02-21
0
导读:更多新闻资讯请关注中工汽车网。

中工汽车网消息,2月20日,央视新闻从工业和信息化部获悉,十四届全国人大一次会议上,潘教峰代表提出了《关于启动自动驾驶标准制定工作前置的建议》。随后,该建议交由工信部会同国家发展改革委研究办理,并给出书面正式答复。

此前,十四届全国人大代表潘教峰在调研时发现,各地自动驾驶管理标准规范不一,企业跨区域进行自动驾驶运营时需要大量的适配工作,承受较大的运营成本压力,不利于自动驾驶技术的商业化落地。
为此,潘教峰聚焦智能网联汽车标准法规体系建设工作,建议在自动驾驶技术进入大规模商业化应用之前开展自动驾驶相关标准制定工作。同时,从加强城市间沟通与合作、强化行业主管部门指导引导作用、通过部际联席会议制度加强政策协同等三方面提出具体建议。

2月19日,全国人大常委会办公厅、全国人大常委会代表工作委员会举办高质量办理代表议案建议典型案例新闻吹风会。会上,工信部装备工业一司副司长、一级巡视员郭守刚表示,新能源汽车产业发展一直是全国人大代表关注的热点。潘教峰代表前瞻性地提出了自动驾驶标准工作前置的建议,符合我国智能网联汽车发展实际,对于加快推进自动驾驶技术商业化应用具有重要的借鉴意义。
“在建议的办理过程中,工信部充分吸收借鉴代表提出的建议措施,先后发布智能网联汽车标准体系、组织开展大量测试示范,启动生产准入和上路通行试点,并进一步加大标准化工作力度,加强工作协同和跨界协同,加速智能网联汽车产业化进程。”郭守刚这样说道。
此外,郭守刚透露,“下一步,工信部将会同相关部门加强宏观指导,完善政策体系,落实落细新能源汽车财税优惠措施,保持汽车产业稳定运行。”

扫码加入群聊

汽车材料、技术、资讯

备注公司、职位、姓名

各有关单位:

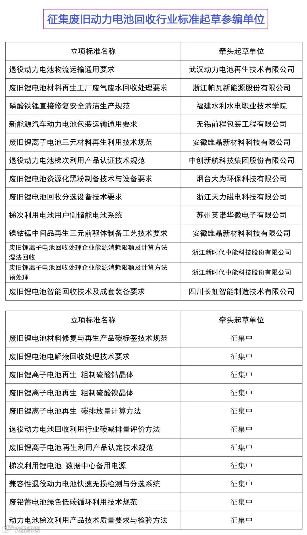
      为贯彻落实《中华人民共和国标准化法》、国务院《深化标准化改革方案》、国家标准化管理委员会和民政部发布的《团体标准管理规定》(国标委联【2019】1号)等文件精神,加强行业标准体系建设,提升团体标准对市场发展的技术支撑和基础保障水平。废旧锂电池是宝贵的“城市矿山”,退役动力电池绿色再生和梯次利用是保障报废动力电池材料高效回收与循环利用的重要基础。由中国电子节能技术协会电池回收利用专业委员会组织的《废旧锂离子电池三元材料再生利用技术规范》、《废旧锂离子电池再生 粗制硫酸钴晶体》等多项团体标准,现面向相关行业征集标准起草单位。
      为保障标准的广泛代表性,科学性和实用性,现公开征集相关生产企业、科研单位、应用技术单位共同参与起草。

中电能协电池回收利用委员会

联系人:王鹏  张鑫

电话:131-6170-8708(同微信) 

电话:131-2690-4348(同微信) 

邮箱dchslm2019@126.com

网址:www.dchsxh.com

--End--  
欢迎分享给您的朋友!
出品 | 汽车产业委员会(www.cnevi.com
责编丨韩梅梅

10万+人  在看  我哦!

往期回顾


【延期】关于延期召开2023报废机动车回收拆解与资源循环利用产业发展大会的通知


2023全球汽车销量TOP10,国产仅1!


2023年,新能源汽车“销量”榜单公布!


1月,汽车业产销已达……

来源:中工汽车网
【免责声明】文章为作者独立观点,不代表中工汽车网立场,仅用于学习交流。如因作品内容、版权等存在问题,请于本文刊发30日内联系中工汽车网进行删除。

【声明】内容源于网络
0
0
储能知家
聚焦储能市场、技术、资讯,新型储能、新型电力、数字与绿色能源、零碳技术与市场。
内容 5014
粉丝 0
储能知家 聚焦储能市场、技术、资讯,新型储能、新型电力、数字与绿色能源、零碳技术与市场。
总阅读3.5k
粉丝0
内容5.0k