中工汽车网消息,1月2日,为适应节能与新能源汽车产业发展需要,工业和信息化部装备工业一司组织起草了《关于2026—2027年度乘用车企业平均燃料消耗量与新能源汽车积分管理有关要求(征求意见稿)》,于2025年2月5日前反馈意见。

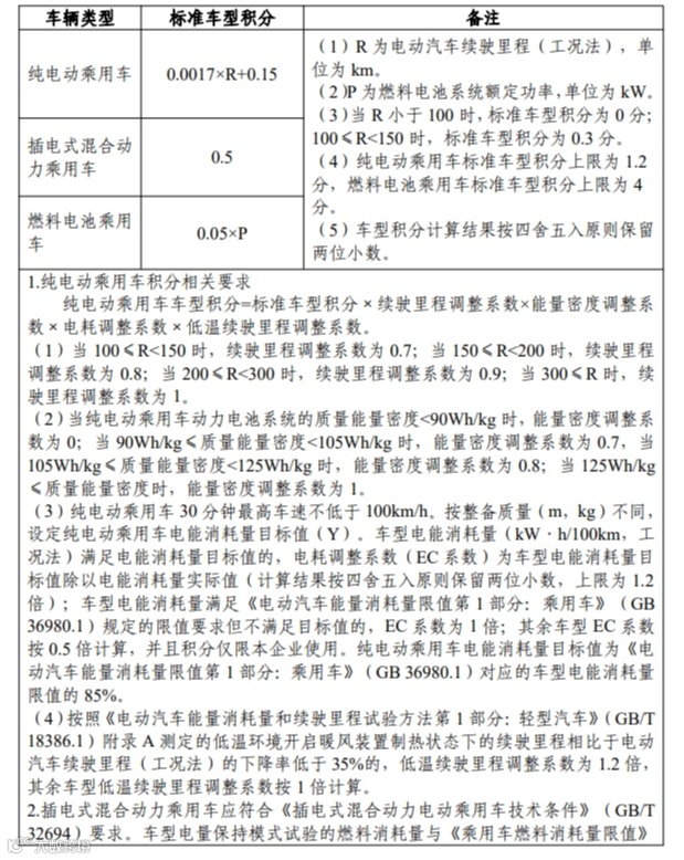
(一)明确2026—2027年新能源汽车积分比例和分值要求。综合考虑产业发展目标、技术进步、产业发展趋势等,按照积分供需基本平衡的原则,研究测算标准车型分值和积分比例要求。经测算,将2026、2027年新能源汽车积分比例设定为48%和58%(年均上调10个百分点,与上一阶段调整幅度一致),将新能源乘用车标准车型分值较上一阶段平均下调50%左右。考虑燃料电池汽车仍处于示范推广的初期发展阶段,为保持同相关政策一致,支持关键技术突破和产业化应用,其标准车型分值暂不调整。
(二)优化调整新能源车型技术指标要求。综合考虑技术进步、标准更新等情况,适当提高要求。纯电动车型方面,一是优化电耗考核要求。鉴于GB 36980.1《电动汽车能量消耗量限值第1部分:乘用车》已设定车型电耗门槛要求,为加强政策标准协同,考虑以标准限值的85%作为电耗目标值,不满足标准限值的车型,电耗调整系数按0.5计算;优于目标值的车型,按目标值和实际值的比值计算,最高按1.2倍计算;高于限值但不满足目标值的车型,按1倍计算。二是新增低温续航衰减率系数。为引导行业企业持续提升新能源汽车产品耐低温性能,保持同车购税减免政策协同,对低温续航衰减率低于35%的,给予1.2倍积分鼓励。插电式混合动力车型方面,为促进产品能效提升,支撑绿色低碳消费,结合技术潜力评估,将电量保持模式下油耗要求由油耗限值的70%加严至60%,将电量消耗模式下电耗要求由电耗目标值的135%加严至电耗限值的130%。燃料电池车型方面,与车购税减免等政策要求保持一致,提高燃料电池电堆、系统额定功率、启动温度等要求。
(三)其他内容。一是提高低油耗车型奖励幅度。考虑第六阶段油耗目标加严、企业达标难度增大等客观情况,在2026、2027年度新能源汽车积分达标值核算中,将低油耗车型单车的核算倍数下调至0.1 倍,支持企业持续提升节能技术水平。二是继续实施小规模企业的核算优惠。结合行业企业意见,2026、2027年将继续保持现阶段优惠力度。三是继续对循环外节能技术给予油耗核算优惠,并将结合标准制修订情况更新技术目录,持续引导企业加大节能技术应用。



本站从电池回收利用委员会获悉,2024年动力电池回收利用行业重要标准正在制定中,欢迎各优秀企业踊跃加入起草工作组。

联系人:王鹏 张鑫
电话:131-6170-8708(同微信)
电话:131-2690-4348(同微信)
邮箱:dcshlm2019@126.com
网址:www.dchsxh.com
出品 | 汽车产业委员会(www.cnevi.com)
【免责声明】文章为作者独立观点,不代表中工汽车网立场,仅用于学习交流。如因作品内容、版权等存在问题,请于本文刊发30日内联系中工汽车网进行删除。