一场宁德时代发布会,曾毓群谈换电
5月18日,由中国交通运输协会与宁德时代联合主办的“新一代重卡换电生态发布活动”在山西省大同市举行。在发布会上,宁德时代正式发布75#标准化换电块及全场景底盘换电解决方案,并宣布将在2030年建成覆盖全国80%干线运力的“八横十纵”换电绿网目标。
宁德时代换电业务总经理杨峻指出,75#换电块拥有业内最高水准的长寿命,支持自由选配换电块,底盘换电既安全又降本,目前已联合解放、陕汽、重汽、东风、福田、DeepWay等十余家车企,推出30多款底盘式换电车型。骐骥标准换电站通过技术兼容95%主流车型,不同品牌、不同车型的车可在骐骥换电站体验丝滑换电,而现场展示的未来超级枢纽站单站日换电量可超过70万度。
根据规划,宁德时代将在2025年在京津冀、长三角、大湾区等13个核心区域建成300座换电站,贯通11条干线。到2030年之前,将建设一张“八横十纵”的全国换电绿网,组成16大城市群换电网,全长15万公里的高速及国省道干线,覆盖80%的干线运力。活动现场,宁德时代还举行了首条底盘换电高速干线——沧榆干线的通车仪式,8个品牌的底盘换电车型向19家客户共交付1478辆车,签订6900辆车的意向订单。
原文链接:一场宁德时代发布会,曾毓群谈换电
在电动化方面,魔方技术平台除了可以兼容超增、纯电、超混三种动力形式外,还可灵活搭载女王座椅、双腔空簧、后轮转向等豪华舒适配置,因其如同魔方一般可灵活组合的模式,带来更优异的驾乘舒适性和操控性。
在安全化方面,魔方技术平台应用行业首创的“全景安全”体系,基于150多个用车场景,开发了200余项安全功能。其中,有40多项安全技术处于行业领先水平,让驾乘更安心。
原文链接:赴港IPO前夕,赛力斯注册“情景魔方”
2024年全年,零跑汽车实现营业收入321.6亿元,较2023年同期的167.5亿元增长92%。其中,电动汽车及部件销售营收为316.3亿元,较2023年增长89.1%;净亏损28.2亿元,同比收窄33.18%。其中,第四季度出现净利润转正,达到8000万元;全年毛利率为8.4%,较2023年同期的0.5%提升7.9个百分点。经历了先抑后扬的9年,终于是继理想汽车之后,第二家盈利的造车新势力,坐稳头部位置。
2025年第一季度,零跑汽车实现营业收入100.2亿元人民币,环比下降25.6%,同比增长187.1%;毛利率达到14.9%,较去年同期大幅增长;归属母公司股东的净利润为亏损1.3亿元,虽然仍然为亏损状态,但与上年同期亏损10.1亿元相比,减亏幅度达87.13%;截至2025年3月31日,零跑汽车的现金及现金等价物、受限制现金、按公允价值计入损益的金融资产及银行定期存款结余为257亿元。
2024年全年,零跑汽车总交付量为29.37万辆,较2023年同期的14.42万辆增长103.8%。其中,零跑C10和C16车型的表现较为亮眼,分别交付7.55万辆和4.35万辆,为公司贡献了可观的销量。
2025年第一季度,零跑汽车交付量为8.76万辆,较2024年同期增长162.1%,出口量为1.36万辆,在新势力品牌中出口量位居前列。其中,C系列交付6.78万辆,占总销量的77.5%,较2024年同期占销量比例增长5.7个百分点;前4个月,零跑汽车累计销量12.86万辆,同比增长165.60%。除了C系列SUV家族对销量的带动下,LEAP3.5架构首款车型B10也出了不少力,已实现1万辆批量交付,足见市场的认可度。
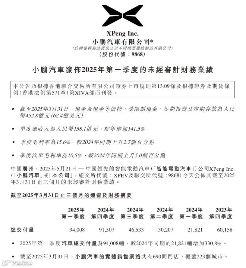
2025年第一季度,小鹏汽车实现总收入为158.1亿元,较2024年同期上升141.5%,较2024年第四季度下降1.8%。其中,汽车业务实现143.7亿元营收,比2024年第一季度的55.4亿元增长 159%,环比下滑2.1%;净亏损6.6 亿元,同比收窄51.5%,环比收窄50.1%;毛利率达15.6%,同比提升2.7个百分点,创下单季度历史新高。其中,汽车毛利率达10.5%,同比提升5个百分点,实现连续七个季度增长;截至2025年3月31日,小鹏汽车现金及现金等价物、受限制现金、短期投资及定期存款为452.8亿元。
值得注意的是,小鹏汽车在纯电车型、智能驾驶、人工智能以及全球出海等方面,都取得了成果。与此相对应的是,小鹏汽车第一季度研发费用为19.8亿元,同比增长46.7%。
2025年第一季度,小鹏汽车累计销量为9.4万辆,同比增长330.8%,超出第一季度交付指引上限。其中,小鹏MONA M03连续4个月交付超1.5万辆,上市7个月、用时216天达成10万辆整车下线。小鹏P7+上市4个月,累计交付超4万辆,在小鹏P7+的用户群体中,年轻家庭占据了重要地位,95后用户占76%,已婚用户占75%;2025年4月,小鹏汽车交付新车3.5万辆,同比增长273.1%,环比增长5.5%,连续六个月交付量超3万辆;截至2025年3月31日,小鹏汽车的实体销售网络共有690间门店,覆盖223个城市。
在海外市场上,2025年第一季度,小鹏汽车的海外销量同比增长超过370%,新增海外门店数量超过40家。何小鹏预计,海外业务在未来三年将会高速扩张,成为小鹏汽车销量和利润增长的重要驱动力。这一成绩的取得,无疑为小鹏汽车的国际化坦平道路。
在智能突破上,小鹏汽车正在研发更大规模的云端基座大模型和端侧模型。其中,云端基座模型的参数量已达到了720亿的超大规模。此外,小鹏汽车还在积极研发全本地部署在图灵芯片上的多模态大模型,这将是中国首个具备全本地端的多语言交互能力和本地VLA能力的座舱大模型。
在AI领域上,今年第二季度,小鹏汽车将AI底盘、图灵AI辅助驾驶、智能座舱、图灵芯片、具身智能机器人以及企业生产力工具等领域进行融合式创新。其中,小鹏汽车方面称,人形机器人有望成为小鹏第三增长曲线,目标是在2026年内能够推出面向工业和商业场景的人形机器人,达到行业领先的智能水平。

外观方面:新车寓意“陆地战车,御风而行”,采用了家族式的设计语言,长宽高分别为4999/1996/1600mm,轴距3000mm,并公布了宝石绿、熔岩橙、钛金属和寒武岩灰四种配色。前脸镂空水滴大灯造型较为凌厉,唯一嵌入贯穿式风道的设计在视觉上颇具新意;车身为溜背造型,配合车顶的激光雷达及镂空扰流板强化大大提升了车辆的科技感;尾灯则采用豪车标配的632nm超红光技术,夜间辨识度更高。此外,内翻式门把手进一步优化了风阻表现,系数低至Cd 0.245,CLTC续航增加59km。
内饰方面:新车取消了传统仪表盘和实体按键,替换成悬浮式中控屏+环视投影屏的配置,只保留方向盘滚轮与触控按键,使得车内豪华感加强。中控台配备15.6英寸3K分辨率悬浮屏,搭载集成小米澎湃OS车机系统,支持三界面分屏操作。而座舱内高频接触面100%软质包覆,前排配置双零重力座椅,后排支持135°电动调节。
智能方面:新车全新升级了四合一域控制模块,搭载第三代骁龙®8移动平台,采用4nm工艺制程。全新一代英伟达Thor车载计算平台,最高算力达700TOPS,全系标配激光雷达、4D毫米波雷达及7颗超透防眩摄像头,支持高阶辅助驾驶功能。
安全方面:新车采用铠甲笼式钢铝混合车身,高强钢和铝合金占比达90.2%,车身扭转刚度47610N·m/deg。另外,新车应用2200MPa小米超强钢,A柱、B柱承载能力分别提升35%和70.5%。电池包配备防弹涂层,耐刮擦性能提升10倍。
动力方面:新车全系搭载800V碳化硅高压平台,续航最高可达835km,提供单电机和双电机(高/低功率)车型。其中,单电机车型最大功率为235kW;双电机车型(低功率)前电机最大功率为130kW,后电机最大功率为235kW;双电机车型(高功率)前电机最大功率为最大功率为220kW,后电机最大功率为288kW。
具体来看,新车上市后将与特斯拉Model Y展开竞争,有不少网友猜测其价格区间或在20万元—30万元。作为参考,新款特斯拉Model Y售价为26.35万元—30.35万元。
原文链接:雷军的第一辆SUV,昨夜发布
汽车材料、技术、资讯
备注公司、职位、姓名
本站从电池回收利用委员会获悉,2024年动力电池回收利用行业重要标准正在制定中,欢迎各优秀企业踊跃加入起草工作组。
往期回顾

