摘 要
国内BIM政策研究及发展趋势探讨
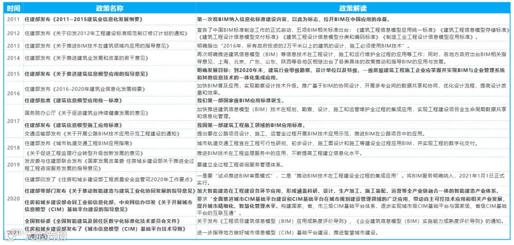
通过梳理国家近10年BIM政策及官方数据,国内BIM技术应用大致可分为目标制定(2011-2015)、实施推广(2016-2019)、全过程落地(2020年至今)三个阶段;以2016年《建筑信息模型应用统一标准》发布为分水岭,2016年以前着重“顶层设计”,2016年以后聚焦“落地推广”,2020年至今立足“(CIM)平台建设”。
回顾BIM技术应用过去10年的经验特点,集中体现为“五个化”,即BIM技术应用的标准化、BIM技术应用的广泛化、BIM技术推广的平台化、BIM建造运维的一体化和BIM与多种技术的融合化。
国家层面BIM政策发展历程
国内BIM技术应用推广大致可分为三个阶段:
目标制定(2011-2015)
2011年
住建部发布《2011~2015建筑业信息化发展纲要》开始,国家层面第一次将BIM纳入信息化标准建设内容,以此为标志,拉开BIM在中国应用的序幕;
2012年
住建部发布《关于印发2012年工程建设标准规范制订修订计划的通知》,宣告了中国BIM标准制定工作的正式启动,五项标准开始制定:《建筑工程信息模型应用统一标准》《建筑工程信息模型存储标准》《建筑工程设计信息模型交付标准》《建筑工程设计信息模型分类和编码标准》《制造工业工程设计信息模型应用标准》;
2013年
住建部发布《关于推进BIM技术在建筑领域内应用的指导意见》明确指出“2016年,所有政府投资的2万平米以上的建筑的设计、施工必须使用BIM技术”;
2014年
住建部发布《关于推进建筑业发展和改革的若干意见》,同年,各地方政府出台BIM相关指导意见,上海、北京、广东、山东、陕西等各地区相继出台了各类具体的政策推动和指导BIM的应用与发展。
2015年
住建部发布《关于推进建筑信息模型应用的指导意见》,明确发展目标:到2020年末,建筑行业甲级勘察、设计单位以及特级、一级房屋建筑工程施工企业应掌握并实现BIM与企业管理系统和其他信息技术的一体化集成应用。
实施推广(2016-2019)
2016年
住建部发布《2016-2020年建筑业信息化发展纲要》,紧接着住建部批准发布了《建筑信息模型应用统一标准》,我们第一部国家级BIM应用标准诞生。
2017年
住建部发布《建筑信息模型施工应用标准》,我国第一部建筑工程施工领域的BIM应用标准;同年,交通运输部发布《关于开展公路BIM技术应用示范工程建设的通知》,提出要在公路项目设计、施工、运营全过程开展BIM技术应用示范,推进BIM在公路项目中的应用。
2018年
住建部发布《城市轨道交通工程BIM应用指南》,提出城市轨道交通工程宜在工程可行性研究、初步设计、施工图设计和施工等建设全过程应用BIM,并实现工程的数字化交付。至此,BIM开始在城市公路和轨道交通工程中应用推广。
2019年
发改委与住建部联合发布《国家发展改革委住房城乡建设部关于推进全过程工程咨询服务发展的指导意见》,要建立全过程工程咨询服务管理体系。至此,全国各地BIM技术应用进入全过程推广新阶段。
全过程落地(2020年至今)
2020年4月
住建部印发了《住房和城乡建设部工程质量安全监管司2020年工作要点》强调:一是要“试点推进BIM审图模式”,二是“推动BIM技术在工程建设全过程的集成应用”,将BIM服务明确纳入,明确2021年1月1日正式实行。
2020年6月
住房和城乡建设部会同工业和信息化部、中央网信办印发《关于开展城市信息模型(CIM)基础平台建设的指导意见》,要求“全面推进城市CIM基础平台建设和CIM基础平台在城市规划建设管理领域的广泛应用,带动自主可控技术应用和相关产业发展,提升城市精细化、智慧化管理水平;要构建国家、省、市三级CIM基础平台体系,逐步实现城市级CIM基础平台与国家级、省级CIM基础平台的互联互通”。
2020年7月
住建部、发改委等13部门联合发布《关于推动智能建造与建筑工业化协同发展的指导意见》,提出“在建造全过程加大BIM技术、互联网、物联网、大数据、人工智能等新技术的集成与创新应用,加大智能建造在工程建设各环节应用,形成涵盖科研、设计、生产加工、施工装配、运营等全产业链融合一体的智能建造产业体系。”
2020年8月
国家部委印发相关文件,要求加快推进基于数字化、网络化、智能化的新型城市基础设施建设(以下简称“新城建”),引领城市转型升级,推进城市现代化。2020年10月,国家层面组织在重庆、太原、南京等16个城市开展“新城建”试点,其中CIM平台建设是试点的必选内容之一。
2021年6月
住房和城乡建设部发布了《城市信息模型(CIM)基础平台技术导则》(修订版),将城市信息模型City Information Modeling(CIM)定义为“以建筑信息模型(BIM)、地理信息系统(GIS)、物联网(IoT)等技术为基础,整合城市地上地下、室内室外、历史现状未来多维多尺度空间数据和物联感知数据,构建起三维数字空间的城市信息有机综合体”;并明确了CIM基础平台“三个层次”(设施层、数据层、服务层)、“两大体系”(标准规范体系、信息安全与运维保障体系)、“五类基础性功能”(数据汇聚与管理、查询与可视化、平台分析、运行服务、开发接口)的总体架构;CIM平台定位于城市智慧化运营管理的基础平台,由城市人民政府主导建设,支撑各地CIM基础平台建设。
历年BIM政策汇总一览表
国内BIM政策发展与特点分析
数据概览
截至目前,全国已有34个省、直辖市、自治区出台了BIM政策,有的地方是省、地市(州)、县(区)三级联动;全国至今已连续10年发文推动BIM发展,包括各类意见、通知、行动计划、实施方案、标准、指南、导则超过上百项;
全国已有16个省市(上海、江苏、浙江、安徽、广东、广西、河南、山西、江西、福建、湖南、贵州、甘肃、内蒙古、吉林、海南)发布了BIM技术收费标准或参考依据;全国已有22个BIM技术推广组织(BIM发展联盟);全国已有100余所高等本科院校、90所高职院校成立了BIM中心或BIM工作室;据国家人社部数据统计,预计未来5年,全国对于BIM技术的人才需求将达到130万人。
主要特点
纵观过去10年我国的BIM政策,具体以2016年《建筑信息模型应用统一标准》的发布为分水岭,突出特点是:
2016年以前着重“顶层设计”
国家住建部及各地建设负责部门主要出台的是应用推广意见,提出了推广BIM技术的方案以及2020年BIM技术发展的目标(资料来源:2021年上海BIM技术应用推广发展报告),如住建部发布《2016-2020年建筑业信息化发展纲要》提出:“到2020年末,建筑行业甲级勘察、设计单位以及特级、一级房屋建筑工程施工企业应掌握并实现BIM与企业管理系统和其他信息技术的一体化集成应用”,特点是“提出目标、制定计划、搭建框架”。
2016年以后聚焦“落地推广”
国家住建部及各地建设负责部门出台的BIM技术政策更加细致,落地、实操性更强。例如,2017年5月发布的《建筑信息模型施工应用标准》让中国建筑业有了可参考的 BIM 技术标准。(资料来源:2021年上海BIM技术应用推广发展报告)。
2020年至今立足“(CIM)平台建设”
根据国家“十四五”规划对数字化、网络化、智能化的要求,特别是疫情之后,数字经济发展与经济社会的数字化转型对BIM技术应用推广力度需求加大。具体以2020年住房和城乡建设部会同工业和信息化部、中央网信办印发《关于开展城市信息模型(CIM)基础平台建设的指导意见》为标志,当前及未来一段时间预测,BIM(或CIM)的应用范围将围绕新型城市基础设施建设(简称“新城建”)继续深入推广,以“新城建”对接“新基建”。住建部相关负责人也表示正加快CIM相关标准编制工作(《城市信息模型基础平台技术标准》《城市信息模型数据加工技术标准》等一批行业标准正在加紧编制中)。
简言之,今后BIM技术应用推广的主阵地是聚焦于“智慧城市建设”,具体包括“BIM智能化审查、正向设计、CIM基础平台建设”等一批应用场景,与此同时,国家将会越来越重视BIM在城市精细化管理和数字化转型中的应用。
国内BIM应用总结与发展趋势
回顾过去10年BIM技术的应用推广,集中体现为“五个化”:
BIM技术应用的标准化:
BIM应用自上而下、从国家到地方、从行业到企业内部、从单个专业到全专业逐渐标准化。
BIM技术应用的广泛化:
BIM应用领域从PC装配式建筑、绿色建筑、大型复杂类建筑、公用建筑到道路、桥梁、城市轨道交通、码头、地下综合管廊等领域全面开花,应用范围由内到外(从政府投资项目到社会投资项目)逐步铺开。
BIM技术推广的平台化:
BIM应用由点到面(从单体建筑到园区再到片区),形成“BIM+平台”特点,包括BIM规划、编码、标准、指南等逐渐形成平台化管理体系。
BIM建造运维的一体化:
BIM应用从最初房建工程领域的设计、施工阶段的应用将延申至运营维护阶段,体现出BLM(Building Life-cycle Managemengt)建筑全生命周期一体化管理特征。
BIM与多种技术的融合化:
BIM应用与物联网、大数据、5G、人工智能、云计算、VR/AR等新一代信息技术的融合创新在智慧城市、智慧园区、智慧交通等领域越来越频繁。
BIM十大创新融合趋势
参考文献
1、中华人民共和国住房和城乡建设部建设CIM基础平台 助力智慧城市建设——部建筑节能与科技司相关负责人解读《城市信息模型(CIM)基础平台技术导则》(修订版) (mohurd.gov.cn));
2、王蒙徽:新城建正在与“新四化”结合——中国智慧城市;
3、上海市住房与城乡建设管理委员会《2021上海市BIM技术应用与发展报告》。
我们是建筑数字化的专业服务商。我们将建筑信息模型BIM提升为BLM,并通过建筑全生命周期的管理,为业主实现建筑的健康和资产的保值增值。
上海禹创工程顾问有限公司
提供BIM全过程咨询服务
筑盟(上海)数字科技有限公司
提供建筑数字化运营服务
上海浦东新金桥路28号新金桥大厦3201室
BLM@BLMDIGITAL.CN
www.blmdigital.cn
求分享
求点赞
求在看

