中日两国自古以来一直互观互学,而近代日本在制造业上的进步也得到全球认可。纵观日本制造业的兴衰历程,深究其取胜之道和问题之源,对于日渐崛起而又遭遇麻烦的中国制造来说意义重大。如何追求技术创新、弘扬工匠精神,并牢牢把握市场需求,进而避开“创新陷阱”,将会是未来我国发展制造业需重点关注的问题。

中美贸易战这颗“子弹”,已经飞了好一会儿。
随着一波三折的剧情日益推进,人们的信息对称度也在不断提高。不少人对贸易战的认识已经从最开始的美中贸易逆差、遏制中国崛起的层面深入到美国自身的困境。
比如,当前美国制造业的衰落。
尽管在全球价值链分工体系中,凭借着对高精尖技术与知识产权的牢牢把控,美国仍无可争议地处于领头位置,可当大量的生产加工环节转移到劳动力成本更低的海外时,美国本土的就业与民生也必然会受到严重的影响。
“全世界都在努力生产美元能够购买的商品,而美国则负责生产美元”的情景即便再美好,也无法掩盖美国老百姓对制造业回归的翘首期盼。基于此,如果再将特朗普“重振制造业”的承诺、对中国高科技领域的制裁以及“中国制造2025”等元素串联起来,你自然会对贸易战有更深的领悟。
跳出贸易战的范围,倘若只聚焦制造业,我们会发现:不仅美国,日本也正面临着严重的困境。
二战结束后,日本制造业从战争废墟中快速恢复并崛起。自上世纪八十年代以来,“日本制造”长期凭借其优越的产品性能和可靠的产品质量享誉全球,受到世界各地消费者的狂热追捧,说到“Made in Japan等同于质量担当”,几乎不会有太多人反对。
吴晓波在《去日本买只马桶盖》一文中,生动地描绘道:
“……有日本免税店的营业员用难以掩饰的喜悦神情和拗口的中文说,只要有中国游客团来,每天都会卖断货……”
然而近年来,日本制造业却如同中了邪一般事故频发。从造假丑闻到经营败退,无不彰显着曾经高居神坛的日本制造如今光环渐褪的窘境。此情此景,不禁令人唏嘘与感慨。
那么,在制造业发展过程中,日本做对了什么,又做错了什么?
带着这样的问题,本文将对日本制造业的兴衰历程做一个详细的回顾与反思。在眼下的特殊时期,相信这个与中国一水相隔的国家所经历的种种,会给我们带来很好的启示。
日本制造是一部技术创新史

一直以来,日本制造业都以先进可靠的科学技术与孜孜不倦的创新精神著称。既然如此,我们不妨从技术创新的视角来解读日本制造的崛起之路。
笔者将日本的技术创新变迁大体分为三个阶段:
(1)第一阶段:20世纪80年代之前的“山寨”历程
二战结束后,作为战败国的日本不仅经济萧条,制造业更是遭受了灭顶之灾。数据显示,1946年日本制造业生产能力不到战前最高水平(1934-1936年平均水准)的40%,工业设备的30%~60%遭到破坏;同时,主要制造业产品的产量锐减,几乎都降至战前巅峰时期的50%以下,如1945年的纺织工业为战前最高水平的33%,硫磺生产能力是42%,造纸能力是46%,钢铁量为15%,石油和石油制品的库存仅有1941年的10%……
日本经济学家有泽广已在其著作《日本产业百年史》中,用“简直是人造沙漠”的措辞来形容日本战后的经济,“一面是已经毫无价值大量的战争用生产设备残骸,歪歪斜斜;另一面是衣不遮体食不果腹的民众,东逃西窜。”
为了尽快冲出经济困境,日本决心以美国为榜样,充分利用自身的“后发优势”来引进吸收美国制造业的先进技术与创意;具体到产品上,无论是电脑、日常消费品还是汽车、通信等领域,均步步紧随,无不例外。直接的结果便是日本境内开始涌现出大量的“山寨”商品,几乎覆盖了所有行业。
当时若是提起“Made in Japan”,相信人们第一反应肯定是“假冒伪劣”,这从商品的画风便可窥探一斑:





不过,这种简单粗暴的copy并未持续很久。在陷入“山寨”的黑历史后,日本人开始逐渐转变思维,他们不仅从书本上吸取知识,还买来竞争对手的产品进行拆解,对每个部件进行彻底的研究,进而吸收其设计思想。不仅如此,日本技术人员还把制造产品的机械装置作为研究对象加以攻关。
这种模式被日本人冠以一个很有“工业党”即视感的名字——“逆向工程”。
在“逆向工程”的影响下,日本告别了上世纪四五十年代高成本、低效率的生产模式,通过大力引进先进技术来积极谋求重化工领域的设施更新,而电力、钢铁和海运领域的高级技术模仿亦成为当时的发展主流。如此一来,日本实现了从大规模生产、自动化技术引进、机械自动化到高技术、大规模生产体系全面建立的逐步跨越,并有力地推动了国民经济的复苏与发展。这也为其下一阶段的技术创新模式变革打下了坚实的基础。
(2)第二阶段:20世纪80年代的“科技立国”战略
进入80年代,激烈的国际竞争和贸易摩擦让日本当局意识到,单纯依靠“技术引进”的模式不能促进日本经济的持久发展,必须培育自身的科学技术创新能力,才能在国际竞争中居于不败地位。
于是,日本政府基于国际国内经济形势的变化,重新对国家的科技发展战略进行调整,并提出了“科技立国”的战略口号,其标志是1980年日本通产省发布了《80年代通商产业政策展望》文件。同年10月,日本科学技术厅公布的《科技白皮书》中再次明确提出了“科技立国”战略。
这一时期,日本开始将发展重心向知识密集型产业倾斜,诸如原子能产业、电子信息产业、计算机产业与飞机制造业等成为资金与智力资源的主要输送地。与此同时,日本还注重强化重点实验室未商品化产品、寻求产业集约式发展。随着“科技立国”战略的深入贯彻,日本的高精尖产业自主研发能力也得到进一步提升。
(3)第三阶段:20世纪90年代以后的“科技创新立国”战略
80年代末期的泡沫经济重创了日本。此后,日本经济长期在低谷中徘徊,但国际上的科技竞争并没有因为日本经济的大萧条而停止,反倒愈演愈烈。
内忧外患给日本带来了巨大压力。为了重振经济,追赶“知识经济”新时代的步伐,在21世纪的国际竞争中占据优势,日本政府进一步丰富了“科技立国”战略的内涵,并提出了“科技创新立国”的新口号,强调日本要彻底向“模仿与改良的时代”说拜拜。而后更是采取了一系列措施来加以贯彻。
在此期间,日本无论是在科技研发人员数量、论文发表数量还是专利申请数量上,均取得了重要突破,而纳米技术、生物医药、电子信息等高精尖领域更是得到了长足发展。至此,日本已然跃居全球为数不多的技术发达国家行列之中。
综上所述,日本制造业的发展历程实际上就是一部技术创新史,不同阶段创新模式的变革与选择,导演了这场荡气回肠的崛起。
日本制造业走向衰落的证据

如日中天时期的日本制造业,曾经创下辉煌的历史。有资料显示,全世界90%的数码相机是日本制造,日本持有全球37%的半导体生产设备,和66%的半导体原材料。而下面一组关于日本制造的成绩单同样会让人肃然起敬:
截至2016年底,日本人均制造业增加值为7993.99美元,位居世界第一;日本人均制造业的出口值为5521.02美元,位居世界第四;日本工业化程度以37.04%位居世界第四;日本出口质量以85.69%位居世界第二;日本对国际制造业的影响以14.13%位居第二;日本对世界贸易的影响力以6.53%位居世界第三。
另外,在全球50强企业名单中,人们会发现三菱、丰田、松下、日立、索尼、本田、日产、东芝等国际知名龙头企业的名字,而它们皆属于制造业领域。
强大的日本制造业,不服真是不行。
然而,“盛极而衰,否极泰来”似乎是一条自然规律,任凭日本制造再怎么强大也躲不开逃不过。且不谈东芝、松下、索尼财报的连年亏损,光凭以下三条重磅曝光,就足够撼动日本制造在人们心中的地位:

1、三菱油耗造假事件
三菱公司自1991年以来,一直使用与法律法规不同的违规实验方法来测算燃效数据,另外为使从2013年开始生产的四种车型达到燃效目标,还对数据进行了篡改,共涉及62.5万辆汽车。为此,三菱公司直接承受了一系列严重的后果,包括巨额罚款、暴跌致市值缩水50%以上的股价、日产收购三菱股份、以及社长引咎辞职等。
2、高田问题气囊事件
身为世界三大安全气囊供应商和日本最大的汽车零部件厂之一的高田公司,客户惠及包括宝马、奔驰、大众、福特、通用在内的全球诸多汽车厂家。然而,高田公司的安全气囊并不安全,其隐患之处非但被隐瞒了下来,还在不少安全数据上都进行了造假处理。由此导致高田安全气囊故障在全球范围内已经造成17人死亡,180多人受伤,被召回的缺陷汽车总成本与赔偿金额更是天价。到最后,高田公司不得不以破产收场,这被称为是日本制造业史上最大规模破产案。
3、神户制钢数据造假事件
2017年10月,神钢被爆出旗下3家工厂和1家子公司存在篡改部分产品的技术数据、以次充好交付客户的造假行为,造假产品流入境内外企业数目已多达500家,部分违规行为甚至可以追溯到十年前。一石激起千层浪,众多日本汽车企业以及H2A火箭、三菱支线客机、部分新干线列车,甚至日本制造的英国高铁列车悉数中招,其他包括通用、福特、波音、劳斯莱斯等诸多跨国巨头纷纷受挫。这一丑闻堪称是“捅漏了日本制造的天”。
不仅以上三家,质量问题不断,违规、造假、瞒报、谎报频频出现的剧情还上演于丰田、夏普、东芝等其他巨头身上。此外,尼康、奥林巴斯的节节败退,更是让日企品牌形象风波一波未平,一波又起。

在新产业领域,日本的落伍也是不争的事实。
以人工智能为例,2017年底,本田公司与中国商汤科技签订了为期5年的协议,旨在研发自动驾驶AI技术。需知,本田有着长达70年的悠久历史,而商汤科技2014年才刚刚成立,尚属创业阶段。资历的悬殊恰恰反映出日本在人工智能领域的滞后,在日本居然连一家像样的AI公司都没有。反观中国,早已领先了不止一个身位。
再以互联网为例,日本唯一能拿得出手的巨头雅虎公司现今“惨状”人尽皆知,而中国的互联网巨头,早已无需赘述。
辉煌过,却疲惫着。
日本制造业的跌宕起伏,值得人们停下来,好好地思考。
日本制造崛起的致胜杀手锏

回到最初两个问题中的第一个:日本制造,做对了什么?
在笔者看来,至少有以下三点关键因素为日本制造的崛起注入了强劲的动力。
(1)对创新的孜孜以求
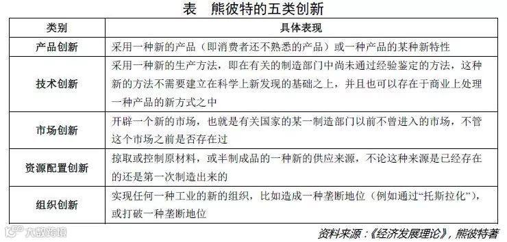
在此,有必要先来界定一下“创新”的内涵。所谓创新,最早由美国著名经济学家熊彼特提出,即“生产要素的重新组合”。具体来说,就是要把一种之前没有的关于生产要素和生产条件的“新组合”引进生产体系中去,其目的自然是要尽可能获得潜在的利润;而整个国民经济的发展正是由源源不断的创新推动的。
在熊彼特看来,创新包括五种情况,分别为产品创新、技术创新、市场创新、资源配置创新与组织创新,具体如下表:

明确了创新的内涵,再回过头来看日本制造。如前文所述,日本制造业发展前期经历了一段较长时间的“山寨”过程,但是如果深挖下去,我们会发现日本所做的一切虽说是以模仿为主,但也算作是一种另类的“创新”。比如所谓的“逆向工程”,其对新产品的解构、研究与改进设计,进而到生产制造出全新的商品,均包含着不少产品创新、技术创新与市场创新的影子(参见图1)。

更为难能可贵的是,日本制造企业在享受到由模仿带来的红利时,并没有满足于这种单纯的“山寨”,创新的热情促使他们在巧妙地吸收美国创意的基础上,尽可能去提高模仿品的质量和功能,或者说是在“山寨”中融入自己的创新元素。正是这一动力,不但让日本经济度过了漫长的低谷期,更是让整个国家的软实力水平大大提升。
而后,日本更是意识到提高自身技术创新能力的重要性,并继续保持着对科学技术孜孜不倦的追求与攻克,企业在科学技术上的研发投入更是不遗余力。数据显示,日本的R&D投入常年仅次于美国,大幅领先于排在后面的国家;而日本R&D投入占GDP的比重与科技工作者占全国总人口的比例均常年位列全球首位。久而久之,量变达到质变,日本完成从创新“跟随者”到创新“引领者”身份的华丽转变,并成功转型为先进的创新型国家。
一言以蔽之,日本制造业成功走出了一条从“模仿创新”到“自主创新”的道路。
(2)对“工匠精神”的推崇
如果要评选近两年最火的词汇,“工匠精神”肯定会有一席之地。在我国,不仅雷军要做发烧友的工匠,罗永浩要做有情怀的工匠,就连政府工作报告也鼓励弘扬“工匠精神”。殊不知,日本制造业早已把“工匠精神”贯彻到了极致与彻底。
“工匠精神”,具体是指工匠以极致的态度对自己的产品精雕细琢,精益求精、追求更完美的精神理念。在日本,“工匠精神”至少可以追溯到江户时代,那时的工匠们把自己的产品看成是自己人格和信誉的表现,他们不以功利、不以富贵论荣辱,对工作的坚持、对难度的挑战逐渐演变成普通民众崇尚的价值取向。

在日本现代制造业中,“工匠精神”得以延续并发扬光大。员工们在产品制造过程中,向来是以高标准要求自己;在此基础上,他们会对产品工艺进行永无休止的改进再改进,以保证产品质量的不断提升。
此外,日本工人普遍对工作是极其敬业的,他们将自己的公司当成第二个家,长期以百分百的热情为之服务,尽全力去取得好的成果。正是这种一丝不苟、精益求精、锲而不舍的精神,使得日本从传统工艺品到现代制造业的各种生活家电、汽车、建筑等,其制作都颇为精美,功夫细腻,巨细靡遗,故障率极低,各种“良心产品”“诚信产品”可以说是举世有目共睹,为人欣羨,日本自己亦甚是自豪。
(3)政府对于良好环境的营造
用四句话来概括,分别为:
1、以“有利于创新精神发挥”为宗旨,审时度势进行制度改革,红利惠及基础研究经费投入、人才引进与培养、科研人员流动等多方面;
2、支持企业家精神,并为企业家精神的弘扬打造优质的市场环境与氛围,本田宗一郎、丰田喜一郎、松下幸之助等一批极具创业精神又醉心于技术革新的企业家不断涌现便是结果;
3、积极促进科技成果转化为生产力,用法律手段促进技术转让,从而让科技成果不会束之高阁,能够真正推动经济发展与进步;
4、大力支持民营企业的发展,让创新活力得以“永葆青春”。
称这些为日本制造得以崛起的“取胜之道”,也并不为过。
技术创新与“工匠精神”的反面

再回到最初两个问题中的第二个:日本制造,做错了什么?
不可否认,日本制造业的衰落受制于不少外因,包括日元的加速升值、世界经济走势的下行,以及市场风向的变化。然而,外因永远不是决定因素,它们只不过是为自己失利寻找的借口,起决定作用的始终是内因。
或许,“物极必反”是这一问题最好的答案——正是因为对于技术创新与工匠精神的过于“偏执”,导致日本制造事故频发,问题不断。
我们不妨分别加以讨论。
首先,对技术创新的过度追求,让日本制造跌入“创新陷阱”。
在熊彼特看来,技术创新是一种“创造性破坏”,即一方面,新技术完全或部分取代旧技术,创造出新的产品、市场或产业,从而促进经济、科技与社会的巨大进步;另一方面,旧技术的衰退,使得现存企业的设备、技术知识、技能等大部分变得过时,从而破坏原有企业竞争优势,破坏市场的原有结构。
“创新陷阱”正是产生于这种新旧技术的更替过程中(参见图2)。具体来说,对于一家企业,从原有技术轨道跨向新技术轨道是一件不容易的事情;企业越是在自己原有的技术专长上加以创新,便会在原有技术轨道上走得越远。也正因为如此,企业也便越会延滞进入新的技术轨道,进而也越来越遭受旧技术极限的扼制。
此时,一旦新的技术轨道成为市场主导时,企业就不得不面对种种问题,甚至是被市场淘汰的危机。

对于那些陷入困境的日本制造业巨头来说,由于自身的显赫地位,他们更容易走上“延续性创新”的道路,即在原有产品的基础上,部分采用新技术制造适合新用途、满足新需要的换代型新产品,或者是对原有产品的性能、规格、款式、品种进行完善。这就让他们在旧的技术轨道上渐行渐远,殊不知自己跨越新旧技术之间鸿沟的难度也越来越大。
而今,在竞争日益激烈的市场中,各种新技术与新业态不断涌现。当日本制造巨头固守的技术轨道不再是行业主导时,他们便无法及时适应市场需求的变化,不经意间落入“创新陷阱”而难以自拔。
曾在日立工作16年、现任京都大学和日本东北大学教师的汤之上隆,在其《失去的制造业:日本制造业的败北》一书中,回顾了日本IT制造业几十年的荣辱史,以他自己“半导体技术人生”的视角,总结了日本制造业的四大教训,其中有两条的矛头都指向“创新陷阱”:
1、面对十年一轮的新技术浪潮时,对市场机会缺乏敏感性,因循守旧,错失机会;
2、面对技术趋势转变,日本企业制度过于僵化,根本就不能适应技术变革的趋势。
而美国商学院教授克莱顿·克里斯坦森在《创新者的窘境》一书中更是犀利地指出:
“……曾经成绩傲人公司只会寻求产品的‘精益求精’,但发展来的新技术不过是‘延续性技术’,真正能带来新变革的‘破坏性技术’却被忽视,这些老牌公司将发展机会拱手让人……”
其次,对技术创新的偏执,让日本制造逐渐与市场脱节。
一来,日本制造的技术过盛会降低产品的性价比。为了让产品提高1%的性能,他们往往会不惜增加投入30%的成本,久而久之便导致日本制造的成本急剧提升,进而在价格上失去了国际竞争力。
二来,对技术创新的苛求常常会懵逼日本制造企业决策者的双眼,“重技术、轻市场”的风格,致使生产出来的产品同市场需求脱节。可是在市场经济环境下,占据主导地位的恰恰是市场的需求方而不是供给方。
最后,对“工匠精神”的痴迷,让日本制造缺乏颠覆性创新。
为了贯彻一直崇尚的“工匠精神”,日本企业在很长时间里都采用“终身雇佣制”。曾有媒体指出,在日本“有些人可以20年呆在同一个岗位,每日只干同一件事而不会多问”,由此可见一斑。
诚然,在历史上,终身雇佣制的确对日本国民经济的发展起到了积极的作用:一方面,企业可以在培养员工对公司忠诚度与归属感的同时,对员工进行大规模的投资与培养,并获得可靠的回报;另一方面,员工也可以全身心为公司做贡献,无需担心有朝一日会饭碗不保。
然而,终身雇佣制也带来了日本企业工作岗位的老龄化与思维的固化;相比之下,更具创新意识也更加活跃的年轻职员们,经常难以被提拔到重要的岗位上。

此外,在工作中,对于同一件事情的精益求精、追求极致已经远远无法适应当今快速变化的世界与日趋激烈的竞争。与逐步优化的商品工艺相比,日本制造业更为需要的可能是具备颠覆性的创新能力。或许这也是日本制造跌入“创新陷阱”的诱因之一。
尾声

平心而论,仅凭暴露出来的一些问题就给日本制造业判“死刑”的话,还为时太早。 “瘦死的骆驼比马大”,更何况日本制造还远远没有达到“瘦死”的地步。
在汤森路透评选出的《2015全球创新企业百强》榜单里,日本以40家企业数量高居榜首,力压美国的35家。而联合国工业发展组织(UNIDO)发布的各国工业竞争力报告也充分证实了新世纪以来,日本在全球制造业领域始终名列前茅,特别是在全球产业链上游的材料、零部件、装备制造等核心技术、高附加价值产品制造方面,日本仍无可争议地处在领先地位。因此,至少在可预见的短期未来内,日本制造业仍然拥有其他诸多国家无可比拟的竞争力。
纵观日本制造业的兴衰历程,深究其取胜之道和问题之源,对于眼前日渐崛起而又遭遇麻烦的中国制造来说自然是意义重大。如何在追求技术创新、弘扬“工匠精神”,并牢牢把握市场需求,进而避开“创新陷阱”,将会是未来我们要重点关注的方向。
还有就是,不管中国制造眼前或是未来遇到何种状况,我们都应当牢记:外因永远不是决定因素,起决定作用的始终是内因。
美国、德国、日本制造业战略分析
对制造业而言,简单地来讲即是“发现问题(比如质量缺陷、精度缺失、设备故障、成本较高、效率低下等)、了解问题,在此过程中获取信息,并将其抽象化为知识,再利用知识去认识、解决和避免问题的过程。”
了解和解决问题的手段和方法决定了所获得知识的形式,而将知识抽象化加以运用的过程和形式则决定了知识传承的形式。这个过程可以通过“人来完成”、“数据来完成”或是“系统来完成”,这也是决定一个国家制造哲学的最根本原因。
日本
“通过组织文化和人的训练不断改善,在知识承载上非常依赖人”。

日本独特的克忍、服从和集体观念文化也深深地影响了日本的制造文化,其最主要的特征就是通过组织的不断优化、文化建设和人的训练来解决生产系统中的问题。这一点相信国内许多制造企业都感同身受,因为大家在接受精益培训的时候被反复强调的3个方面就是“公司文化”、“三级组织”和“人才训练”。
最典型的体现就是日本在20世纪70年代提出的以“全生产系统维护(TPM)”为核心的生产管理体系。其核心思想可以用“三全”来概括:全效率、全系统和全员参与。实现方式主要包括在3个方面的改善:提高工作技能、改进团队精神和改善工作环境,以致在20世纪90年代以后日本选择“精益制造(LeanManufacturing)”作为其转型方向,而非“6-sigma质量管理体系”。
日本企业在人才的培养方面也是不遗余力的,尤其是“雇员终身制”文化,将雇员与企业的命运紧密联系在一起,使得人的经验和知识能够在企业内部积累、运用和传承。
日本企业解决问题的方式通常是:发生问题→人员迅速到现场、确认现物、探究现实(三现),并解决问题→分析问题产生的原因,通过改善来避免问题。最终的知识落在了人的身上,人的技能提升之后,解决和避免问题的能力也就上升了。
因此对于日本企业而言,员工是最重要的价值,对人的信任远胜于对设备、数据和系统的信任,所有的自动化或是信息化建设也都是围绕着帮助人去工作为目的,所以日本企业从来不会谈机器换人或是无人工厂。
如果中国想要学习工匠精神,那么最应该借鉴的是日本孕育工匠的组织文化和制度。但是这样的文化在近几年遇到了一个十分巨大的挑战,就是日本的老龄化和制造业年轻一代大量短缺的问题,使得没有人能够去传承这些知识。
日本也意识到了自己在数据和信息系统方面的缺失,开始在这些方面发力。这一点在日本的“工业价值链产业联盟”的构架和目标上能够清晰地看到。该联盟提出的19条工作项目中有7条与大数据直接相关。可以说日本的转型战略是应对其人口结构问题和社会矛盾的无奈之举,核心是要解决替代人的知识获取和传承方式。
但日本在转型过程中同样面临着许多挑战:首先是数据积累的缺失,使得知识和经验从人转移到信息化体系和制造系统的过程中缺少了依据和判断标准。其次是日本工业企业保守的文化、造成软件和IT技术人才的缺失,正如日本经产省公布的《2015年制造白皮书》中所表达的忧虑:“相对于在德国和美国正在加快的制造业变革,现在日本企业表现出重视软件的姿态。”
德国
“通过设备和生产系统的不断升级,将知识固化在设备上”。
德国的先进设备和自动化的生产线是举世闻名的,可以说在装备制造业的实力上有着傲视群雄的资格。同时德国人严谨的风格,以及其独特的“学徒制”高等教育模式,使得德国制造业的风格非常务实,理论研究与工业应用的结合也最紧密。
然而德国也很早就面临劳动力短缺的间题,在2015年各国竞争力指数的报告中,劳动力是德国唯一弱于创新驱动型国家平均水平的一项。因此,德国不得不通过研发更先进的装备和高度集成自动的生产线来弥补这个不足。
德国的制造业解决问题的逻辑是:发生问题→人(或装备)解决问题→将解决问题的知识和流程固化到装备和生产线中→对相似问题自动解决或避免。

举个比较直观的例子来比较日本和德国解决问题方式的不同:如果生产线上经常发生物料分拣出错的现象,那么日本的解决方式很有可能是改善物料辨识度(颜色等)、员工训练,以及设置复查制度。而德国则很可能会设计一个射频识别(RFID)扫码自动分拣系统,或是利用图像识别+机械手臂自动进行分拣。
又比如,德国很早就将误差补偿、刀具寿命预测、多轴同步性算法、主轴震频补偿等解决方式以功能包的形式固化到了机床中,因此即便是对制造工艺和操作并不熟练的工人也能够生产出可靠的产品。也正是这个原因成就了德国世界第一的装备制造业大国地位。
除了在生产现场追求问题的自动解决之外,在企业的管理和经营方面也能够看到其尽力减少人为影响因素的努力。比如最好的ERP、MES、APS等软件供应商都来自德国,大量的信息录入和计划的生成及追溯通过软件自动完成,尽量减少人为因素带来的不确定性。
然而,德国同样对数据的采集缺少积累,因为在德国的制造系统中对故障和缺陷采用零容忍的态度,出现了问题就通过装备端的改造一劳永逸地解决。在德国人的意识中不允许出现问題,也就自然不会由问题产生数据,最直接的表现就是找遍德国的高校和企业,几乎没有人在做设备预诊与健康管理(PHM)和虚拟测量等质量预测性分析。
另外由于德国生产线的高度自动化和集成化,使得其整体设备效率(OEE)非常稳定,利用数据进行优化的空间也较小。
德国依靠装备和工业产品的出口获得了巨大的经济回报,因为产品优秀的质量和可靠性,使得德国制造拥有非常好的品牌口碑。然而德国近年来也发现了一个问题,那就是大多数工业产品本身只能够卖一次,所以卖给一个客户之后也就少了一个客户。
同时,随着一些发展中国家的装备制造和工业能力的崛起,德国的市场也在不断被挤压。因此,在2008—2012年的5年时间里,德国工业出口几乎没有增长。由此,德国开始意识到卖装备不如卖整套的解决方案,甚至同时如果还能够卖服务就更好了。
于是,德国提出的工业4.0计划,其背后是德国在制造系统中所积累的知识体系集成后所产生的系统产品,同时将德国制造的知识以软件或是工具包的形式提供给客户作为增值服务,从而实现在客户身上的可持续的盈利能力。
这一点从德国的工业4.0设计框架中能够十分明显地看到,整个框架中的核心要素就是“整合”,包括纵向的整合、横向的整合和端到端的整合等,这简直太像德国制造体系的风格了,既是德国所擅长的,也为其提供增值服务提供了途径。所以第四次工业革命中德国的主要目的是利用知识进一步提升其工业产品出口的竞争力,并产生直接的经济回报。
美国
“从数据和移民中获得新的知识,并擅长颠覆和重新定义问题”。
与日本和德国相比,美国在解决问题的方式中最注重数据的作用,无论是客户的需求分析、客户关系管理、生产过程中的质量管理、设备的健康管理、供应链管理、产品的服役期管理和服务等方面都大量地依靠数据进行。
这也造成了20世纪90年代后美国与日本选择了两种不同的制造系统改善方式,美国企业普遍选择了非常依赖数据的6-sigma体系,而日本选择了非常依赖人和制度的精益管理体系。

中国的制造企业在2000年以后的质量和管理改革上,大多选择了精益体系这条道路,一方面因为中国与日本文化的相似性,更多的还是因为中国企业普遍缺乏数据的积累和信息化基础,这个问题到现在也依然没有解决。
除了从生产系统中获取数据以外,美国还在21世纪初提出了“产品全生命周期管理(PLM)”的概念,核心是对所有与产品相关的数据在整个生命周期内进行管理,管理的对象即为产品的数据,目的是全生命周期的增值服务和实现到设计端的数据闭环。
数据也是美国获取知识的最重要途径,不仅仅是对数据积累的重视,更重要的是对数据分析的重视,以及企业决策从数据所反映出来的事实出发的管理文化。
从数据中挖掘出的不同因素之间的关联性、事物之间的因果关系,对一个现象定性和定量的描述和某一个问题发生的过程等,都可以通过分析数据后建立的模型来描述,这也是知识形成和传承的过程。
除了利用知识去解决问题以外,美国也非常擅长利用知识进行颠覆式创新,从而对问题进行重新定义。例如美国的航空发动机制造业,降低发动机的油耗是需要解决的重要问题。
大多数企业会从设计、材料、工艺、控制优化等角度去解决这个问题,然而通用电气公司(GE)发现飞机的油耗与飞行员的驾驶习惯以及发动机的保养情况非常相关,于是就从制造端跳出来转向运维端去解决这个问题,收到的效果比从制造端的改善还要明显。
这也就是GE在推广工业互联网时所提出的“1%的力量(Powerof1%)”的依据和信心来源,其实与制造并没有太大的关系。所以美国在智能制造革命中的关键词依然是“颠覆”,这一点从其新的战略布局中可以清楚地看到,利用工业互联网颠覆制造业的价值体系,利用数字化、新材料和新的生产方式(3D打印等)去颠覆制造业的生产方式。
制造中价值链的位量是竞争力的决定性因素
我们从日本、德国和美国三者之间文化差异性方面分析了三个国家对智能制造革命的理解、侧重点和目的的不同。除此以外,这些国家的竞争力差异也是造成其战略方向差异的关键因素,其中各国在制造价值链的分布和未来布局的不同起了决定性的作用。
生产活动中的价值要素分布从上游到下游依次是:想法创新与需求创造→原材料与基础使能技术→关键裝备与核心零部件→生产过程与生产系统→产品和服务。
在整个价值要素的分布中,中国在生产过程与生产系统这两个环节具有优势(主要体现在劳动成本和生产能力方面),但是在其它各个环节中均处于劣势。
那么,如果进行横向比较,世界各主要国家在生产活动中价值要素的地位,以及未来改革的布局是怎样的?
美国
“牢牢占据生产要素的上游,努力向下游延伸”。
美国在生产活动要素的分布中,在想法创新和需求创造、原材料和使能技术,以及产品增值服务端,具有明显优势。美国工业系统的核心竞争力主要来源于“6s的生态体系”:
(1)航天航空:为美国制造业积累了大量技术红利,成为美国工业系统中基础使能技术最主要的来源。
(2)半导体:近年来在低耗能半导体材科的研发投入巨大,在未来智能化技术的核心,低耗能高性能芯片技术上具有明显优势。
(3)页岩气:布局未来新能源和清洁能源领域,已成为美国最主要的替代能源。
(4)智能化服务创造经济:借助美国在计算机和信息化技术领域的优势,在利润最高的制造业服务端进行布局。
(5)硅谷为代表的创新精神:通过不断创新挖掘用户的潜在需求,从而不断获得新的市场和商业机会的蓝海。
(6)可持续人才资源。
在第四次工业革命的战略布局方面,美国白宫在2012年3月提出了“国家制造创新网络计划”,在制造业的4大领域建立9个研究创新中枢(如下图)。

分析美国‘6S’生态系统和制造业发展战略布局,我们不难发现,美国力图在生产系统最基础的原料端(能源和材料)、工业产品的使用服务端(互联网技术和ICT服务),以及不断由创新驱动的商业模式端,牢牢掌握住工业价值链当中价值含量最高的几部分,这样即便德国的制造设备再先进、中国的制造系统再高效,都可以从源头和价值的投放端确保其竞争力的核心优势。
德国
“充分发挥在关键装备与零部件、生产过程与生产系统领域的技术优势,通过服务增强盈利能力与竞争力”
德国在关键装备与核心零部件,以及生产过程与生产系统两个环节上具有十分明显的技术优势,这主要得益于以中小企业为核心的隐形冠军企业,以及德国务实的学徒制双元教育,这两者为德国工业提供了扎实的基础,是德国制造难以被撼动的地基。
德国的隐形冠军企业几乎不被外界所关注,它们规模都不大,但却在其领域占领着很高的市场份额,在全球位列前三。这些中小企业占据了德国出口总量的70%,它们的销售回报率均超过德国普通企业的两倍,拥有高水平的研发能力与技术创新能力,注重产品价值与客户的贴合、高质量高效率的制造能力和精益化、柔性化的全球化高效运营体系,它们中的很大一部分已经传承了百年。
高素质的技术工人和工程技术专业人才历来被看作是德国经济发展的支注,是“德国制造”产品的质量保障。旨在培养专业技术工人的职业教育在德国社会发展中承担着重要的角色,并形成了一套相对完备而且不断调整的法规体系,保障了以双元制为主要特征的职业教育长期稳定的发展。
学徒不仅要在生产车间里跟随师傅学习实用技术,还要到学校里学习必要的理论知识。在德国,每年约计60万年轻人开始接受双元制职业教育,约占同龄人数的三分之二。
德国是一个工业产品外向型的国家,由于国内市场较小和自身需求的薄弱,其工业产品几乎全部用于出口,也因此成就了德国制造业设备出口第一大国的地位。然而,由于以“金砖四国”为代表的新兴经济体已基本完成了工业化,东南亚和非洲国家的新一轮增长引擎还没有完全开启,导致了德国的工业装备产品需求停滞不前。
从这几年德国的工业出口总值上来看,几乎没有任何的增长,这也从一定程度上影响了德国的经济发展。由此可见,德国提出工业4.0的核心目的主要有两方面:
一是,增强德国制造的竞争力,为德国的工业设备出口开拓新的市场;
二是,转变以往只卖设备而服务性收入比重较小的状态,将重心从产品端向服务端转移,增强德国工业产品的持续盈利能力。
日本
“虽然在产品这个环节中丢失大量市场,但产业竞争力在向上转移”
以往日本制造的核心竞争力主要在于生产过程与生产系统、产品以及服务端。近两年来,日本两个最强势的传统产业,汽车制造和消费电子产业中的市场份额不断被韩国、美国和中国占据,看似在产品端的优势已经丧失殆尽。
然而在《2015年全球创新创业百强》榜单中,日本以40家入围企业成为全球最具创新力的国家。同时,在2015年的《全球制造力竞争指数》报告中,日本也由前一年的第10位上升至第4位。其实,日本在消费电子领域的衰退背后是日本创新方向的转变,日本开始在上游的原材料及使能技术和关键装备及关键零部件领域拥有更多的话语权。
例如松下在失去电气行业的优势后,在汽车电子、住宅能源和商务解决方案等领域找到了新的发展机会,同时也成为世界上最先进的电池生产商,特斯拉电动车使用的就是松下18650电池。索尼在丧失消费电子领域老大的地位后,在医疗领域取得突破,已经占据了医疗内窥镜全球80%以上的份额。
夏普也将核心业务转向智慧医疗、智能住宅、食品、水、空气安全以及教育产业。在日本发布的《2015年制造业白皮书》中,将人工智能和机器人领域作为重点发展方向,同时也将加强在材料、医疗、能源和关键零部件领域的投入。
来源:凡夫俗子话财经、优管网

一实科技(科技牛)专注于为企业精准匹配科研专家,快速提供技术解决方案,帮助企业学研合作、技术难题攻关、委托(联合)开发、技术成果对接,找到突破口,顺利完成转型升级。
如果您有企业遇到技术难题、寻求转型升级,点击文末“阅读原文”填写技术需求反馈表,或直接拨打电话:021-60496215,我们将有专业对口的项目人员为您提供全程专业化服务。
科技牛,一家为企业精准匹配科研专家,快速提供技术解决方案的产学研服务平台。关注我们,了解最新科技成果。
点击下方“阅读原文”填写技术需求表 ☺

