生活垃圾微波等离子气化和回收一体化系统
●项目简介:
微波等离子体气化和回收一体化系统,用来解决固体可燃垃圾废品的资源化利用问题。随着我国经济实力和技术储备的增强,各种生活垃圾处理处置技术在我国得到了不同程度、不同范围的研究和应用,很多地区已经建立了现代化填埋场、机械化堆肥厂和焚烧厂等多种处理设施。目前,我国生活垃圾处理方式主要采用填埋方式为主,垃圾焚烧和堆肥等方式作为辅助方式。

2016年中国生活垃圾处理方式比例图

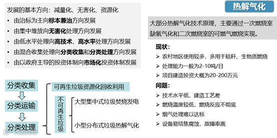
未来垃圾处理发展方向
微波等离子专利技术,能够对垃圾废物进行高温分解,并将其转化为无害的碳基材料。产生的固态碳基材料的体积,不超过垃圾总量的10%,并且可以进一步回收利用,减少了CO2排放。微波等离子体加热过程中产生的热量能够回收利用,使得设备能够实现自身的能量循环。项目组目前设计、提出了微波等离子体焚烧热解系统,能够迅速产生上千度的高温等离子体,使得固体废弃物热解、气化,高温等离子体处理不产生二噁英等副产物。

微波等离子体技术特点
●所属领域:能源环保
●应用前景:系统处理对象一般为可燃性的垃圾废品,包括纸制品、塑料、食物残渣等。对于污水、污泥、油泥等半流体废弃物,也能够进行净化处理。本系统可作为一种垃圾焚烧供热装置,可以供局部区域使用。这些热能可以用来加热水进行供热,从而为用户带来经济效益,节约使用成本。
●合作方式:技术许可、转让、入股
●价格:面议
科技牛,一家为企业精准匹配科研专家,快速提供技术解决方案的产学研服务平台。关注我们,了解最新科技成果。

