

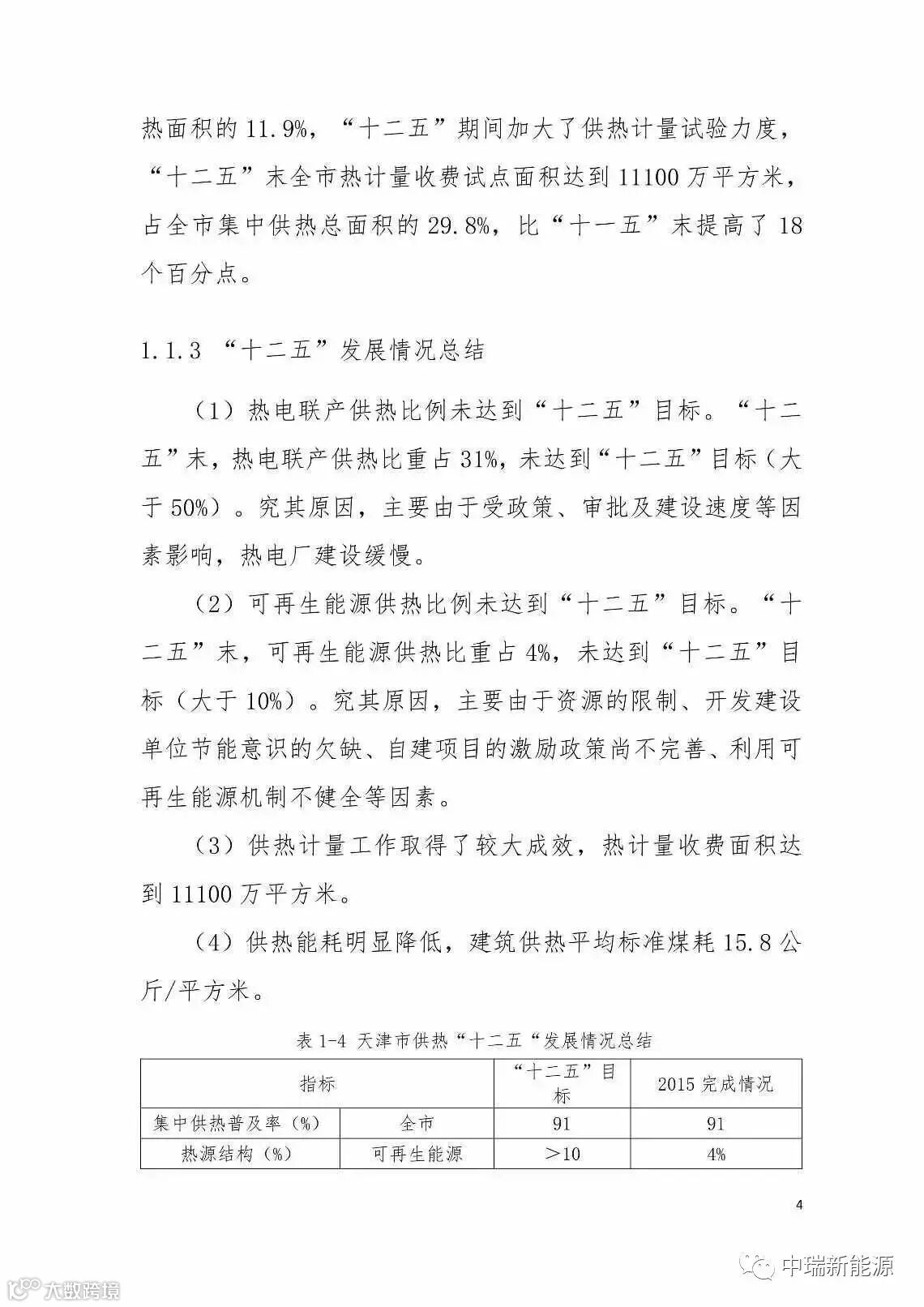
天津市发展和改革委员会日前对外公布《天津供热发展“十三五”规划》(以下简称《规划》),提出在规划范围内2020年规划集中供热面积达50353万平方米,新增集中供热面积13053万平方米。其中,主城区现状集中供热面积25931万平方米,新增供热面积5010万平方米,规划集中供热面积30941万平方米;滨海新区现状集中供热面积6371万平方米,新增供热面积4880万平方米,规划集中供热面积11251万平方米;远郊五区现状集中供热面积4998万平方米,新增供热面积3163万平方米,规划集中供热面积8161万平方米。
在主城区深层地热供热方面,《规划》指出,天津市主城区现有地热供热面积965万平方米;规划新增供热面积520万平方米,总供热面积达到1485万平方米。在滨海新区深层地热供热方面,滨海新区现有地热井67座,供热面积278万平方米。规划新增供热面积97万平方米,总供热面积达到375万平方米。在远郊五区深层地热供热方面,现有深层地热供热面积145万平方米,规划新增供热面积380万平方米,总供热面积达到525万平方米。
天津市深层地热利用主要以服务重点工程、能源站、燃煤锅炉改造及保障房项目为重点,到2020年新投放120个矿业权,开采量控制在5700万立方米以内,新增供热面积997万平方米,到规划期末供热面积达到2385万平方米。同时,结合地源热泵供热特点及区域资源,采用建设能源站的模式,在公共建筑中推广浅层地热能利用,如侯台风景区、天拖地区、文化中心、解放南路、北部新区等地区,实现浅层地热能供热面积约1600万平方米。
《规划》强调,结合东郊等污水处理厂建设污水源热泵,到2020年末,天津市污水源热泵供热面积可达379万平方米。在主城区污水源热泵供热方面,根据城市各级污水干渠的峰谷比,测算污水热泵供热规模。到2020年,天津市主城区污水源热泵供热面积309万平方米。其中,东郊和咸阳路污水处理厂污水源热泵供热面积均为100万平方米,北仓污水处理厂污水源热泵供热面积28万平方米,张贵庄污水处理厂污水源热泵供热面积均为60万平方米,双青污水处理厂21万平方米。
在滨海新区污水源热泵供热方面,根据城市各级污水干渠的峰谷比,测算污水源热泵供热规模。规划“十三五”期间,滨海新区污水源热泵供热面积为70万平方米。其中,生态城中部污水厂污水源热泵供热面积20万平方米,滨海高新区污水厂污水源热泵供热面积15万平方米,开发区西区污水厂和胡家园污水厂污水源热泵供热面积均为12万平方米,葛沽污水厂污水源热泵供热面积7万平方米,东丽湖污水处理厂污水源热泵供热面积4万平方米。
《规划》要求,天津市在“十三五”期间,要继续推进淘汰燃煤锅炉房工作,对主城区、滨海新区以及远郊五区部分锅炉房进行改造。到2020年末,淘汰锅炉房90座,其中改地热1座。
同时,结合撤村并镇,配套建设集中供热设施,减少散煤使用,降低污染物排放。与城镇、产业区距离较近的农村,应结合自身情况,充分利用城市供热设施,逐步纳入市区、镇区供热系统,由城市供热系统为其服务。与城镇、产业区距离较远的农村,在考虑供热方式时,需因地制宜:位于地热较丰富的地区,可采用地热供热,其它地区可采用水(地)源热泵、太阳能、秸秆采暖等多种形式的集中供热。


































































