
2024年1月20日
胜信科技专业教师三维数字化设计及
智能制造实践能力提升研修班圆满结束
本次教师技术研修班
胜信科技邀请了企业专家和资深教师
共同探讨教育技术的发展趋势和实践应用
1
参与院校

FIRST
本次研修班,有来自山东信息职业技术学院、烟台南山学院、山东商业职业技术学院、山东理工职业学院等多位教师的参与和交流,旨在提高教师的三维数字化及智能制造教育技术能力,使各位教师能够更好地将先进的教育理念和技术应用于教育教学实践,提高教育教学质量。



2
培训内容

SECOND
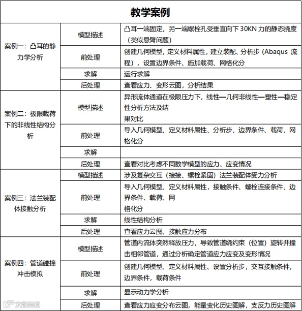
研修班分为三维数字化技术专项和智能制造技术专项两个部分。
培训内容一



培训内容二



3
课程内容

THIRD
培训过程中,胜信工程师结合项目汇报、教学比赛、企业技术应用等场景,为各位教师分享了两项技术的最新发展和应用案例。教师们通过学习,对这些新技术有了更深入的了解,为他们在教育教学中应用这些技术打下了基础。
教师们在实践操作阶段,通过实践应用教育技术,提高了教师们的教学应用能力。教师们在实践过程中遇到问题时,工程师们及时给予指导,帮助他们解决问题,提高了老师们的实践应用能力。



课堂风采

4
实践操作

FOURTH
老师们可借助胜信与制造业企业高频互动的优势,精确地将先进技术融入企业具体问题,从而创建出与项目实践教学资源相符的解决方案。此解决方案以项目为载体,实现了理论知识与实践操作的有机结合。因此,学生能够在完成项目的过程中,逐步深化对理论知识的理解,从而提升实际操作能力。






5
总结

FIFTH
本次2024年寒假研修班的成功举办,离不开各院校老师们的积极参与。在此,我们对所有参与本次研修班的胜信工程师、工作人员和教师表示衷心的感谢!同时,我们也期待在未来的日子里,与大家再次相聚,共同探讨学术问题,为实现我国的科技创新和人才培养贡献力量。




胜信科技业务介绍
WINTER VACATION


01
02
03
尊嘟假嘟?!这个夏令营棒极了~

微信扫码加好友
获取更多活动详情

