

寒假研修班
开课啦!
2024年专业实践能力研修班


寒假怎么过?


随着信息技术的发展,推动学校、教师、学生提高对信息化、大数据、人工智能、虚拟现实等新技术变革的适应性,从而有效提升现代化信息应用能力和信息素养。烟台胜信数字科技股份有限公司,积极探索数智化人才培养新模式,基于多年企业及院校服务经验,结合产业发展对于新技术要求,将企业技术应用实例转化为人才培养支撑内容,综合提升数字化人才创新实践能力,助力“新工科”人才培养。
经烟台胜信数字科技股份有限公司研究,拟在 于山东省烟台市举办“2024年专业教师三维数字化及智能制造实践能力提升研修班 ”


培训时间
01
2024年1月17日-1月20日
请根据报名的培训项目时间,提前安排行程。
培训地点
02
山东省烟台市芝罘区前进路7号海参大厦北楼2503室
培训方式
03
(1) 本次将采取线下培训方式进行。
(2) 专业工程师现场授课与指导,实战型上机训练,需自备笔记本电脑。
(3) 工程师手把手授课与指导,现场更好更及时的互动及问题答疑,调整培训进度。
(4) 学习案例均取自企业实际案例,学完可灵活运用。
培训对象
04
各院校大赛带队老师、大赛种子选手、智能制造及三维数字化技术相关专业教师及优秀学生。
联系方式
05
(1) 联系人:15552259421(齐经理)
18561110973(姜经理)
(2) 工作邮箱:yhqi@sdshengxin.net
培训内容
01 培训目标
1. 掌握有限元分析的基本原理和流程
2. 通过案例学习,深入理解有限元分析的应用
3. 了解并培养解决实际结构有限元分析问题的能力
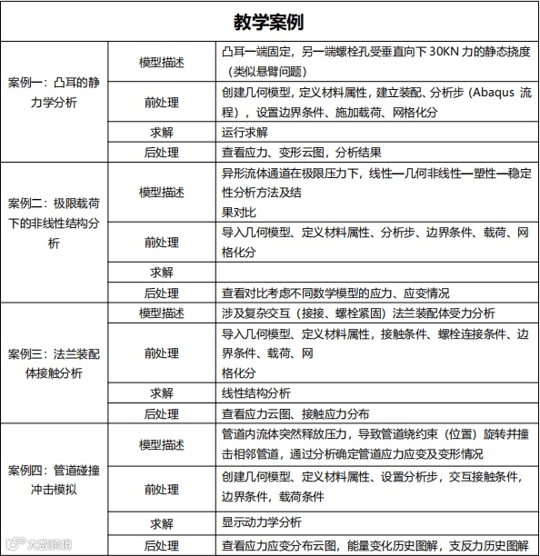
01培训内容
1. 有限元分析概述
基本原理与流程
前处理:几何建模、材料属性定义、网格化分等
求解:边界条件设置、载荷施加、求解过程等
后处理:结果可视化、输出报告等
2. 有限元分析在工程领域中的应用介绍
结构分析
流体动力学
电磁场分析
多物理场耦合分析
3. 实际案例分享
客滚桥减重分析
4. 问题解答与交流
在实际操作中遇到的问题进行解答与讨论
在实际项目中的运用讨论交流

02 培训目标
1. 掌握工业仿真的构建方式
2. 通过案例学习,掌握组件建模和场景搭建能力
3. 培养解决实际工程问题的能力
02 培训内容
1. 工业仿真概述
场景搭建
设备联调
机器人编程和示教
结果输出:统计报表、视频导出等
2. 问题解答与课后练习
教师们在实际操作中遇到的问题进行解答与讨论
对学习内容进行巩固练习


费用详情
请扫码咨询

