01背景及主要故障分析
背景
近年来,随着国民经济的快速发展,城市基础设施的不断完善,遍布城乡各地的各种电力农用电缆、路灯电缆、高速公路电缆等逐步铺设到位,为人民群众的生产生活带来极大的方便,促进了国民经济更快更好的发展。但与此同时,由于施工破坏、偷盗、线缆(接头)老化等原因造成的电缆盗损现象时有发生,严重影响了人民群众的生产生活,危害了国家财产安全,如何有效地对电缆进行监控,预防或者减少危害的发生,已经成为行业面临的严峻课题。
电力电缆相比于架空输电线路,其优点主要为投资小、运行可靠、布局方便等。随着我国城镇化建设的逐步推进,各种电网改造工程也在如火如茶地进行,电力系统中电力电缆的应用量逐年增大并且应用范围越来越广,但电力电缆不易接头,具有复杂的施工工艺,易形成施工质量隐患,加之电力电缆多在地下埋设,其工作环境比较恶劣,电缆故障时有发生。一旦电缆发生故障,会直接影响到电网供电,给人们的生产生活造成严重损失,因此各供电企业也越来越重视电力电缆故障原因的分析与检测方法的研究。
主要故障分析
有很多因素都会导致电缆出现故障,分析造成电缆故障的原因,有助于科学、合理地选择电缆故障检测方法,快速查找电缆故障点,经过长期实践总结,发现机械损伤(含偷盗)、过负荷运行、电缆头故障以及绝缘受潮是造成电缆故障的主要原因。
正确判断电缆故障性质,十分有益于电缆故障点的快速检测,按照当前的电缆故障检测技术与故障点绝缘电阻值情况,可把常见电缆故障类型分为下列三种:
开路故障
这类故障通常是指电缆与电缆间或电缆对地的电阻值在规定值范围内,但实际工作电压无法向终端传输或虽然也有部分电压传输到终端,但几乎没有负载能力,这些都属于开路故障,在实际生产中,我们见到的断线故障属于一种特殊的开路故障。
低阻故障
当电缆与电缆间的绝缘有损坏现象或电缆对地的绝缘有损坏现象时,电缆绝缘电阻必然会减小,在电缆绝缘电阻比十倍电缆特性阻抗还要小的情况下,我们称这种故障为低阻故障。在测量低阻故障时,可用低压脉冲反射法。
高阻故障
当电缆与电缆间或电缆对地的绝缘电阻比正常值低很多,但比十倍电缆特性阻抗大时,我们把这种电缆故障称作高阻故障。对高阻故障的测量,不能使用低压脉冲反射法,按照高阻故障具体性质的不同,又可把高阻故障的性质分为泄漏性与闪络性两种。
02名词解释
低压电缆
电缆是用来传送电力或信号电流、信号电压的被覆有绝缘层、保护层、屏蔽层等的导体。按电压分可为高压电缆和低压电缆。低压电缆线路与低压架空线路、低压架空绝缘线路相比虽然造价较高,敷设维护较为困难,但由于它具有运行可靠、不立电杆、不占地面、不碍观瞻、受外界影响较小等特点,而在低压配电系统中得到广泛应用。常用的低压电缆线芯截面积有10,16,25,35,50,70,95,120,150,185,240mm等。
低压配电柜
低压配电柜的额定电流是交流50Hz,额定电压380v的配电系统作为动力,照明及配电的电能转换及控制之用。该产品具有分断能力强,动热稳定性好,电气方案引灵活,组合方便,系列性、实用性强,结构新颖等特点。区别于高压电网线缆架空,低压配电柜线缆主要通过敷设埋地或穿管进入到用户端,所以发生故障、盗窃损伤的概率也是最高的。
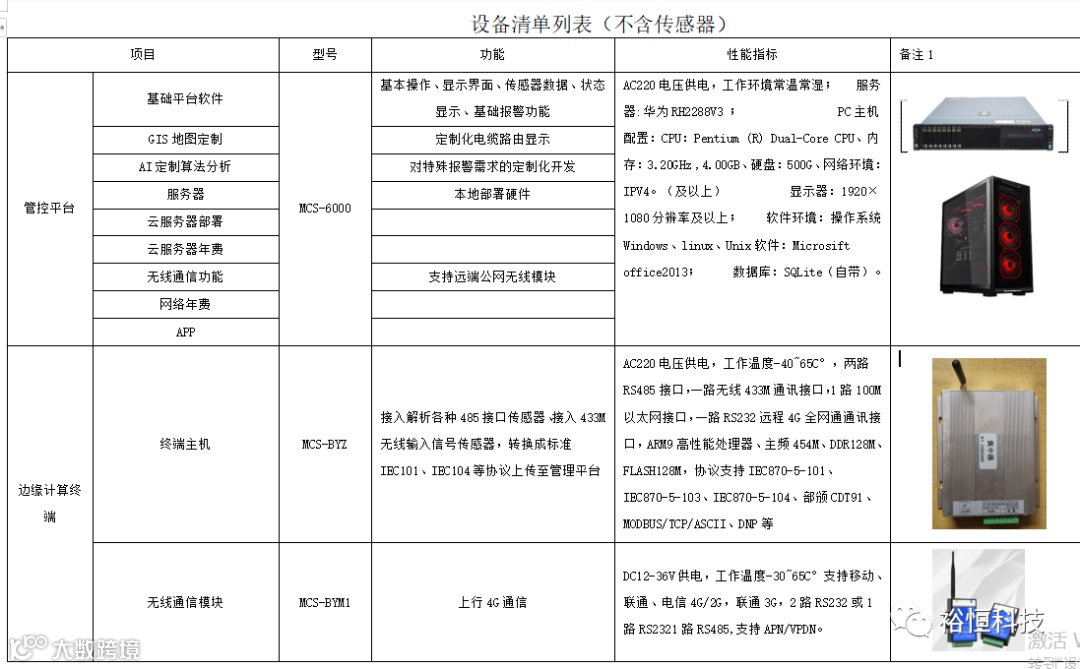
物联网边缘计算终端
拥有强大的边缘计算能力,拥有支持远程自定义配置、远程部署、网关状态监控等技术于一体的内嵌网络操作系统的工业级物联网主机。边缘计算主机通过数据采集、数据过滤、数据加密、数据封装等一系列数据处理后,通过无线或有线的方式将数据上送至管控平台端服务器,减少服务器计算压力。针对电缆低压端和用户端地域跨度大的情形,可以在每一侧部署边缘计算机,实现分布式多点监测。边缘计算终端可配置有限接入模组与无线接入模组与检测模块实现通信对接。
电流电压监测模块
线缆电气监测模块是针对0.4kV以下的TT、TN系统设计的智能电力装置,具有单、三相交流电测量、四象限电能计量、谐波分析、遥信输入、遥信输出功能4G无线通讯功能,通过对配电回路的剩余电流、导线温度等火灾危险参数实施监控和管理。监测模块可通过通信线缆或无线通信模组与边缘计算终端对接通信。
末端电压监测模块
该装置可在线监测用户末端电压信息,并通过有线/无线网络传递信息到中心节点,边缘计算主机根据线缆电气监测模块和末端电压监测模块采集到的数据进行分析,判断电缆是否被挖断或被盗窃。方便管理部门判断线缆运行状态,及时消除故障隐患,并把信息上报到远方集控中心,有利于提高各种地区的供电质量和用电安全。
03典型组网方式
1、边缘计算终端(MS-BYZ)可通过内网与管控平台(服务器)通信,也可加设无线通信模块(MCS-BYM1)通过4G无线公网与管控平台(服务器)通信。
2、边缘计算终端(MS-BYZ)可配置下行无线模块与检测终端(MCS-JC2)实现无线通信。
3、检测终端(MCS-JC3)可通过NB-IOT直接与管控平台(服务器)通信。
04方案功能介绍
电缆监控及数据分析
平台首页
首页对各分布点设备和线路进行了数据汇总和统计,对接入设备数量、在线离线状态、告警等进行全面展示。
低压端详细信息
针对每个监测点位,进行点击后会进入下一级子菜单,能够详细查询该监测采集点位的具体电流、电压、温度、运行状态、运行周期变化、告警信息等相关参数信息。
电缆故障预警
可编辑链路拓扑图
针对高速公路沿线供、配电设备数量多,电缆线路复杂的特点,平台采用链路拓扑图的方式,高度还原整条线路或区域的电缆敷设范围和连接点位,让用户可以快速定位到故障点。
与此同时,平台增加了拓扑图的可编辑功能,提高了用户的可操作性,对平面地图上各个点位只需要拖动新增设备点和新增线路,就能快速复制链路,实现监测站点的新增、删除、移动等操作。
针对拓扑图在实景情况下存在交错复杂的情况,我们也可以点击概览模式,查看拓扑概览图,方便我们一眼就查看出正常和故障的节点和线路。
告警管理
告警概况
告警管理是电缆防盗预警物联网平台的基本功能模块,提供告警的设备分类统计功能,可以逐层定位具体的告警设备和告警内容,通过设备详情模块可以进一步分析告警成因。
告警界面提供告警概况功能,能直观展示告警数量、告警设备分类、告警分级方面的图表,并提供数据下钻功能,能直接点击查看告警实际情况。
告警呈现
告警方式:可根据告警级别提供不同的告警推送方式,如电话、声、光、短信、邮件、移动设备等告警推送方式;
告警分区:支持告警分区管理,通过告警分组、过滤功能,将告警发送给设定接收对象;
告警分级定义
系统应具备强大的报警级别报警功能,可区分四级报警,等级越高,其处理优先级越高:
一级告警:可能引发全局性供电安全及引起主要系统退出服务的告警定义为一级告警;
二级告警:可能对部分系统造成退出服务或运行性能下降的告警定义为二级告警;
三级告警:系统中发生的设备部件故障但不影响系统整体运行性能的告警定义为三级告警。
四级告警:系统中设备发送的维护提示性告警信息定义为四级告警。如:设备检修维护提示信息等。
其中,一级告警以红色标识,二级告警以橙色标识,三级告警以黄色标识,四级告警以淡蓝色标识。
告警处理
告警过滤功能:系统能对不需要做出反应的告警进行相应的过滤,过滤条件可以根据局站、设备、监控信号量等由用户进行设置。
告警屏蔽功能:系统能自动屏蔽由其它告警引起的非主要告警的功能,只呈现主要告警;当局站或设备处于工程状态时,设定屏蔽后告警信息不上传;当多地点、多设备、多事件并发时,不应丢失告警信息,告警信息准确率必须为100%。
告警延时设定功能:系统应具有当告警在延时的范围内消除时,将不上送告警,告警延时时间可由用户设定。
告警自动升级功能:系统应具有当告警产生后,在指定的时间内没有消除,可以设置升级到更高级的告警,如由一般告警升级到重要告警等,以便提醒值班人员的注意。
告警控制、查询统计
告警确认功能:发生告警时,应由值班人员进行告警确认。如果在规定时间内未确认,可根据设定条件通过电话、短信、语音等形式通知相关人员。
告警自动清除功能:告警发生后一段时间内又自动恢复,系统应自动清除告警窗内的显示并保存告警记录。
告警统计分析功能:系统应能对各种历史告警按区域、设备类型、信号类型、告警等级、发生时间、确认人员、确认时间等关键字段进行查询、统计和打印,同时能够查询与告警相关的遥测量及遥信量数据。
权限管理
用户管理
电缆防盗预警物联网平台提供用户及其权限配置管理功能,主要有以下几个方面:
用户管理用于对用户基本信息的维护,管理员可对用户信息进行增、删、改、查操作;用户可对自己的个人信息进行维护,如更改密码。
角色管理包括角色的增、删、改、查功能,用于根据功能划分对用户授权,比如角色可分为普通用户、系统管理员、超级管理员等。
工作组管理包括工作组的角色管理包括角色的增、删、改、查功能,用于数据授权。一个工作组可以拥有一个或多个页面,并可拥有一个或多个用户。利用工作组可快速给同组的用户授予相同的权限。
为不同的使用人员设置不同的使用权限和参数,可以限制用户访问主机资源,不同类型的用户只能访问相应的文件或应用,权限级别不少于三级。
支持多用户管理,不同用户在终端上只能看到对应权限的内容,同时用户可以自定义所需的主题。
报表、日志管理
报表管理
电缆防盗预警物联网平台提供丰富的报表功能,用户可根据自身需要选择生产单项或组合报表及曲线:
单项报表:要求指对系统内某一项参量生成的报表。报表内容按照模板自定义组合条件进行定制,包括参量选择、自定义报表时间段等,而报表格式则由系统根据参量特点自动选择;
组合报表:要求指对系统内某些关键参量进行统计分析并组合生成的报表。报表内容根据运营需要进行定制,报表格式可导出多种格式。组合报表分为内部工作报表和对外发布报表两大类,按时间段又可分为日报表、周报表和月报表等固定报表以及按时间段自定义的报表。
日志管理
电缆防盗预警物联网平台提供日志管理功能,主要有系统日子、操作日志、通知事件及对于日志自身安全的管理功能。提供了基于数据库的日志功能,实现对机房人员操作跟踪管理,日志不可修改。
移动端管理(可选)
手机软件APP
电缆防盗预警物联网平台提供通过授权移动终端用户(iOS 和 Android 系统)进行查看和运维的功能,从而提高管理质量、提高处理故障的管控力度、提高运维效率,用户可更加高效、准确地巡检,能更及时地了解相关设备和区域状况,从而实现更高效、更科学的管理。
微信推送
用户收到微信告警推送后,可直接单击此条信息进入设备详细参数和状态页面,大大提高了管理的效率。

