一 什么是专项债
地方政府专项债券(以下简称“专项债券”),是指省、自治区、直辖市政府为有一定收益的公益性项目,发行的、约定一定期限内以公益性项目对应的,政府性基金或专项收入还本付息的政府债券。(本定义摘自财库〔2015〕83 号《地方政府专项债券发行管理暂行办法》)。
二
申报领域
(一)交通基础设施
1、铁路
支持范围:高速铁路、城际铁路、货运铁路及铁路专用线。
2、收费公路
支持范围:主要是高速公路、国省干线改造。
3、民用机场
支持范围:干线机场、支线机场。
4、综合交通枢纽
支持范围:客运枢纽,重点包括改扩建高铁站、城市轨道交通站、城市综合客运站等独立枢纽项目。
5、城市轨道交通
支持范围:主要是地铁、市域(郊)铁路。
6、城市停车场
支持范围:独立停车场项目,可含充电桩(此类项目县(区、开发区)可以统一规划、统一申报)。
7、水运
支持范围:内河航运枢纽、港口。
(二)能源
1、天然气管网和储气设施
支持范围:①天然气管网:主要是管压4.0MPa以上的石油天然气长输管道(首站到门站的管道),主要包含国家干线管网和省级干线管网(从国干网中连接的一级支线或二级支线);② 储气设施:主要是天然气在各城市建立的带有储罐的储气设施。
2、煤炭应急储备设施
支持范围:承诺由国家相关部委调度的战略性枢纽型煤炭储备项目,投资覆盖广、项目规模较大的新增煤炭储备能力项目。
3、城乡电网
支持范围:①农村电网改造(国家电网统一向各省市发改委报送);②城市配电网;③边远地区离网型新能源微电网。注意:涉及供区争议项目需取得双方明确同意意见后填报;农网项目涉及国网省电力公司、省水电集团供区的,请地方上报前与相应电网公司取得一致意见。
4、新能源项目
支持范围:①大型风电、光伏基地、抽水蓄能电站等绿色低碳能源基地(含深远海风电及其送出工程);②村镇可再生能源供热;③新能源汽车充电桩;④公共领域充换电基础设施。
(三)农 林 水 利
1、农业
支持范围:高标准农田建设,渔港和渔港经济区建设,农作物、畜禽、水产育种创新能力提升,制(繁)种能力提升,病死畜禽无害化处理,农作物病虫害区域应急防治中心,农村产业融合发展示范园,农村人居环境整治等。
2、林草业
支持范围:国家储备林项目,储备饲草基地。
3、水利
支持范围:水库工程(包含水库除险加固)、引调水工程、配调水工程、城乡供水一体化工程(乡镇、农村)、农村饮水安全巩固提升工程。
(四)生态环保
1、城镇污水垃圾收集及处理
支持范围:县城及建制镇污水收集及新建处理设施或提标改造(重点支持城市新区、城中村、老旧城区、城乡结合部等空白区域),污水资源化利用,污泥处置;垃圾焚烧发电一体化、生活垃圾分类、垃圾回收分拣中心、垃圾资源化利用(包括建筑垃圾资源化利用设施)等。注意:不在申报范围内,或打捆项目涵盖其他内容较多的项目;没有收益,或收益较低的项目;不支持PPP项目;乡村污水垃圾治理项目不支持前置要件不齐项目,包括用地、选址、能评、环评、审批文件。
(五)社会事业
1、卫生健康(含应急医疗救治设施、公共卫生设施)
支持范围:县级以上医疗机构。包括综合医院、中医医院、妇幼保健院,其中县级也可以支持县级医院分院。
2、教育
支持范围:①职业教育:公办中职、公办高职、技工院校。②学前教育:公办幼儿园。③普通高校学生宿舍。
3、养老托育
支持范围:①养老:省、市、县级的公办老年养护院,包括社区居家类的养老服务设施。②托育:公办托育机构。
4、文化旅游
支持范围:旅游基础设施主要包括游客服务中心、停车场、旅游厕所、旅游道路、智慧旅游服务设施等,旅游道路须为短距离的通景区道路、“断送路”、景区内必要的游步道。注意:原则上不支持青少年宫、妇女儿童活动中心、老年人活动中心、基层文化服务中心、职工书屋等;不支持收益难以覆盖还本付息的博物馆、图书馆等;不支持大型人造景观、仿古建设、拆真建假和异国风情等项目。
5、其他社会事业(体育和民生)
支持范围:①体育公园、全民健身中心、公共体育场中的标准田径跑道和标准足球场地、社会足球场、健身步道、公共服务设施等。②殡葬、残疾人康复、精神卫生、优抚医院等。
(六)城乡冷链物流基础设施
1、城乡冷链物流设施
支持范围:肉类、果蔬、蛋奶、医药等农业设施。
2、粮食仓储物流设施
支持范围:成品粮仓库、原粮仓库。
3、国家物流枢纽等物流基础设施
支持范围:国家物流枢纽设施,地方物流园区。4、应急物资仓储物流设施支持范围:应急物资中转站、生活物资城郊大仓基地。
4、农产品批发市场
支持范围:农产品或农贸市场的新建、改造及信息化提升。注意:不支持内容 :不支持建设内容含办公楼、宿舍、食堂、综合楼、公寓等楼堂馆所及绿化、亮化等。不支持名称为物流项目但是建设内容为建设厂房、安置房、办公用房等,或者是单纯的交通、城建设施建设等此类项目。
(七)市政和产业园区基础建设
1、市政基础设施
支持范围:①供排水:主要支持城市含县城自来水厂建设、供排水管网建设,不支持纯乡镇的农村饮水工程。②供热:长距离供热管网。③供气:主要支持城市含县城建成区燃气管网及相关场站设施建设、更新改造等项目。④地下管线管廊:建设内容应主要为地下综合管廊、管沟、管线。
2、产业园区基础设施(主要支持国家级、省级产业园区基础设施)
支持范围:国家级、省级产业园区基础设施,建设仓储、供排水、供热、停车场、污水处理厂、重点支持已签订入驻协议及跟企业有合作意向的标准化厂房和科创孵化器,对没有招商引资成果的项目不予安排债券发行以及配建的少量辅助用房(包括研发中心、科研楼、员工宿舍、员工食堂等)。
注意:应明确建设内容和规模(包括辅助用房),不能以建设孵化器、加速器、园区配套基础设施、园区生活基础设施等或项目建设意义代替建设内容,不支持园区内单纯的道路、桥梁建设项目,不支持园区内产业项目,不支持园区内酒店开发项目。
(八)新型基础设施
1、市政公共服务等民生领域信息化
智慧交通、智慧水务、智慧教育、智慧社区、智慧文旅等及水电气暖等市政基础设施信息化。
2、云计算中小型数据中心、人工智能基础设施
提供云计算数据服务和人工智能服务支撑的相关产业发展基础投资。
3、轨道交通、机场、高速公路等传统基础设施智能化改造聚焦传统基础设施信息化改造,用于数据采集、传输、智能化的应用及软硬件设备投资。
4、第五代通信移动通信 5G 融合应用设施
利用 5G 传输特性,支持 5G 信息采集、监测预警、通信指挥、应急服务等融合应用,包括公共服务管理、环境管理、公共卫生等突发事件以及枢纽管理等。
5、国家级、省级公共技术服务和数字化转型平台
国家部委、省级认定的公共技术服务、公共数字化转型平台,包括国家和省发展改革委科技、工信、市场监管等部门认定的公共技术服务和数字化转型平台。注意:以设备软硬件投资为主,不包含办公用房、房屋建设。
不支持内容:①含有办公用房和技术用房,写字楼、厂房、产业园等纯粹的土建项目;②企业投资的产业化项目;③建设内容主要为宽带网络、广播电视、移动通信以及相关配套设施建设的项目。
(九)国家重大战略
1、京津冀协同发展。
2、长江经济带发展。
3、“一带一路”建设。
4、粤港澳大湾区建设。
5、 长三角一体化发展。
6、 推进海南全面深化改革开放。
7、 黄河流域生态保护和高质量发展。
8、成渝地区双城经济圈建设。
具有鲜明战略要素和属性的项目;要求项目支撑服务战略实施,不能仅仅是项目名称中冠名,还要在建设内容中充分体现相关要素和属性。
不支持范围:未纳入相关规划,不属于重大战略明确的重点任务或投向,对推进重大战略作用不重要。若项目属于其他投向领域的,应优先按照相应行业领域申报;若较综合类项目,可在此专项里申报。
(十)保障性安居工程
1、城镇老旧小区改造
支持范围:城镇老旧小区改造,需明确改造多少个小区,多少户。
2、保障性租赁住房
3、公共租赁住房
4、棚户区改造(主要支持在建收尾项目,适度支持新开工项目)
支持范围:必须是已开工在建的项目(明确是否纳入哪一年棚改计划、实物安置多少户)。
5、城中村改造
支持范围:支持人口净流入的大城市和省级人民政府确定的城市新建、改建保障性租赁住房纳入计划内的项目(明确纳入计划的情况)。
(十一)特殊重大项目
三
申报流程及要点
(一)项目发起
由项目主管部门或实施机构以项目建议书的形式向主管部门提交需申请专项债的项目。(最开始是作为储备项目,由财政先进行一轮筛选)。
(二)项目准备
准备立项文件、可行性研究报告、一案两书等等...资料准备好之后,由主管部门会同实施机构进行项目报送,即按要求在省级政府债券管理平台系统中录入省级政府债券管理平台系统。
(三)项目审核
先由各级主管部门对上报的项目进行初审,再由财政厅组织专家组进行专家评审。
(四)项目入库
项目库分为储备库、发行备选库、执行库三个子库。
(1)通过初审的项目纳入储备库管理。
(2)通过专家审核通过的项目,从储备库转入发行备选库,作为发行项目专项债券的备选项目。
(3)在上级核定新增专项债务限额内,地方政府结合项目轻重缓急等因素从发行备选库选取项目转入执行库。
(五)债券发行
在已制定的各省市的专项债额度之下,由财政厅提出全年度项目专项债券发行方案(或计划)。由各级省财政部门按发行计划,请债券发行机构,安排发行专项债,专项债发行后,各级财政部门应按要求主动披露项目专项债券相关信息,包括发行信息、发行结果、付息信息、兑付信息、定期信息、重大事项信息等。
(六)申报流程
(七)专项债申报过程中需要的资料清单
1、一案两书:实施方案、财务评价报告、法律意见书。
2、可行性研究报告:对项目实施的可行性进行论证。
3、财政评审报告:项目投资估算经财政投资评审中心或专业评审机构评审,并取得财政局相关批复或已编制正式项目投资概算报告。
4、规划许可:自规局出具的项目规划或用地规划。
5、立项文件:发改局出具的准予立项资料,如项目建议书的批复等。
6、可行性研究报告批复:发改局出具的关于项目可行性研究报告准予的批复文件。
7、用地手续:自规局出具的用地预审与选址意见书、用地规划许可证、划拨决定书、国有土地使用证等,具体根据项目用地性质办理。
8、环评文件:环保局出具的项目关于环境影响的登记表或报告批复。
9、收入测算说明:对项目收入进行合理预测,一是项目预期收入与建设内容密切匹配;二是收入预测类型合理,收入实现具有可实现性;三是收入预测取值有国家标准、行业标准、地区标准的、或有市场询价材料支撑的、或有以往年度同性质项目运营收入作支撑;四是项目收入测算有计算构成,有收入测算明细。
10、项目资金筹集情况说明:保障项目财政资金明确,到位时间、条件能够落实。
11、具备《建设工程规划许可证》《建设工程施工许可证》及招投标手续可提升项目成熟度。
(八)申报要点
1、及时入库:各县区发展改革部门要会同行业主管部门加强项目把关,抓紧梳理入库项目,坚持常态化入库储备,时间大约在11月15日左右完成 2026 年专项债券准备项目入库储备工作。要注意的是,确定好项目后应及时在项目入库前 5 天左右和市级相关部门沟通报备。
2、手续完整:对经审核纳入省项目储备库的项目,特别是只批复建议书或可行性研究报告的项目,要抓紧落实其他各项建设条件,及时更新上传项目前期手续办理情况等相关信息,尽快完成初步设计批复手续,并取得施工许可证、建设工程规划许可证或建设用地规划许可证“三证”之一,做到随时可通过国家重大建设项目库申报 2026 年提前批准备项目。
3、其他要求:未纳入省项目储备库、未取得省项目储备库编码的项目,原则上不能通过国家重大建设项目库申报国家准备项目。地方政府债务风险等级为高风险地区原则上暂停申报新建专项债券项目入库。已经用专项债券投资建设标准化厂房利用率较低的开发区,审慎申报此类项目入库。
(九)常见问题
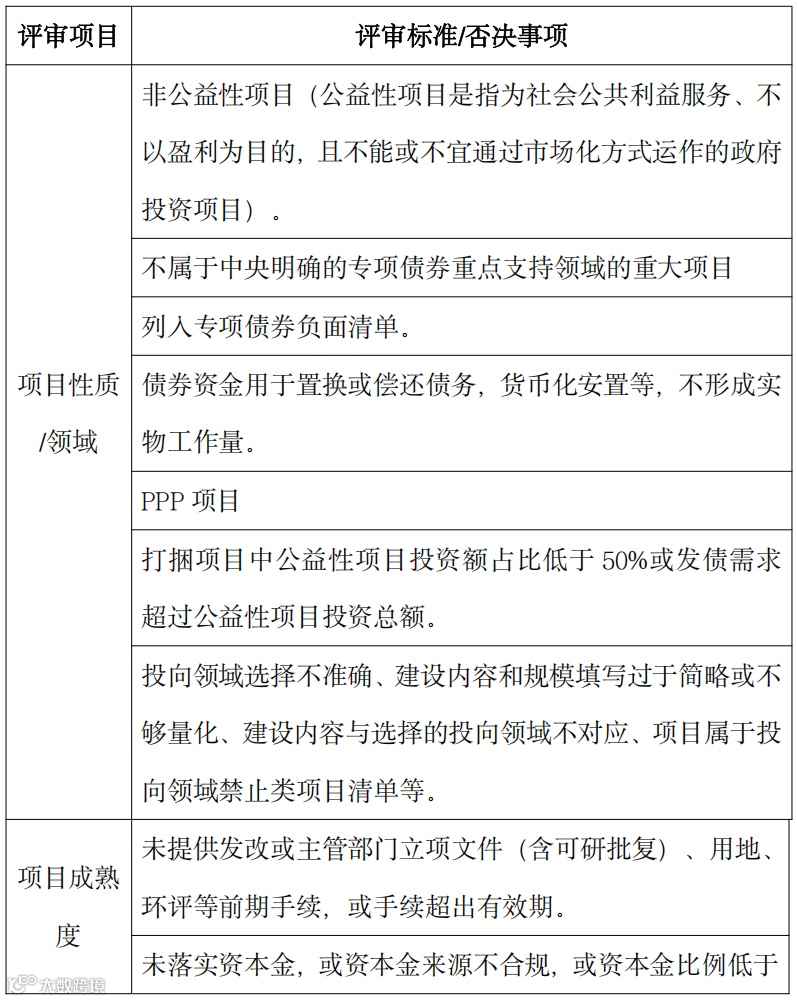
1、项目不符合投向领域规定。包括投向领域选择不准确、建设内容和规模填写过于简略或不够量化、建设内容与选择的投向领城不对应、项目属于投向领域禁止类项目清单等。
2、项目不符合资本金管理要求。包括项目资本金小于最低资本金比例要求、在政策范围之外将专项债券用作项目资本金等。
3、项目不符合前期工作要求。包括未办理可研审批或者核准、备案手续,审批、核准、备案文号填写不规范,拟开工时问不符合要求等。
4、项目不符合国家规划、行业政策等。包括不符合相关规划和生产力布局、不符合行业政策要求、投资规模和申报的建设内容明显不匹配等。
5.项目不符合公益性、收益性要求。包括可完全市场化运作、没有与投向领域相对应的项目收益等。
(十)最新变化
1、专项债支持范围变化,新增了以下范围:
(1)支持收购存量商品房;
(2)支持盘活存量闲置土地;
(3)支持前瞻性、战略性新兴产业基础设施;
(4)扩大用作资本金的领域、规模和比例。相关具体政策还未出,但 2024 年 5 月 1 日施行的《基础设施和公用事业特许经营管理办法》第二十二条对特许经营项目使用地方政府专项债券资金用做项目资本金首次开了“口子”,规定:将专项债券用作项目资本金的,应当按照国家关于资本金管理的规定和专项债券有关规定执行。此规定平息了之前关于地方政府专项债券资金能否用于特许经营项目的纷争;
(5)支持有收益的老旧街区(老旧厂区)改造等城市更新项目。上述新的支持范围,可以作为新的储备项目。
2、支持导向的变化
(1)加强对经济大省专项债券支持力度,额度分配向项目准备充分、投资效率较高的地区倾斜,支持经济大省重大项目建设;
(2)合理安排其他地区专项债券额度,推动在建项目续建完工和国家重大战略项目落地实施;
(3)专项债券支持导向的变化,对非经济大省争取专项债券资金提出了挑战,对项目储备提出更高要求,地方政府应积极适应专项债券管理机制的变化,紧紧抓住和使用好在建项目“绿色通道”,推动项目谋划储备。
3、管理趋严的变化
(1)责任主体:“借用管还”全生命周期管理,强化了主管部门和项目单位的责任,明晰发改、财政和项目主管及实施单位之间的责任归属,更便于项目的管理和实施。今后在线监测、实地督导、现场核查等常态化;
(2)项目资产台账和分类管理,未来可能会有同类项目综合负债和资产平衡,弥补单一项目在一定时期内收益和负债难以平衡的困难。未来政策值得研究和期待;
(3)建立偿债备付金制度,能否解决目前项目收益不及预期自身难以平衡的问题;提前偿还可以减轻地方政府负债成本,值得密切关注和跟进;
(4)自审自发试点全面施行。
关注十省一市自审自发名单。
四
发行审核要点
(一)前置条件评审要点
前置条件评审,主要对评价项目能不能达到专项债券发行基本条件,前置条件有一项不符合的,即评审不通过(实行一票否决权)。
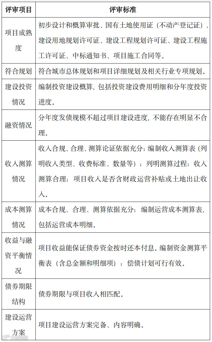
(二)项目质量评审要点
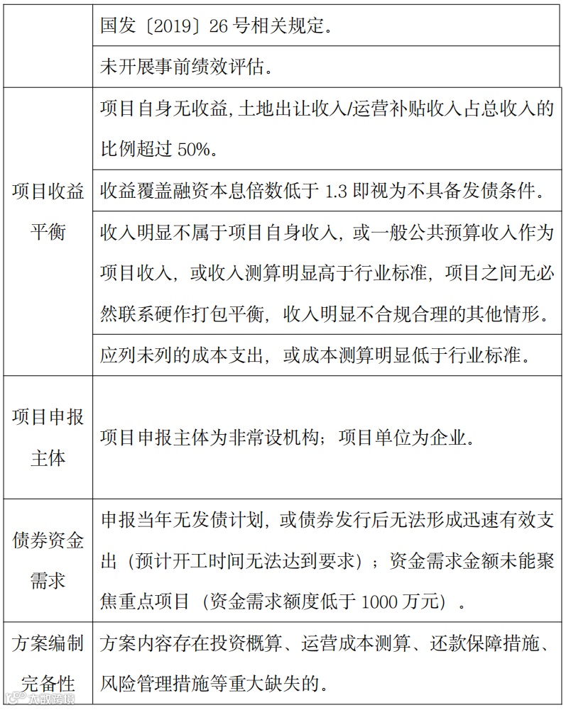
前置条件评审通过的项目进行质量评审,按照评分标准进行综合评估打分,质量好、得分高的纳入发行(备选)库,并优先安排发行;质量差、得分低的项目不予入库。
五
审核问题汇总
一、关于项目手续
1、立项存在问题
(1)立项过期;
(2)报送的立项批复文件中含有“景观、绿化、楼堂馆所”等禁止类项目清单范围;
(3)子项目无关联性,且相关论证,不支持通过改变业主强行打捆申报;
(4)方案建设内容未在立项中体现,或者方案的建设内容数量指标和立项批复的不一致。
2、用地手续
(1)项目涉及新建内容,出具无需预审和选址的用地文件,不符合用地要件要求;
(2)用地手续面积与立项批复用面积不符;
(3)根据用地预审占地面积以及容积率计算出来的建筑面积实与实施方案所写的建筑面积不符,设计不合理;
(4)用地预审意见函有效期三年,已过期;
(5)部分子项目不需要用地无需提供,但是涉及用地的子项目也未提供用地手续;
(6)用地审批手续:“仅用于专项债争取”,表明该项目用地手续未落实。
3、环评手续
(1)项目环评手续未签字盖章;
(2)项目变更建设内容或业主后,环评等手续没有同步变更;
(3)立项和环评手续金额不一致;
(4)未提供有效环评手续:根据相关环评要求,不应采用备案登记方式;
(5)环评批复无明确“同意“意见,环评文件是环保局初审,非正式批复;
(6)项目环评手续应在项目立项之后;
(7)项目整体环评手续未办理齐全:只办理了其中几个子项目;
(8)立项文件有污水处理,医疗废弃物等内容,环评文件未写入该部分内容,不能确定环评文件准确性。
二、自有资金说明
1、非主管部门或财政出具。
2、表述的资金能否落实具有不确定性。如自有资金通过争取上级补助解决,或根据项目进展情况给予支持等。
3、无明确的来源、金额、分年落实计划等;或来源不合规,如引入合作伙伴、施工方垫资等。
4、已落实资金未提供相关凭证。
三、债务情况说明
1、出具不严肃。如非红头,白纸盖章,甚至提供未盖章的电子文档。
2、主管部门未审核确认。
3、用整体收入测算平衡的项目,如医院、幼儿园、污水厂提标等,需说明项目单位整体债务情况,而非本项目债务情况。
4、无论整体收支测算或独立项目测算,之前同一单位已发行专项债券情况必须说明。
5、有些单位存量债务不需要本单位偿还,需提供相关证明材料。
四、关于实施方案
1、平衡模式不合理,收入不归属于项目主体。
2、主管部门不能是企业。
3、缺事前绩效评估开展情况说明,绩效指标未按统一模板编制,部分指标不可量化。
4、在建项目无进展情况、投资完成情况、资金到位和支出情况等内容。
5、资金筹措方案和配套资金来源与提供的资金说明不一致,甚至出现资金不闭环的情况。
6、投资计划表。
(1)过去年度仍按计划口径编制,应反映实际投入。
(2)债券发行年度未同步安排自有资金或自有资金比重过低。
(3)投资计划或已完成投资情况与开工时间不匹配。
(4)没有编制发债当年分月投资计划表。
7、收支测算,常见的有以下问题:
(1)政府定价类项目或有正在执行的标准,却依据调研或参照标准测算。
(2)参照类标准,未提供调研数据,或调研数据不具有参考性。
(3)政府补贴类收入,未提供相关依据。
(4)部分收入非本项目直接收益。
(5)测算采用的量,无依据无出处;或脱离实际需求、起步就满负荷;或超过设计能力。
(6)提升类改造类项目,未基于项目单位历史运营数据测算。
(7)成本测算无依据、无分析过程。
(8)未按应纳税种的税率、税基分类测算,税费测算简单粗暴。
(9)收支增长无依据、不合常规。
(10)测算期间任何一年期末现金均不能为负数。
-THE END-
|
点码加关注 |
芭蕉雨林
逻辑|分析|行业|政策|数据|报告|
用思考行走|用兴趣助力


