12月7日,浙江省小微企业园工作联席会议办公室公布了《2020年度浙江省五星级和四星级小微企业园名单》,确定了本年度省级五星级小微企业园 12 个,四星级小微企业园 32 个,其中由我司提供数字化平台建设的五星4个,四星9个。
12月10日,浙江省经济和信息化厅公布了《2020年度浙江省数字化示范小微企业园名单》,确定了年度省级数字化示范小微企业园57个,其中有22个园区由我司提供数字化平台建设。在园区数字化平台建设企业中遥遥领先,平台的建设成效也获得了省厅领导与合作方的高度认可。
其中由齐圣科技提供数字平台建设的4家五星级小微企业园分别为:

9家四星级小微企业园分别为:

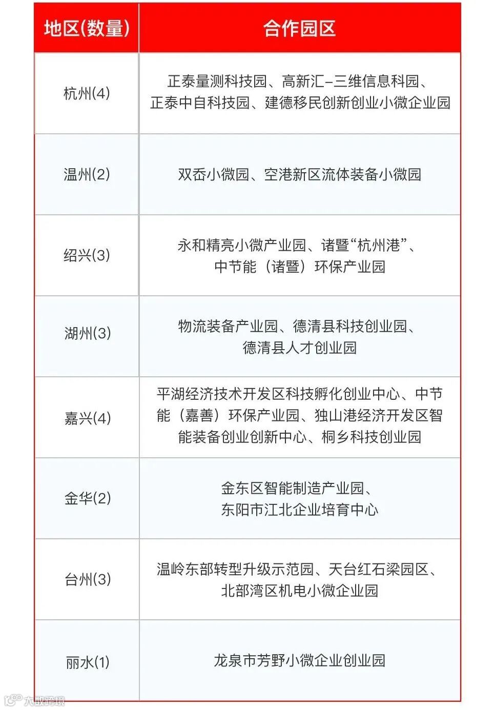
22家省级示范园区情况:

【附录】

关于齐圣科技
杭州齐圣科技有限公司是一家专业从事智慧园区、数字开发区平台建设的国家级高新技术企业,是国内一流的数字化应用平台解决方案服务商、智慧园区领域领军企业。公司以“赋 能园区,驱动园区数字化运营与管理”为愿景,业务涵盖政府、经开区/高新区、产业园等领域的数字化平台建设,至今累计已为全国数百余家合作方提供平台建设服务。
如有商务合作需求
请随时联系我们
400-888-0064
0571-87097675
或关注齐圣科技微信公众号
并在后台留言:姓名+机构名称+联系方式
我们会尽量在第一时间与您联系
非常感谢!
如果您与我们志趣相投
渴望与我们一起共同探索前沿科技
请将简历发送至:shenfei@hzqisheng.com

