
发改委、能源局等十部委共同发布《北方地区冬季清洁取暖规划(2017-2021)》,对北方地热供暖、生物质供暖、太阳能供暖、天然气供暖、电供暖、工业余热供暖、清洁燃煤集中供暖、北方重点地区冬季清洁供暖“煤改气”气源保障总体方案做出了具体安排。
规划指出,到2019年北方地区清洁取暖率达到50%,替代散煤烧(含低效小锅炉用煤)7400万吨。到2021年北方地区清洁取暖率达到70%,替代散煤烧(含低效小锅炉用煤)1.5亿吨。力争5年时间左右,基本实现雾霾严重化城市地区的散煤供暖清洁化。
该规划为五年规划,将系统组织北方地区实施未来五年的清洁供暖改造工作,三年以后实现替代散煤7400万吨,五年之后替代散煤1.5亿吨,集中供暖和清洁供暖比例达到50%以上,建构起完整的清洁取暖产业体系。
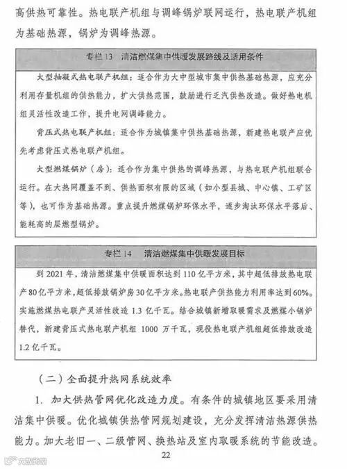
“目前北方取暖用能总体结构单一,用能效率不高,发展不平衡不充分的问题比较突出,燃煤取暖的面积占取暖总面积的83%,天然气、电、地热等清洁取暖仅占17%,城镇地区一半采取集中供暖。”上述权威人士指出,“城乡结合部和广大农村地区基本采用散烧煤,年消耗约2亿吨标煤,大约占取暖用煤的一半,不仅用能效率低,而且排放压力大。”
相关信息显示,目前我国北方每年采暖范围遍布17个省、市、自治区,采暖人口达7亿以上,而集中供热的热源仍以热电联产和区域锅炉为主,主要燃料为煤炭。有预测称,到2020年,我国采暖面积将达到129亿平方米。
清洁供暖,刻不容缓。目前,我国清洁供暖方式主要包括燃气供暖、电供暖、生物质能供暖和地热供暖等,而核能供暖也已“露面”。通过实施煤改气、煤改电,全国范围内的供暖清洁化程度在不断提高,供暖能源结构也在发生改变。
本文由供热新思维采编整理。
图片来源于网络,版权归原作者。请勿商用。


