一个商标,让这位老板白白多掏120万
他以为:内地注册了商标等于品牌安全。
现实是:内地商标,只保护内地;香港商标,必须单独注册。
很多老板就栽在这里:等到要用香港公司出海时才发现,自己的品牌名在香港根本用不了——对方已抢先注册,且完全合法。
这不是个案:注册≠覆盖,时间≠权利
2024年,一位深圳卖家经营品牌5年,内地早已完成商标注册。但准备通过香港公司开展跨境业务时发现:品牌名早在两年前就被他人在香港抢先注册。
他面临三条路径:
- 改名重建品牌
- 启动法律诉讼
- 花费120万元回购商标
真正危险的不是没注册,而是只注册内地、未提前布局香港占位。
大家最常见的“常识”,其实是坑
许多跨境经营者存在以下认知误区:
常识1:我有内地商标,香港也能用
错误。内地商标保护范围限于内地,不自动延伸至香港。
常识2:我先用了三年,对方怎么还能告我?
错误。香港商标制度遵循注册优先原则,而非使用在先。
常识3:我先把品牌做起来,再慢慢补商标
更危险。品牌影响力越大,越易被抢注或搭便车,“你越火,别人越想用你的名字赚钱”。
常识4:我的产品卖国外,不用注册香港商标
错误。主流跨境平台已将品牌合规纳入审核重点,关注:
- 品牌归属是否清晰
- 商标是否与运营主体一致
- 是否存在侵权或权属纠纷风险
现实中,香港公司 + 香港商标是最顺的组合:
- 平台沟通成本更低
- 品牌归属解释更简明
- 降低被质疑为“贴牌”或“灰品牌”的风险
即便不做平台,纯粹出海运营,也迟早面临:
- 品牌授权安排
- 股权结构调整
- 海外融资或并购
此时,商标已不仅是LOGO,更是资产归属的核心凭证。
若品牌注册在内地,而运营、收款、合同签署均依托香港主体,极易导致:
- 资产权属割裂
- 定价与利润分配受质疑
- 法律解释成本极高
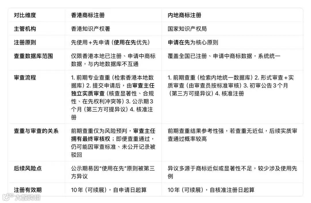
香港商标注册四步流程
香港商标注册通常分为以下四个阶段:
- 检索:核查是否存在近似或同类冲突(最关键,也最易误判)
- 确定类别:须精准匹配主营业务及未来拓展方向
- 提交申请:包括主体信息、商标图样、商品/服务说明等材料
- 审查→公告→发证:任一环节出现补正或异议,均会显著延长周期
需警惕三类常见风险:
- 类别选错:等同白注册,维权时无法主张权利
- 近似未检出:申请直接被驳回,耗费时间与费用
- 材料不规范:反复补正,周期由数月拖至一年以上
上述风险的共性在于:一次失误即大幅拉长整体周期。
如您正筹备出海或已在跨境平台稳定运营,建议立即启动香港商标注册工作。
老板最关心:怎么选类?先保哪一块?
注册类别的优先级应按业务实际分层推进:
- 核心类:主营产品/服务所在类别(必保)
- 扩展类:未来6–12个月内计划拓展的业务线
- 防御类:易被模仿、抢注或跨类蹭名的关联领域
许多企业“注册了还出事”,根源常在于:注册顺序错乱、关键类别遗漏、近似风险评估不准。
建议委托专业机构开展商标策略咨询与全程代理,系统规避注册风险。

