点
击
蓝
字
关
注
我
们
在档案行业基本上大家讲的都是“元数据”,在计算机领域特别是数据库设计领域经常会碰到“数据元”,因此,有时候在档案信息化建设中就会碰到“元数据”和“数据元”概念混淆的情况。今天我们就来辨析一下这两个概念。
1
来源
关于“元数据”和“数据元”最权威的定义来自于ISO/IEC 11179-1,目前最新版是ISO/IEC 11179-1:2015 Information technology — Metadata registries (MDR) — Part 1: Framework。其2004版已经被采标为国标GB/T 18391.1-2009《信息技术 元数据注册系统(MDR) 第1部分:框架》:
标题用的是“元数据(Metadata)”。
但是蹊跷的是更早的1999版本也被采标为国标GB/T 18391.1-2002《信息技术 数据元的规范与标准化 第1部分:数据元的规范与标准化框架》:
标题用的是“数据元(data elements)”。为什么会出现这种前后不一致的情况原因不明,只能说事物总是在不断发展变化中前进的。
既然GB/T 18391.1-2009已经代替了GB/T 18391.1-2002,那是不是也意味着“元数据”也已经代替了“数据元”呢?显然不是这么回事,“元数据”和“数据元”有着不同的含义,是可以共存的,并不是替代关系。
2
定义
GB/T 18391.1-2009中关于“元数据”和“数据元”的定义分别如下:
我们再来看一下档案行业相关标准中关于“元数据”的定义:
✓
元数据是指描述文件的内容、结构、背景及其整个管理过程的数据(DA/T 46-2009,术语和定义3.5;ISO15489-1:2001,定义3.12)
✓
元数据是指描述电子档案的内容、结构、背景及其整个管理过程的数据(DA/T 58-2014,一般概念2.16)
✓
元数据是指描述电子文件和电子档案的内容、背景、结构及其管理过程的数据(GB/T 18894-2016,术语和定义3.3)
以上定义和GB/T 18391.1-2009中的定义可谓一脉相承,也可以说是GB/T 18391.1-2009中的定义在档案行业(文件、电子文件或者电子档案)中的落地。
但是很遗憾,以上三个档案行业相关标准中都没有“数据元”的定义。说明档案行业实际上并不怎么使用“数据元”这个词。比较接近这个定义的是DA/T 46-2009术语和定义3.6中的“元素”:
通过与GB/T 18391.1-2009中“数据元”定义的比对,基本一致,因此我们可以认为DA/T 46-2009中的“元素”实际上就是电子文件(档案)的“数据元”。
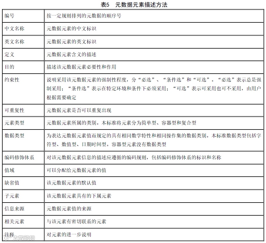
同时,DA/T 46-2009中给出了元数据元素(“数据元”)的如下描述方法,就是参考了ISO 11179.3:2003,即GB/T 18391.3-2009《信息技术 元数据注册系统(MDR) 第3部分:注册系统元模型与基本属性》。
我们以电子档案元数据中最常见的“保管期限”为例进行说明,其元数据元素描述如下:
再比如GB/T 39362-2020《党政机关电子公文归档规范》表1“电子档案元数据基本集”示意如下(局部):
这其中M1~M11都是电子档案元数据(集),而其中任意一项,比如“M9标题”就是元数据元素,也就是数据元。而数据元的描述方法则可以采用前述DA/T 46-2009表5所示的方法。
综上所述,在档案行业中,为了避免混淆,笔者依然建议采用DA/T 46-2009 中“元数据”和“元数据元素”这两个词来区分“元数据”和“数据元”,它们之间的关系也非常清楚:元数据是由若干元素(数据单元)构成的集合。当然GB/T 18391.1-2009中“元数据”和“数据元”的关系要复杂得多,这里不再赘述,感兴趣的读者可以参见GB/T 18391.1-2009或者ISO/IEC 11179-1:2015。
数字罗塞塔计划公众号致力于作为中立的第三方客观公正地表达自己对于档案信息化领域的看法和观点。真理越辩越明,我们也衷心欢迎越来越多的人投身到档案数字资源管理和保存这一领域的研究中来并发表真知灼见,共同为人类文明的传承而努力奋斗!
热文推荐
档案信息化
就看罗塞塔
扫码加小罗
进高端交流群
喜欢我们就点“赞”和“在看”分享给小伙伴哦~
档案信息化,就看罗塞塔!

