❑ 导 读
科技自立自强是国家发展的战略支撑。

根据《中华人民共和国国民经济和社会发展第十四个五年规划和2035年远景目标纲要》,“十四五”时期,我国将瞄准人工智能、量子信息、集成电路、脑科学、深空深地深海等前沿领域,实施一批具有前瞻性、战略性的国家重大科技项目。为此,前瞻产业研究院发布《聚焦十四五:中国七大科技前沿领域十四五发展全景前瞻》,对七大科技前沿领域十四五发展全景进行深度解析。
新一代人工智能产业发展前瞻
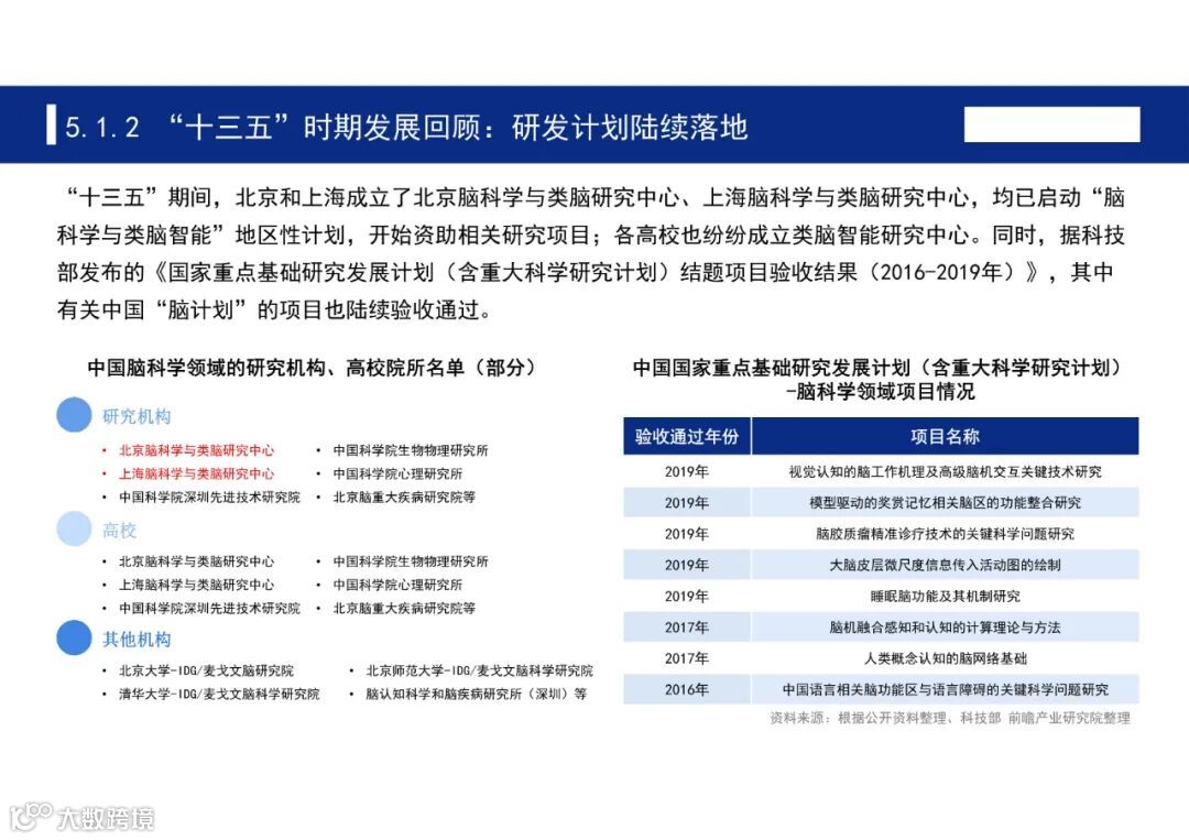
回顾“十三五”,我国在人工智能领域各顶级国际会议上的活跃度和影响力不断提升,在自动机器学习、神经网络可解释性方法、异构融合类脑计算等领域中都涌现了一批具有国际影响力的创新性成果。根据《“十四五”规划纲要和2035年远景目标纲要》,“十四五”期间,我国新一代人工智能产业将着重构建开源算法平台、并在学习推理与决策、图像图形等重点领域进行创新。

报告显示,“十三五”以来,我国人工智能企业的国际竞争力也日益凸显。截至2019年末,我国约有797家人工智能企业,占全球人工智能企业总数的14.8%,数量仅次于美国;同时,据中国科学院大数据挖掘与知识管理重点实验室公布的“2019年全球人工智能企业TOP20榜单”中,中国有7家企业上榜,且中国有5家企业排名榜单前十。
根据《新一代人工智能发展规划》,到2025年,我国人工智能基础理论实现重大突破,部分技术与应用达到世界领先水平,人工智能成为带动我国产业升级和经济转型的主要动力,智能社会建设取得积极进展,人工智能核心产业规模将超过4000亿元,带动相关产业规模超过5万亿元;到2030年,我国人工智能理论、技术与应用总体达到世界领先水平。
量子信息产业发展前瞻
“十三五”以来,国家高度重视和支持量子信息领域的发展,三大领域的发展态势总体向好。其中,量子通信的科研基本与国际同步,但量子计算的前沿研究等与欧美存在较大差距、量子测量的商业化和产业化仍有一定差距。根据《“十四五”规划纲要和2035年远景目标纲要》,“十四五”期间,我国量子信息领域的科技攻关任务围绕量子通信技术研发、量子测量技术突破和量子计算的产品研制。

研究机构和企业的布局也表明了“十四五”量子信息产业的发展方向。根据中国信通院公布的《量子信息技术发展与应用研究报告(2020年)》,在量子测量领域,以五大技术路线为发展主线,这五大技术包括基于冷原子相干叠加,基于核磁共振或顺磁共振等。在量子计算领域,我国科技巨头阿里巴巴、腾讯、百度和华为通过与科研机构合作等方式成立量子实验室,布局量子处理器硬件、量子计算云平台等领域;而初创公司-本源量子,则在量子处理器硬件、开源软件平台和量子计算云服务等方面进行探索。在量子通信领域,国内企业纷纷布局,其中三大运营商一方面助力量子通信的应用落地,另一方面也不断创新应用技术、提升通信等行业的安全标准。

目前,国家层面的量子信息产业发展规划暂未出台,参考中国信通院对量子信息领域的发展定位及应用前景,“十四五”期间,我国量子信息产业的发展目标各有不同、各有侧重。
集成电路产业发展前瞻
“十三五”以来,我国集成电路产业快速增长,2020年,集成电路产业销售额达8848亿元,平均增长率达到20%,为同期全球产业增速的3倍。但同时,我国集成电路的进出口贸易逆差总体扩大,2020年达2334.4亿美元。根据《“十四五”规划纲要和2035年远景目标纲要》,“十四五”期间,我国集成电路产业将围绕技术升级、工艺突破、产业发展和设备材料研发四个方面重点发展。
根据《国家集成电路产业发展推进纲要》中提出的发展目标,至2015年,集成电路产业销售收入超过3500亿元;至2020年,全行业销售收入年均增速超过20%,截至2021年3月末,这两项目标均已完成。展望2030年,我国集成电路产业链主要环节达到国际先进水平,一批企业进入国际第一梯队,实现跨越发展。
另根据国家制造强国建设战略咨询委员会发布的《中国制造2025》重点领域技术路线图,其中针对集成电路产业的市场规模、产能规模等提出了具体的量化发展目标。
此外,全国各省市也围绕集成电路产业的产业规模、龙头企业数量等内容,提出了“十四五”时期的发展目标。
报告如下























































来源 | 前瞻产业研究院


