三季度,全国及重点城市土地政策中,针对存量用地与城市更新方面推出了相关工作举措以及支持措施。其中“以购代建”工作在全国积极开展,整体还处于起步阶段;国有企业土地资产盘活专项基金的成立,则有助于发挥金融作用,对于后续全国重点国企的存量土地盘活有积极的作用。
土地集约利用监测工作
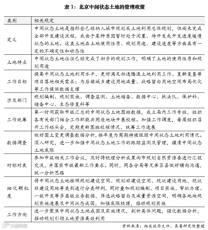
中间状态土地的利用政策
9月6日,北京市规划和自然资源委员会门头沟分局组织开展了中间状态土地分析工作。今年1月份北京朝阳已经开展过类似工作。北京此类工作处于行业领先超前地位。这里对中间状态土地的利用政策相关情况进行梳理。
城市更新招标效率提升政策
2024年8月,北京发布《关于进一步优化工程建设领域勘察设计招标投标营商环境规范市场主体行为有关工作的通知》。此次政策背景是,落实《国务院办公厅关于创新完善体制机制推动招标投标市场规范健康发展的意见》精神,同时立足建立全国统一大市场、高标准市场体系和促进要素自主有序流动的工作目标。
以购代建各地进展
2024年三季度,是全国积极推进“以购代建”工作的起步阶段。这里对以购代建的政策和重点城市推进情况进行系统梳理。若追溯历史,其实在2022年济南市国资委官网就有显示,当时提及济南城市发展集团将在全市收购3000套商品房用于租赁储备住房,项目资金来源为自筹资金。当然当前以购代建工作,其实是两项政策的结合,即2023年开展的收储库存房源做保租房项目、2024年“增存统筹”项目。这里对重点城市相关操作和具体特征进行总结。
行政单位土地资产专项清查工作
2024年9月份,广州市规划和自然资源局组织召开了广州市区属行政事业单位土地资产专项清查专题培训会。此次会议,落实了全省2024年全民所有自然资源资产清查工作要求,加快推进行政事业单位土地资产专项清查工作。这里对相关土地资产专项清查工作进行系统梳理。
国企土地盘活专项基金政策
2024年7月,国有企业土地资产盘活专项基金成立仪式在北京举行。此次政策充分利用金融工具和市场化操作手段,对国有企业土地资产进行盘活。
1)总体上此类工作都是统一在“统筹研究消化存量房产和优化增量住房的政策措施”范畴下。此次对于国有企业土地资产的盘活,本质上就是对存量土地中尤其是一类特殊土地资产进行盘活,即国有企业土地资产。
2)从此类工作的牵头方来看,是国资委在背后推动的,也说明国资委从国有企业健康发展角度,亟需加快盘活存量和提高国企资产变现能力,所以不是自然资源部或其他部门直接推动的,但逻辑上是吻合自然资源部此前提及的盘活土地存量的导向。
3)此类资金导入,也有助于发挥金融作用,对于后续全国重点国企的存量土地盘活有积极的作用。而且国企土地资产由于涉及国有资产的概念,也要求此类更具专业的金融机构介入。相关消息显示,国务院国资委近期发布存量土地资产盘活利用试点通知,要求中央企业上报盘活试点项目,推动中央企业存量土地盘活利用,相关专项基金给予资金支持。

上海阿资信息科技有限公司,公司核心团队来自央国企、国内头部拍卖公司,上海市城市更新研究会存量资产盘活工委会,拥有丰富的国企存量资产处置及盘活经验,公司致力打造国企资源数字化交易及服务体系,探索通过阿里集团一平台多端互联网流量助力央国企存量资产处置与盘活。在存量资产交易板块,公司与阿里集团旗下阿里资产形成战略合作,是阿里资产服务商、生态合作伙伴,是国企存量不动产交易、权益类交易、物品类交易、不动产租赁交易数字化服务商,助力央国企存量资产盘活,达到1快2高3充分:成交速度快,成交率高、溢价率高,充分透明、充分竞价、充分降本!

