3月11日,民航局网站发布《通用机场建设“样板间”(征求意见稿)》(以下简称《征求意见稿》)。为引导地方政府科学规划、因地制宜建设通用机场,合理确定建设内容,民航局机场司组织相关单位编制了《通用机场建设“样板间”》并公开征求意见。根据各类通航业务对机场基础设施需求的不同,该咨询通告将通用机场类型主要划分为基础型、常规型、高等级型三种。在满足实际需求的前提下,各地可参考建设简单实用的通用机场,充分降低机场建设和运营成本。意见反馈截止日期为4月11日。


主要设施设备:该类机场主要基础设施一般有跑道、风向标(即风斗)、简易业务用房等。

适用范围:基础型机场一般用于社会公共服务、工农林生产作业,也可用于空中跳伞、空中游览、体验带飞等娱乐消费活动,或者训练量较小的航空飞行培训,一般不用于载客、货运等交通运输服务。通常只在白天天气良好时进行目视飞行,不开展夜航活动。
主要设施设备:该类机场主要基础设施一般有跑道、风向标、掉头坪、联络滑行道、机坪、围界、综合楼等。

适用范围:常规型机场具备较为完善的设施,一般用于社会公共服务、工农林生产作业,空中跳伞、空中游览、体验带飞等娱乐消费活动,训练量较小的航空飞行培训,以及交通运输服务等活动。
此类机场相较于基础型,主要基础设施部分增加了掉头坪、联络滑行道、机坪、围界,能够更好满足航空器运行、停放和服务保障需求,有效提升机场运行效率和安全性。通常在白天天气良好时运行,不开展夜航时不需要配备相应的助航灯光系统。
主要设施设备:该类机场主要基础设施一般有跑道、风向标、联络滑行道、机坪、围界、综合楼等,并根据运行需求,增设平行滑行道、助航灯光、仪表着陆系统等相关设施。
建设该类机场,不仅要在基础硬件设施的建设、维护上进行大量投入,如更大的用地面积、更多的设施设备,同时为确保机场的正常安全运行,机场对于周边场地保护具有更高要求,包括灯光系统的场地保护、仪表跑道更大范围的障碍物限制面、仪表着陆系统的保护区等。此外,机场还需要配备与安全和运营管理相适应的人员,机场的建设和运营成本将会大幅增加。
当机场飞行活动量较大时,可增设平行滑行道。

当有夜航需求时,需要增设进近灯光系统、精密进近坡度指示系统,以及部分跑道灯光、滑行道灯光等助航灯光,并按照规定进行飞行校验。

当有仪表运行需求时,除助航灯光外,还需要增设仪表着陆系统(ILS)等设施,并按照规定进行飞行校验。

适用范围:高等级型机场一般配置较为齐全的设施,基本可以满足绝大多数通用航空服务需求。
配置平行滑行道时,能够满足较多架次起降,降低航空器在地面运行的冲突,提高机场的运行效率。
配置进近灯光系统、精密进近坡度指示系统,以及部分跑道灯光、滑行道灯光等助航灯光时,可在白天和夜间天气良好时运行。
配置仪表着陆系统时,能够降低雾、雨等不良天气对飞行可能造成的影响,可用于开展对仪表有要求的飞行活动,如仪表飞行训练、不良天气条件下的通航飞行等。
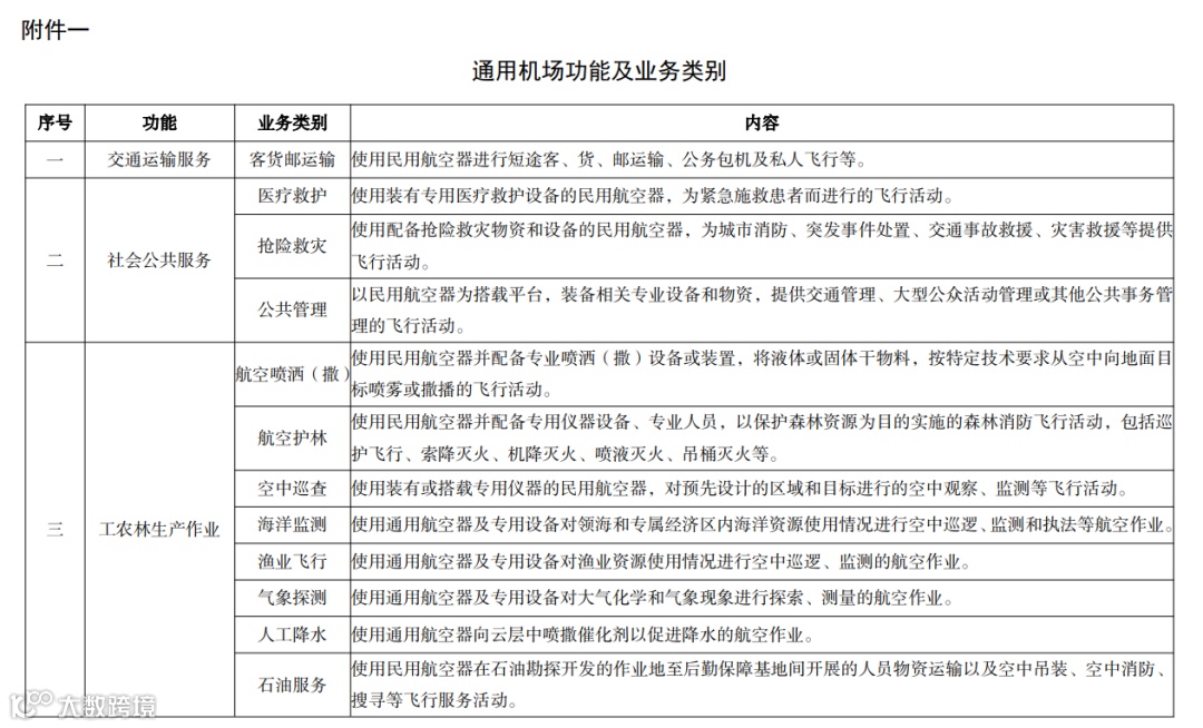
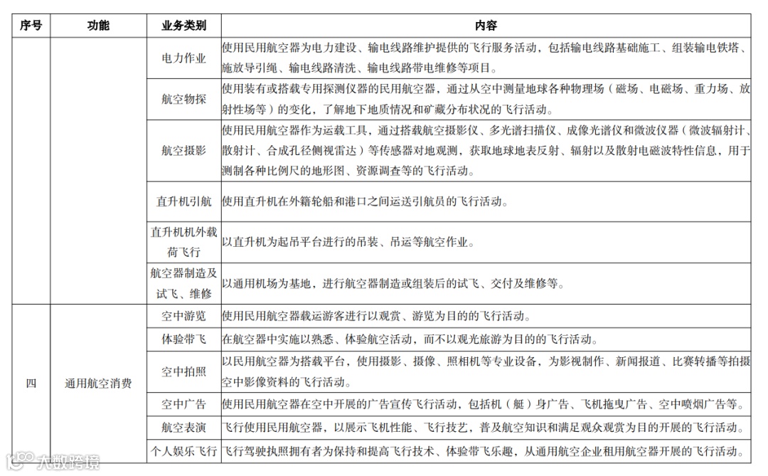
通用机场功能及业务类别



跑道型通用机场运行机型参考


来源:低空经济产业网

