大数跨境
0
0

7月1日起施行!中大型无人机(含载人无人机)运营人注意,民航局印发《民用无人驾驶航空器事件信息管理办法》(附全文)

7月1日起施行!中大型无人机(含载人无人机)运营人注意,民航局印发《民用无人驾驶航空器事件信息管理办法》(附全文) 博迅集团
2025-06-11
2
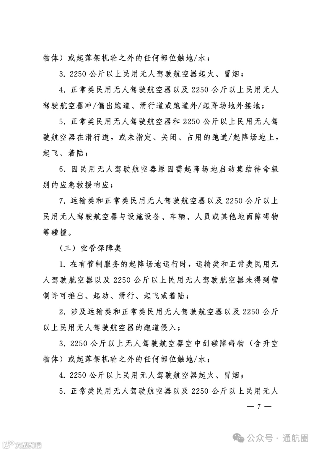
近日,民航局正式印发《民用无人驾驶航空器事件信息管理办法》(民航规〔2025〕15号,编号:AC-396-05,自202571起施行办法旨在规范民用无人驾驶航空器事件信息的收集、分析 和应用,实现安全信息共享,及时发现安全隐患,控制运行风 险,预防民用无人驾驶航空器事故适用于中国民用航空局 以下简称民航局)、中国民用航空地区管理局 以下简称地区管理局)、中国民用航 空安全监督管理局/安全运行监督办公室 以下统称监管局)、在中华人民共和国境内注册的民用航空企事业单位 含民用无人驾 驶航空器运营合格证持有人及其从业人员的民用无人驾驶航空器事件信息管理
图片
办法所称民用无人驾驶航空器运营合格证持有人,是指按照 《民用无人驾驶航空器运行安全管理规则》取得民用无人驾驶航空器运营合格证和相应运营规范的运行人,包含实施特定类和审定类运行的民用无人驾驶航空器运营合格证持有人 (以下简称特定类和审定类合格证持有人),以及使用中型和大型 民用无人驾驶航空器实施开放类运行的民用无人驾驶航空器运营 合格证持有人 (以下简称开放类合格证持有人)
办法所称民用无人驾驶航空器事件 (以下简称事件),是指对于民用无人驾驶航空器运营合格证持有人的中型和大型民用无人驾驶航空器而言(办法所称中型无人驾驶航空器,是指最大起飞重量 超过25公斤且不超过150公斤的无人驾驶航空器,大型无人驾驶航空器,是指最大起飞重量超过150公斤的无人驾驶航空器),从航空器为飞行目的准备移动直 至飞行结束停止移动且主要推进系统停车的时间内,或者在机场 活动区发生的航空器损伤、人员伤亡或其他影响安全的情况
特定类和审定类合格证持有人拥有 自有和租赁下同中型和大型无人驾驶航空器50架 以上的开放类合 格证持有人拥有大型无人驾驶航空器10架 以上的开放类合格证持有人应当制定事件信息管理程序指定满足下列条件 的人员负责事件信息管理并按要求报送事件信息。(一)参加民用航空安全信息管理人员培训,考核合格; (二)每两年参加一次安全信息管理人员复训,考核合格。 其他中型和大型无人驾驶航空器开放类合格证持有人应当采 取等效措施,确保按要求报送事件信息

办法所称运输类民用无人驾驶航空器,是指最大审定起飞重量为5700公斤 (固定翼)或者3180公斤 (旋翼类)以 上,或者载客19人以上,可用于载人飞行、进行融合飞行或者 在人口密集区域上方飞行的无人驾驶航空器系统。


办法所称正常类民用无人驾驶航空器,是指除运输 类民用无人驾驶航空器系统外,最大审定起飞重量为25公斤及以上,可用于载人飞行、进行融合飞行或者在人口密集区域上方 飞行的无人驾驶航空器系统。

图片



按照事件等级划分,包括民用无人驾驶航空器事故和民用无 人驾驶航空器一般事件;按照事件报告划分,包括民用无人驾驶 航空器紧急事件和民用无人驾驶航空器非紧急事件


办法所称民用无人驾驶航空器事故,是指造成人员死亡和重伤、运输类和正常类无人驾驶航空器以及2250公斤以上无人驾驶航空器损毁无法修复或失踪的民用无人驾驶航空器 事件。


办法所称民用无人驾驶航空器一般事件,是指除民用无人驾驶航空器事故以外的民用无人驾驶航空器事 件。


办法所称民用无人驾驶航空器受损,是指民用 无人驾驶航空器修复费用超过同类或同类可比新民用无人 驾驶航空器价值10%(含)的情况。


本办法所称人员受伤,是指人员死亡、重伤和轻 伤,人员受伤的判定以最高人民法院、最高人民检察院、公 安部、司法部颁发的《人体损伤程度鉴定标准》为准。


以下是办法全文:


办法全文


图片
图片
图片
图片
图片
图片
图片
图片
图片
图片
图片
图片
图片
图片
来源:民航局、UOM、通航圈。

【声明】内容源于网络
0
0
博迅集团
博迅集团,旗下拥有10余家子公司。主要投资于稀土永磁新材料(A+H上市:金力永磁300748),新余博迅、江西玖发、恒玖时利、迅龙航空等。拥有多项资质及百多项自主知识产权。致力于打造高端应急装备供应商和安全培训基地,为应急救援事业贡献力量。
内容 462
粉丝 0
博迅集团 博迅集团,旗下拥有10余家子公司。主要投资于稀土永磁新材料(A+H上市:金力永磁300748),新余博迅、江西玖发、恒玖时利、迅龙航空等。拥有多项资质及百多项自主知识产权。致力于打造高端应急装备供应商和安全培训基地,为应急救援事业贡献力量。
总阅读503
粉丝0
内容462