本文引用自作者:王钟嵘 郭宏宇 麦 文
文章摘要
电子调速器是将直流电转化成交流电驱动无刷电机的一种电子装置,简称电调。它具有调速和功率驱动两种基本功能。通常电调有3组功率场效应晶体管 (MOSFET)构成桥型驱动电路。由于电路中总是存在传输线路的差异、分布电容差异、器件延时差异等不确定因素影响,常常使得桥臂上下两只MOSFET管的导通或截至时间不同步。极易出现同一个桥臂中上下两只MOSFET出现短暂同时导通的情况,从而出现短时大电流脉冲。这个问题降低了电源效率,也容易使驱动管发热损毁。
本文通过使用任意波函数发生器AFG对电子调速器进行驱动和测试,在精准测量出各路桥臂时延特性后,经过驱动软件优化让电路达到了最佳控制效果。泰克AFG31000任意波函数发生器可产生任意脉冲波,具有双通道输出和极高的相位控制能力,对精准测量起到了非常关键的作用,也为本文实现高效驱动器起到了重要作用。
一
引言
常见多旋翼无人机通常使用电子调速器作为电机的驱动部件,是一种比较常见的电机驱动装置。电子调速器的主要通过PWM脉冲来实现三相激励电流。典型的BLDC驱动如图1.1所示。Q1-Q6是6个MOSFET组成的直流转交流的逆变电桥,每只管子在驱动信号激励下,有序开通和关闭,形成交流驱动源。
图1.1 三相逆变桥结构图
但是,由于实际电路总是存在一些未知影响因素。例如,驱动管输入电容不一致、控制信号线长度不一致、驱动管开启与关断时延不一致等。使得一组桥臂的两个MOSFET管的导通或截至的时间不同步,极易出现同一个桥臂的两个管子同时导通的情况。当上下两个MOSFET管同时导通时,尽管时间非常短暂也会形成极大的短路脉冲电流,导致电源效率下降,驱动管子发热等现象,甚至损毁驱动管。
本文通过任意波函数发生器AFG对无刷电子调速驱动电路进行实验测试解决驱动不一致问题。在精确测量出驱动信号经过每组MOS管所产生的时延后,根据所测的时延差数据,通过软件进行调整和优化,最后使驱动电桥到达最优工作状态。
二
电调硬件设计
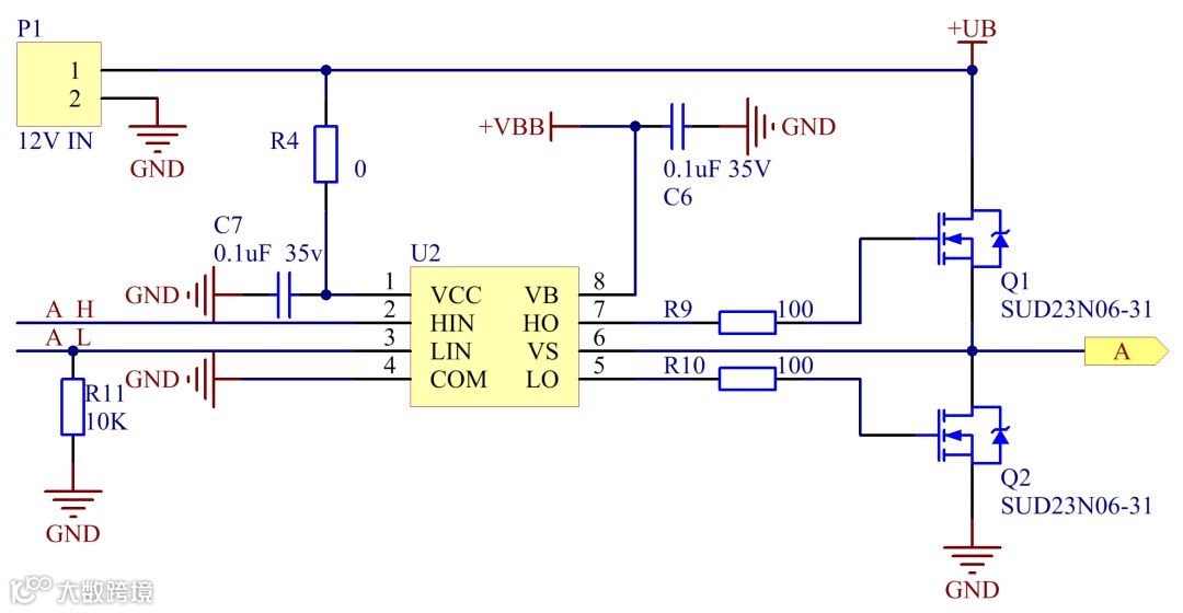
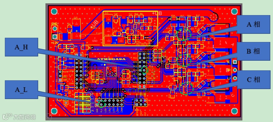
如图2.1所示,该部分为电子调速器A相输出,驱动器使用了集成电路。图2.2是完整实验板PCB,可以发现制作PCB板的时候由于走线原因,A相驱动线是两根不等长的线,A_H线较长,A_L线较短。
图2.1 电子调速器A相驱动电路原理
图2.2 电子调速器PCB
三
实验测试与软件优化
泰克AFG31000任意波函数发生器可以输出双路驱动信号,每个通道独立可调整,将双路输出调整为可以激励双输入模式,通过示波器观察将激励信号的在电路板上的驱动点位置将边沿对齐。
图3.1 双通路高速示波器测试A_L端信号激励点
到电机接口时延
图3.1中可以观察到A_L端信号通过线路及驱动器件后产生的时延。信号在下降沿部分产生了弯曲变化,这可能是线路上分布电容引起的。对所有驱动端分别激励并测量出每个通道的时延。表1给出了各个通道测量结果,可以看到B相和C相近似相等,A相最差。从PCB电路上可以发现A相两路信号对称性最差,B相和C相接近一致。A相有约2us的时延差别。
表1 各信号通路延时值测量
根据各路实测结果,可以确认线路最大延迟量为20us,由此在软件设计上将各路驱动进行对等延迟优化,尽量满足驱动信号达到各输出端时基本一致,比如将A-H这路增加1.9us达到20us。这里单片机的运行速度决定了驱动器能达到的精准性。如有可能,使用汇编写这个部分是最佳的方法。汇编语言具有很好实时性,可以将误差控制在一个机器周期以内,不过使用汇编比较繁琐和复杂。实际调试中可以使用C语言编程,再利用反汇编进行调试。本实验中采用反汇编环境进行调试测算,最后将驱动时延调整到最小误差状态。
四
测试与验证
电子调速器经过实际测量与程序优化后,需要证明这种优化带来的效果。为此设计了一组对比测量,环境搭建如图3.1所示。将调速器安装上带桨叶的电机,然后通过优化程序与未优化程序激励驱动器进行比较。在相同电路,相同供电电压情况下,对比在不同转速情况下的工作电流,测量结果如表2所示。
表2 电源12V情况下相同电机相同驱动电路不同转速时
工作电流对比
通过对比可以看到,不论是优化程序激励的驱动器,还是未优化程序所激励的驱动器,随着转速提高,工作电流都成倍增加。这是因为转速提高后,电机阻力成倍增加的缘故。对比相同转速情况下的电流,可以发现转速较低时,优化后的驱动器电流减少并不多,没有多大优势。而在高转速情况下,电流减少较多,优势十分明显。此外通过供电电流测量还发现优化后的驱动器电流变化平稳,没有出现大电流脉冲,减少了调速器产生的电磁干扰。可见优化设计带来了不少的好处。图4.1是根据图2.2进一步改进和缩小尺寸的驱动板,其性能进一步提升。目前该驱动板已应用到实际使用中,效率高、省电节能效果良好。
图4.1 改进的电子调速器实物
五
结论
使用任意波函数发生器可以有效检测驱动电路的延时特性,为优化设计带来明晰的方向,从而提高电路性能以及电磁兼容特性。
|参考文献|
[1] 徐江红.解析无刷直流电机的工作原理[J].黑龙江科技信息,2009(31):11-11
[2] 陈小永.直流无刷电机控制技术研发[J].中国石油大学,2008.
[3] 刘新平,李军.单片机在电机功率因数测量的应用.运算机工程与设计,2007
[4] Holtz J, Lotzkat W, Khambadkone A M. On continuous control of PWM inverters inthe overmodulation range including the six-step mode[J]. IEEE Transactions on power Electronics, 2011, 1(4):395-399.
[5] 李渡,安群涛,孙兵成.空间矢量脉宽调制的仿真研究及其实现[J].电机于控制应用,2006,33(6):40-44.
点击阅读原文,了解更多学习内容!
欲知更多产品和应用详情,您还可以通过如下方式联系我们:
邮箱:china.mktg@tektronix.com
网址:www.tek.com.cn
电话:400-820-5835(周一至周五9:00-17:00)
将您的灵感变为现实
我们提供专业的测量洞见信息,旨在帮助您提高绩效以及将各种可能性转化为现实。
泰克设计和制造能够帮助您测试和测量各种解决方案,从而突破复杂性的层层壁垒,加快您的全局创新步伐。我们携手共进,一定能够帮助各级工程师更方便、更快速、更准确地创造和实现技术进步。
点击“阅读原文”了解更多学习内容!

