一、数据安全现状简述
数字经济的快速发展,数字化时代,企业信息化建设在持续的横向扩展,纵向深入。
数字资产业已成为企业的重要资产和资源,具体的形式包括:信息系统,各类文件/文档,涉及到企业方方面活动的信息/数据,这些信息/数据体现了运营、管理、商业、技术、工程、研发、财务等方方面面的活动与往来,其中不乏为公司的机密信息,核心资产。
公司各类资产和资源以电子(文档)的形式存在后,更加容易维护、访问、传输、共享和使用等,有利于提升公司的运营效率,扩大管理边界,降低管理强度。但同样也更容易出现未经授权/许可使用以及产生泄密问题。
随着信息浪潮的不断推进,企业与信息技术的结合在广度和深度上不断加强,但企业的发展并没有同样重视安全。信息安全投资严重不足。业务发展与安全投资之间的不平衡导致安全保护不足,留下各种漏洞。一方面,旨在窃取数据的行为非常突出。数据泄露事件在新闻媒体中屡见不鲜,还有无数未被曝光的泄露事件。另一方面,企业面临的安全威胁具有较强的突发性和破坏性。一旦发生数据泄露,将给企业带来不利的社会影响和经济损失。安全事件一直都在从偶然变为可能。企业信息安全风险日益突出。“internal=trustedbydefault”的旧模式不再可行。
数据是企业赖以生存和保持竞争力的宝贵资源,它是业务的核心,也是安全的核心,对于高速发展的企业而言,信息安全是桥的护栏,没有护栏的桥意味着“车毁人亡”的风险,如果企业对安全威胁无能为力或缺乏重视的话,将导致企业无法维护市场份额、保护核心机密。信息安全的底线一旦被突破将引发法律的制裁,或影响产品的销售工作。
正因为安全是至关重要的基础性工作,因此国家对网络安全极为重视,一方面积极开展网络攻防演练(类似联合军演),使企业的网络安全能力更加可靠。另一方面,在当前及未来将会迎来新一轮的政策密集布局,比如《网络安全法》发布,等保2.0也在2019年底开始实施。相关政策布局正在不断提速,中央网信办也表示会加快出台《数据安全法》《数据安全管理办法》等一系列法律法规,使信息安全保护的要求能进一步得到明确,加强对重要数据的保护。组织将面临的合规压力越来越大,其不愿在实际业务中为安全消耗人力和金钱的情况必然会开始改变,安全开始变成一件非常严肃的事情。
企业的管理层对内承担安全责任,对外面临法律风险,随着时间的推移,这两方面的压力必定是有增无减。管理者必须开始主动考虑如何在信息化中增加安全措施,防止自己在安全事件中受损,企业的安全诉求在持续增强。
面对越来越严峻的数据安全威胁,许多企业仍将重点放在防火墙、入侵检测和反病毒方面。这些产品主要针对内部的外部威胁提供基本保护。然而,这些系统的设计不能防止内部人员窃取关键信息,也不能防止泄漏事件。
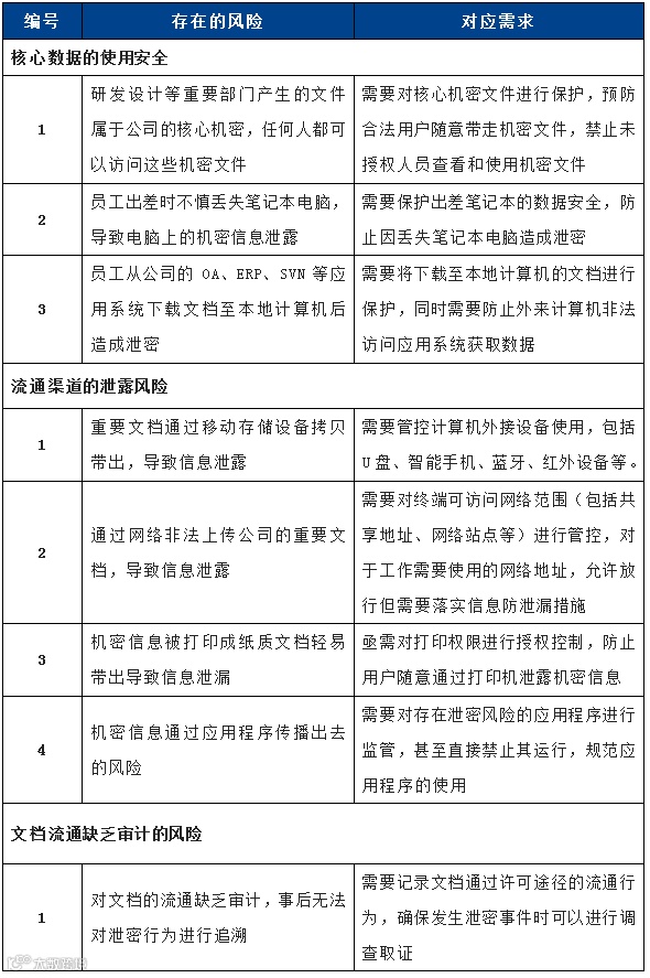
公司机密文件的使用、存储、传输途径越来越丰富,给企业带来的风险和挑战主要包括如下几个方面:
1. 未经授权访问企业机密数据导致机密扩散或泄漏。
2. 员工离职时,非法携带企业核心资产导致泄密。
3. 未经许可将企业机密数据通过网络途径带离企业。
4. 未经许可将企业机密数据通过外接设备(USB设备、智能手机、串口并口设备、蓝牙或红外设备等)带离企业。
5. 私自将公司机密信息打印成纸质文档带离企业
6. 通过有权限的账号登录ERP、OA等系统将敏感数据导出泄密
......
二、数据安全需求分析
对于编程类软件(例如VS、Eclipse、Python、Android Studio等),以及设计类软件(例如Autodesk3ds Max、CAD、SolidWorks、CATIA、UG等)。这些研发设计软件具有功能复杂、进程繁多、产生的文件比较大或比较多的特点。同时通过这些开发工具产生的文件一般都是企业最重要的资料,主要是设计图纸或研发代码。企业需要通过一个简单有效的保护措施来保证机密文件的安全,并且在保护机密文件的过程中应尽量少影响用户的日常工作。
我们经过长时间的调查和研究,发现企业对核心资料(包括源代码、设计图纸、技术资料、解决方案等机密信息)面临的泄密问题越来越重视。企业的信息安全需求主要包括如下几个方面:

三、解决方案概述
另外,为保证安全桌面可以与外界环境进行必要的、可控的交互。安全桌面支持对存储、网络共享、应用程序、网络、外接设备、打印等数据的交互渠道进行综合管控,以满足用户合理的文件交互需求。帮助企业构建一个安全的逻辑隔离环境,防止重要文件在非授权情况下泄露出去,同时不影响员工的正常工作。
五、方案优势
更多产品介绍、产品购买、技术服务等
欢迎垂询
方式一
联系具体的客户经理
方式二 拨打电话
方式三
扫描二维码↓↓↓ 在线咨询客服


