来自美国国立卫生研究院国家癌症研究所的Ryan M. Young教授团队在Nature Communication(IF=17.694)上发表了题为“Oncogenic RAS commandeers amino acid sensing machinery to aberrantly activate mTORC1 in multiple myeloma”的文章。该文章采用CRISPR、蛋白交互作用、质谱分析和磷酸化蛋白质组分析等技术,重新定义了多发性骨髓瘤中的RAS通路,并为靶向这种RAS信号传导模式提供了机制和合理的依据。
多发性骨髓瘤(MM)是第二常见的血液系统恶性肿瘤,随着蛋白质抑制剂和免疫调节药物的应用,这种疾病的治疗取得了实质性进展。然而,MM仍然无法治愈,大多数患者会复发并对现有治疗变得有耐药性。RAS(GTP酶)通路的突变在MM中很常见,并与对治疗的耐药性有关。尽管RAS突变的频率很高,大多数含有RAS突变的MM肿瘤没有检测到MEK(RAS的下游信号分子)活性,并且MEK抑制剂在临床治疗MM患者中仅取得了一定的成功。这些发现表明,RAS依赖的通路激活并不是恶性浆细胞中RAS信号的唯一模式,并指出RAS信号在该疾病中的作用尚未确定。
为了揭示MM中致病性RAS信号传导的机制,作者采用无偏倚的蛋白质基因组学方法,结合CRISPR-Cas9筛选来鉴定依赖KRAS或NRAS表达的MM系选择性必需基因,并且用定量质谱(MS)来确定MM细胞中突变RAS亚型的蛋白质相互作用伙伴。该方法揭示了突变体RAS的“基本相互作用组”,突出了RAS与SLC3A2(几种异二聚体氨基酸转运体的一个组成部分)之间的联系。
结果
1、MM的蛋白质基因组学筛查
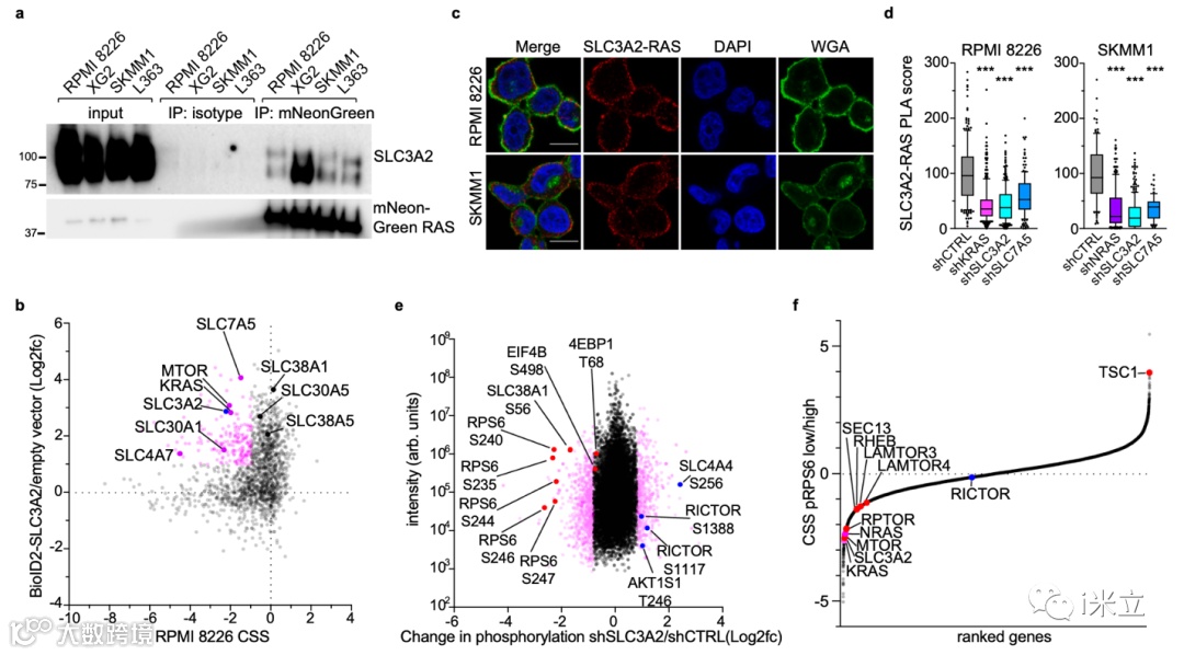
作者在17个MM细胞系中进行了CRISPR-Cas9筛选,以鉴定恶性生长和存活所必需的基因(图1a)。作者比较了图1b中RAS依赖性MM系(分为KRAS依赖性和NRAS依赖性,x轴)与对KRAS或NRAS缺失不敏感的MM系(y轴)的CRISPR筛选结果。通过额外的平方和F检验,鉴定了在RAS依赖或RAS独立的MM系中选择性毒性更强的离群基因(图1b)。BioID2是一种混杂的生物素连接酶,可以在10-30 nm距离内对蛋白质进行生物素化。作者在RPMI 8226和XG2(骨髓瘤细胞系)中特异表达了BioID2融合KRASG12V,在SKMM1和L363 MM(骨髓瘤细胞系)细胞中特异表达了BioID2融合NRASG12V(图1c)。作者通过链亲和素下拉从这些细胞中纯化生物素化蛋白,并在细胞培养质谱(SILAC-MS)中使用氨基酸定量稳定同位素标记进行枚举(图1c),然后将BioID2-RAS相互作用组内蛋白质的富集程度与所有RAS依赖性MM细胞的CRISPR筛选数据平均值进行了比较(图1d),发现这些基本的相互作用不包括经典的RAS效应器,如BRAF。然后作者发现只有SLC3A2与KRAS和NRAS相互作用,并且在RAS依赖的MM系中更重要(图1e)。
图1 蛋白质基因组学筛查显示多发性骨髓瘤中SLC3A2和RAS之间的关系
2、SLC3A2调节RAS依赖性MM细胞中的mTORC1信号
作者通过免疫共沉淀技术证实SLC3A2与MM细胞中的RAS亚型相关(图2a)。然后,作者通过绘制BioID2-SLC3A2蛋白富集(y轴)与RPMI 8226 (x轴)中每个基因的CSS(CRISPR筛选评分)值(图2b)来确定SLC3A2基本相互作用组(图2b),发现在RPMI 8226细胞中KRAS和SLC3A2之间具有强相互作用。然后作者通过邻位连接技术(PLA)发现SLC3A2和RAS在两种细胞系中相互作用。敲低RAS异构体或SLC3A2可消除SLC3A2-RAS PLA信号,证明PLA检测这种相互作用具有特异性(图2d)。SLC3A2敲除显著降低了RPS6(mTORC1下游已知效应器p70S6K的靶标)多个丝氨酸残基的磷酸化(图2e)。此外,表达靶向SLC3A2、MTOR、RPTOR (mTORC1的一个组成部分)的sgRNAs和致癌RAS (RPMI 8226中的KRAS和SKMM1中的NRAS以粉红色显示)的细胞在低p-RPS6染色的细胞中高度富集(图2f)。这些数据证实了SLC3A2在MM中调节mTORC1信号,并表明致癌RAS也是激活mTORC1所必需的。
图2 SLC3A2与RAS结合并调控mTORC1活性
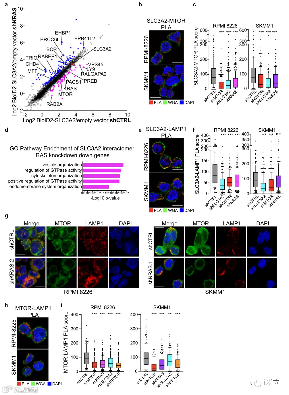
3、RAS控制LAMP1+(溶酶体相关膜蛋白阳性)溶酶体上SLC3A2与mTOR的关联
作者发现SLC3A2与MTOR的关联在RAS敲除后持续下降(图3a)。接下来,作者使用PLA可视化内源性MTOR和SLC3A2之间的相互作用,在整个细胞质中产生明亮的斑点(图3b,红色)。MTOR-SLC3A2 PLA具有特异性,因为其组成部分MTOR和SLC3A2的敲除几乎消除了PLA信号(图3c)。RAS敲除后,BioID2-SLC3A2相互作用物减少,这些蛋白在与囊泡和膜组织相关的途径中富集(图3d),表明RAS可能控制SLC3A2在膜上的定位。为了测试RAS是否调节SLC3A2向内溶酶体的定位,作者在SLC3A2和内溶酶体标记物LAMP1之间建立了PLA对。在RPMI 8226和SKMM1 MM细胞的细胞质中观察到SLC3A2-LAMP1聚乳酸点(图3e,红色)。这种相互作用是特异性的,因为SLC3A2的敲低显著破坏了SLC3A2- LAMP1的PLA信号(图3f)。RPMI 8226和SKMM1中MTOR和LAMP1的免疫荧光显示,MTOR在整个细胞质中形成灶,与LAMP1染色重叠(图3g)。MTOR-LAMP1 PLA对(图3h)结果显示MTOR敲低可显著降低PLA信号(图3i),且 RAS敲低可显著降低MTOR与LAMP1的关联(图3i)。最后,作者发现SLC3A2的表达是MTOR与LAMP1共定位所必需的(图3i),这表明RAS、SLC3A2和MTOR的表达都是这些蛋白驻留在内溶酶体膜上所必需的。
图3 RAS调节SLC3A2和MTOR在溶酶体上的定位
4、mTORC1活性是骨髓瘤中RAS信号的主要特征
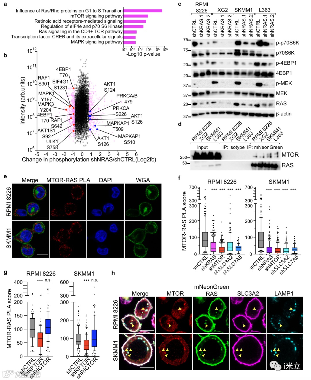
磷酸化蛋白富集试验表明,mTORC1途径和MAPK(丝裂原激活蛋白激酶)途径是SKMM1细胞中重要的RAS效应途径(图4a)。NRAS敲低导致mTORC2组分及其下游信号效应物(MAPKAP1、AKT1、PRKCA)磷酸化增加(图4b)。KRAS或NRAS敲低会降低mTORC1靶点p70S6K和4EBP1 的磷酸化水平(图4c)。MTOR与四种MM细胞系中外源性表达的KRAS或NRAS突变异构体共免疫沉淀,在MM细胞中与RAS异构体相关(图4d)。接下来,作者通过PLA确定了内源性MTOR和RAS与RPMI 8226和SKMM1 MM系相关(图4e,红色)。MTOR和RAS同工异构体的敲低抑制了PLA信号,并证实了该PLA对的特异性(图4f)。RPTOR(mTORC1的一个组件)的敲低显著降低了RPMI 8226和SKMM1细胞中MTOR-RAS PLA点的数量(图4g)。然后作者发现RAS、MTOR和SLC3A2在RPMI 8226和SKMM1 MM细胞中与LAMP1共定位 (图4h,黄色箭头),表明SLC3A2、RAS和MTOR在MM细胞内的LAMP1囊泡上形成复合物。
图4 RAS控制多发性骨髓瘤中mTORC1的活性
5、致癌RAS协同氨基酸感应激活mTORC1
在BioID2实验中,RAS与mTORC1信号的多个组分相关,包括LAMTOR3、RRAGC和ARF1(图5a)。作者使用PLA检测RAS与RAGC(调控子的一个组成部分)和ARF1(可以作为谷氨酰胺传感器激活mTORC133)的相互作用,发现RAS存在于mTORC1活性信号传导部位(图5b)。TSC2缺失(可激活mTORC1)显著增加了4EBP1 和p70S6K 的磷酸化,但这些磷酸化水平升高仍然依赖于RAS表达(图5c)。然后,作者发现在谷氨酰胺限制下,SLC3A2变得不那么重要(图5d, e),这表明在正常条件下,SLC3A2的氨基酸转运蛋白功能是必需的。12小时的谷氨酰胺限制大大降低了RAS-MTOR PLA(图5f),这表明SLC3A2的氨基酸转运蛋白功能在调节RAS依赖性mTORC1激活中的作用。
图5 致癌RAS通过选择氨基酸感应机制激活mTORC1
6、多发性骨髓瘤患者的RAS和mTORC1信号
作者在检测的MM患者样本子集中,观察到CD138(浆细胞的标记物图,6a,白色)细胞的细胞质中有许多MTOR-RAS PLA点(图6a,红色)。用100nM依维莫司处理SKMM1和XG2细胞,在3和8小时通过RNA测序检测相对于DMSO对照的基因表达变化。在两种细胞系中,表达量平均降低至少0.5 log2fc的基因如图6b所示。作者将mTORC1信号应用于多发性骨髓瘤研究基金会研究中的859例患者的基因表达数据,并使用Cox比例风险模型确定其与该患者队列中的疾病特异性生存率显著相关(图6c),这表明mTORC1信号与MM的不良预后相关。并且,mTORC1信号在含有KRAS、NRAS或FGFR3突变的MM样品中显著富集 (图6d),验证了原发性MM病例中致癌RAS信号和mTORC1活性之间的联系。
图6 RAS依赖性mTORC1活性在原发性多发性骨髓瘤中的作用
7、联合抑制mTORC1和MEK1/2对RAS依赖性MM具有毒性
为了改善mTORC1抑制剂在MM中的应用,作者进行了高通量组合药物筛选,以评估依维莫司与MIPE v5.0文库之间的协同作用,该文库包含2450种机制注释、肿瘤聚焦化合物,这些化合物在一系列6 × 6基质块中存在于SKMM1和RPMI 8226细胞中(图7a)。这些筛选揭示了依维莫司与通过MEK和ERK靶向经典MAPK信号的抑制剂之间的特殊协同作用(图7b-f)。作者在MM队列中评估了依维莫司与MEK1/2抑制剂曲美替尼的联合治疗效果(图7g,左)。与筛选数据一致,曲美替尼作为单一药物只有中度的生长抑制作用(图7g,左侧蓝线)。联合治疗(粉色)基本上阻止了肿瘤的生长,并且明显比对照(黑色)、依维莫司(绿色)或曲美替尼(蓝色)单独治疗有效(图7h)。除了抑制MM肿瘤生长外,与对照或单药治疗小鼠相比,联合治疗延长了生存期,并且所有联合治疗小鼠在治疗窗口结束时都存活(图7i)。这些数据表明,具有活跃RAS信号的肿瘤的MM患者可能特别受益于mTORC1和MEK1/2抑制剂的组合。
图7 针对RAS依赖的mTORC1信号的联合治疗
结果
综上所述,作者的数据表明,依赖RAS、SLC3A2和MTOR复合物信号传导的恶性细胞对mTORC1和MEK抑制剂非常敏感。PLA可视化MTOR-RAS关联可以作为一种优秀的生物标志物,可以在即使没有已知RAS突变的情况下用于识别将受益于这种联合治疗的MM患者。因此,此研究介绍了致病性RAS信号传导的一个以前未表征的概念,并概述了利用这种信号传导机制的潜在治疗机会。
点击
关注我们

