来自美国拉什大学医学中心的Rachel E. Miller教授团队在Nature Communication(IF=17.694)杂志上发表了题为“Piezo2 expressing nociceptors mediate mechanical sensitization in experimental osteoarthritis”的研究论文。该论文采用膝盖痛觉过敏实验、负重不对称实验、单细胞RNA测序、背根神经节神经元RNA原位杂交等技术,发现神经生长因子介导的关节痛觉感受器致敏对骨关节炎疼痛至关重要,这一过程依赖于Piezo2。该研究表明靶向Piezo2可能是骨关节炎疼痛控制的一种治疗选择。
痛觉感受器是一种感觉神经元,它使身体能够检测到有害的化学、机械和热刺激,以避免组织损伤。最近的研究表明,机械敏感离子通道Piezo2参与了一系列的感觉神经元功能,其中包括机械疼痛。但这是否有助于与人类特定疾病相关的疼痛尚不清楚。骨关节炎是世界上最常见的疾病之一,其特征是在组织损伤和轻度炎症存在的情况下机械驱动的疼痛。临床研究表明,患有骨关节炎的人不仅在受影响的关节,而且在关节以外的部位也会发生机械致敏。神经生长因子(NGF)已被认为是骨关节炎疼痛的治疗靶点,使用中和NGF的抗体在疼痛缓解方面有显著临床效果。
基于以上研究背景,作者通过使用Nav1.8-Cre小鼠特异性地从痛觉感受器中去除Piezo2,并使用这些小鼠来检测Piezo2在实验性骨关节炎机械致敏发展中的作用。研究结果表明,损伤感受器Piezo2的表达在这一过程中起着关键作用,并与NGF介导的信号传导协同作用从而产生痛觉感受器致敏。因此,Piezo2可能是骨关节炎疼痛的治疗靶点。
1
通过使用标记物NaV1.8可以特异性敲除小鼠痛觉感受器中的Piezo2
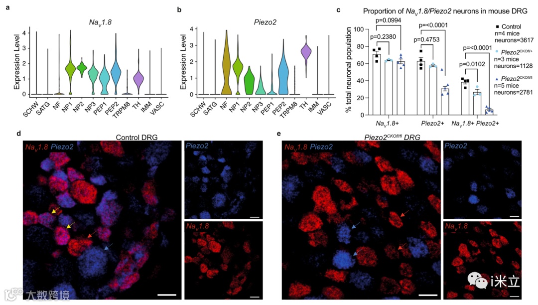
作者使用单细胞RNA测序来证实Piezo2在许多痛觉感受器亚群和大直径神经元中表达(图1a,b)。此外,RNA范围分析显示,痛觉感受器(表达NaV1.8和Piezo2)之间存在很大程度的重叠,其中38±2%的背根神经节(DRG)神经元同时表达NaV1.8和Piezo2(图1c-e)。
作者创建了痛觉感受器Piezo2特异性敲除小鼠。在纯合子Piezo2CKOfl/fl小鼠中,NaV1.8和Piezo2的共表达的DRG神经元的减少到6±1%(图1c-e)。
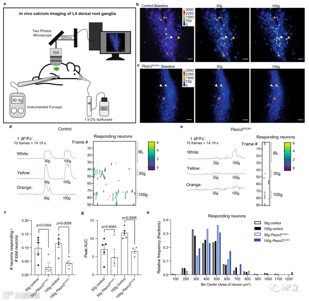
作者使用杂合子Piezo2CKOfl/fl小鼠对DRG进行体内钙成像,以检查麻醉小鼠膝关节上施加30或100g机械力时痛觉感受器的反应(图2a)。作者观察到Piezo2CKOfl/fl+小鼠对这些力做出反应的神经元数量减少(图2b-f)。此外,通过曲线下峰面积量化小鼠的反应,Piezo2CKOfl/fl+小鼠对100 g的力的反应减小(图2g)。在对照组和Piezo2CKOfl/fl+小鼠中,做出反应的神经元主要是小到中等直径的神经元(图2h),然而,Piezo2CKOfl/fl+小鼠中做出反应的神经元仍然比对照组中的大。
图1使用标记物NaV1.8从痛觉感受器中敲除Piezo2。
图2 痛觉感受器中Piezo2表达介导细胞内钙对施加于膝关节的机械力的反应。
2
敲除痛觉感受器中Piezo2可以保护小鼠免受与急性关节炎症相关的机械致敏
单次注射弗氏完全佐剂(CFA)会导致雌性野生型小鼠的膝关节迅速肿胀(图3a, b)。伴随这种肿胀,野生型小鼠出现膝关节痛觉过敏(图3c, d),注射后21天肿胀消退。注射CFA的雌性纯合子Piezo2CKOfl/fl小鼠也出现了快速的膝关节肿胀(图3a, b),但与野生型小鼠相比,它们出现的膝关节痛觉过敏较少(图3c, d),这表明Piezo2可能在体内介导急性关节炎症反应的机械致敏中发挥作用。
图3 Piezo2敲除保护CFA诱导的机械敏化
3
敲除痛觉感受器中Piezo2可保护小鼠免受骨关节炎的机械致敏
接下来,作者为研究Piezo2是否有助于实验性骨关节炎机械致敏的发展,建立了内侧半月板失稳(DMM)手术和与衰老相关的自发性骨关节炎模型。DMM手术后,野生型小鼠术后12周后肢负重开始减轻(图4a),术后16周进一步发展。相比之下,在16周内,Piezo2CKOfl/fl在手术肢体的负重方面没有发生任何变化。野生型小鼠在DMM手术后4周出现膝关节痛觉过敏,并持续16周(图4b)。相比之下,Piezo2CKOfl/fl小鼠在DMM手术后16周内未发生膝关节痛觉过敏。在18个月大时,与纯合子Piezo2CKOfl/fl小鼠相比,雄性同窝对照(NaV1.8-Cre−/−)的后爪对机械刺激的收缩阈值减少(图4c),再次表明该通道在骨关节炎机械致敏中的作用。
最后,为了研究是否靶向Piezo2是缓解骨关节炎疼痛的合适策略,沉默膝关节内的Piezo2 阳性神经元。作者观察到DRG神经元中抑制性DREADD(专为设计药物激活的设计受体)受体的表达模式与Piezo2在DRG神经元中的广泛表达模式一致(图5a)。DMM手术后9周,当出现膝关节痛觉过度时,与生理盐水相比,关节内注射氯氮平- n -氧化物(CNO)可短暂逆转膝关节痛觉过度(图5b)。这表明局部抑制Piezo2阳性神经元可能是一种治疗途径。
图4 Piezo2在两种骨关节炎小鼠模型中起机械致敏作用。
图5 沉默Piezo2阳性神经元可短暂逆转膝关节痛觉过敏
4
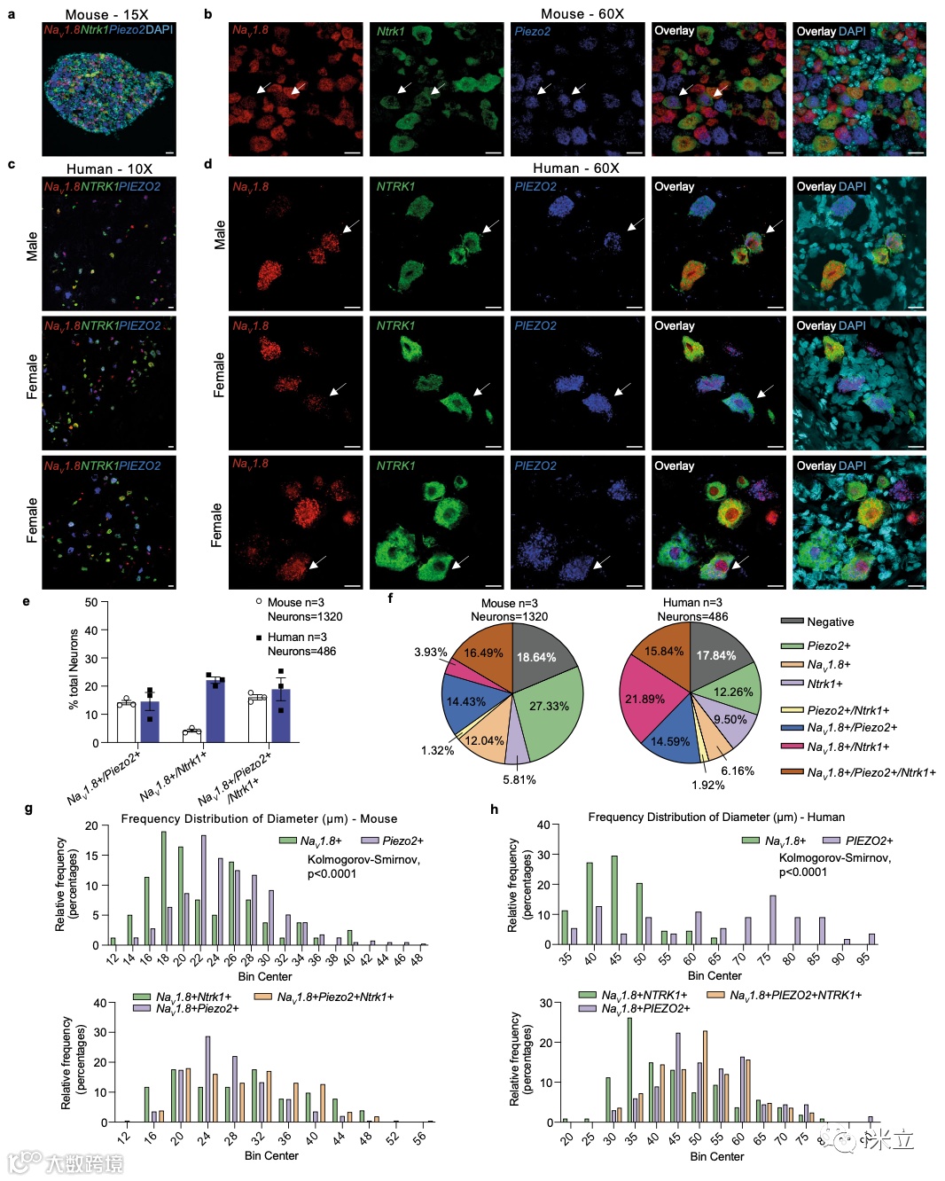
在小鼠和人DRG中,一组痛觉感受器同时表达Piezo2和NTRK1
成年健康小鼠腰椎DRG的RNA原位杂交显示,所有DRG神经元中有16±0.9%共表达NaV1.8、Piezo2和Ntrk1(编码TrkA的基因)(图6a, b, e)。在人腰椎水平的DRG中,RNA原位杂交观察到类似的共表达模式。在三名供者的DRG中,共486个神经元的检测显示,19.4%的DRG神经元中共表达NaV1.8、Piezo2和NTRK1(图6c-e)。与小鼠相比,NTRK1在人NaV1.8+细胞中表达更广泛(图6f)。此外,与小鼠相比,Piezo2在人类神经元中更常与NaV1.8和/或NTRK1一起表达(图6f)。作者还对小鼠(图6g)和人类(图6h) DRG中这些不同神经元亚群的大小进行了表征。在这两个物种中,单个阳性表达PIEZO2的神经元比单个阳性表达NaV1.8的神经元直径更大,这与PIEZO2+/ NaV1.8−/NTRK1−神经元群体代表本体受体的观点一致。在人类中,与NaV1.8+/PIEZO2+和NaV1.8+/NTRK1+/ PIEZO2+群体相比,NaV1.8+/NTRK1+群体由更小的细胞组成,但这在小鼠中不太清楚。总之,这表明这群三重表达神经元可能在转录水平上相关联。
图6 在小鼠和人DRG中,一组痛觉感受器同时表达Piezo2和NTRK1
5
Piezo2敲除可阻断NGF诱导的膝关节肿胀和机械致敏
为了研究NGF如何在长时间内与Piezo2一起直接影响膝关节的机械致敏,以及这是否涉及Piezo2的激活,作者通过在8周的时间内将重组小鼠NGF (500 ng NGF, 5 μL)注射到成年幼稚野生型或杂合型Piezo2CKOfl/+小鼠的膝关节腔中来模拟这种相互作用。这种关节内治疗在野生型小鼠第7天产生膝关节肿胀,肿胀持续到第57天研究结束(图7a, b)。相比之下, 在所有时间点,Piezo2CKOfl/+小鼠均不受NGF诱导的膝关节肿胀的影响(图7a, b)。野生型老鼠在第二周出现膝盖痛觉过敏,这一直持续到第八周(图7 c, d)。相比之下,虽然Piezo2CKOfl/+老鼠还会在2周表现出早期膝盖痛觉过敏,但这些小鼠免受持续的膝关节痛觉过敏,与它们没有膝关节肿胀一致(图7c, d)。此外,作者使用qPCR分析了3次关节内注射NGF后第3到第5腰椎 DRG中Calca(编码CGRP的基因)的表达。在野生型小鼠中,与对照相比,NGF注射导致Calca的DRG水平增加,而Piezo2CKOfl/+小鼠不受这种影响(图7e)。总之,这些实验证明NGF与Piezo2协同诱导其下游效应。
图7 Piezo2敲除可防止NGF诱导的膝关节肿胀和机械致敏
综上所述,作者的观察结果表明了痛觉感受器表达的Piezo2在介导机械致敏中的关键作用,这些机械致敏与小鼠急性炎症性膝关节疼痛模型、两个骨关节炎小鼠模型以及8周内局部注射NGF诱导的模型相关。与这种相互作用一致,Piezo2和NTRK1在小鼠和人类痛觉感受器的亚群中共同表达。这些结果支持了先前的研究,同时为治疗骨关节炎机械致敏提供了新的依据。

