血小板功能障碍与炎症、出血和中枢神经系统疾病有关。血小板可能是大脑健康的信使,运动激活血小板,随后释放的血小板因子4 (PF4)支持海马神经形成。然而,大脑功能随年龄和疾病而下降,血小板因子是否可以调节认知本身目前尚不清楚。
Klotho是一种长寿因子,可以改善认知功能。人类KLOTHO基因的变异增加其系统水平,并与老年人大脑连接和认知能力的增强有关。在小鼠的实验研究中,急性和全身的α-klotho分泌的升高可增加突触可塑性、认知能力和神经弹性。由于外周注射的klotho不会穿过大脑,传递信号的外周信使仍有待确认。
为了探究长寿因子的机制,美国加州大学旧金山分校Dena B. Dubal团队在Nature Aging(IF=16.6)上发表题为Platelet factors are induced by longevity factor klotho and enhance cognition in young and aging mice的研究性论文。作者发现在老年小鼠中,PF4降低认知障碍,并恢复海马中与认知能力相关的选择因子的增加。在缺乏PF4的小鼠中,klotho对认知能力的影响仍然存在,这表明这种血小板因子足以增强认知能力,但不是klotho作用所必需的。klotho信使的血小板因子可以增强年轻大脑的认知能力,并减少大脑的认知缺陷。
科学问题
作者假设klotho与将信号转导到大脑的外周信使有关。
研究途径
作者对小鼠接受vehicle或klotho外周治疗和认知任务(探索Y迷宫)4小时后分离的血浆进行非靶向质谱的蛋白质组分析。
结果1
长寿因子klotho增加全身血小板因子水平
klotho在4小时内增强认知能力,此时全身klotho水平大约增加5倍。血浆蛋白质组学定量分析发现klotho增加了几个因素,包括血小板活化及随后α-颗粒释放引起的血小板因子,这表明klotho可以激活血小板,增加血小板释放蛋白的表达。急性klotho处理后进行认知任务,在不改变血小板数量的情况下,血小板激活水平几乎翻倍。
结论1
全身klotho处理显著增加血小板活化。
科学问题
作者测试血小板激活是否可能是klotho介导的认知增强的必要条件。
研究途径
作者验证药物性血小板抑制阻断klotho介导的血小板活化。
结果2
长寿因子klotho增加全身血小板因子水平
作者实施药物血小板抑制,需要至少3天口服阿司匹林(ASA)和氯吡格雷(CPG)。在Morris水迷宫中, klotho治疗增强了空间学习和记忆。在两次试验的Y迷宫中,ASA/CPG阻断klotho介导的认知增强。因此,这种药物性血小板抑制范式在不改变其他行为的情况下,特异性地阻断了klotho介导的认知增强。
作者证实了血小板活化直接释放因子,如PF4。通过酶联免疫吸附试验(ELISA)验证蛋白质组学发现,急性klotho治疗增加了血浆PF4。klotho治疗3周以上后,PF4仍由klotho增加。然而,ASA/CPG总体上降低了PF4,并阻断了klotho介导的PF4升高。
结论2
PF4可能作为klotho介导的认知增强的部分信使。
科学问题
作者测试PF4是否能到达大脑。
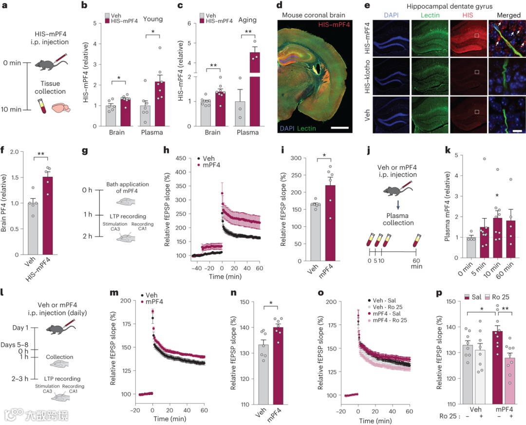
研究途径
作者用HIS标记的小鼠PF4外周处理小鼠,收集灌注脑组织,然后使用HIS ELISA检测脑组织和血浆中的HIS信号。
结果3
外周注射的PF4在大脑中被检测到,并通过NMDA受体依赖机制增强突触可塑性
在年轻和衰老的小鼠中,注射HIS-mPF4的小鼠显示出大脑中HIS水平增加,血浆中HIS水平大幅增加。这些数据表明PF4可能通过一种高度敏感的检测系统进入大脑。使用全脑成像,作者发现HIS-mPF4确实在大脑中被检测到。在外周注射HIS-mPF4的小鼠中,海马齿状回的荧光信号特别明显,这是一个对空间记忆至关重要的区域。最后,作者将mPF4外周注射到小鼠体内,然后使用PF4酶联免疫吸附试验(ELISA)直接测定脑内PF4水平。与对照相比,脑内PF4水平增加1.5倍。
作者测试外周注射PF4,同时全身提高klotho以及直接将PF4应用于海马是否可以增加LTP(一种学习和记忆的底物)。通过fEPSP记录测定PF4处理增强LTP。这种LTP形式的突触可塑性很大程度上依赖于NMDAR。由于klotho增强了GluN2B对NMDAR信号通路的贡献,外周注射PF4重组了klotho介导的突触增强,作者测试是否阻断含有NMDARs的GluN2B调节PF4对突触可塑性的影响。为此,作者使用Ro 25-6981 (Ro 25),这是一种GluN2B特异性拮抗剂,低剂量Ro 25完全消除PF4诱导的LTP增强。
结论3
PF4参与幼龄小鼠谷氨酸信号转导来增强LTP。
科学问题
作者探究系统性PF4是否能够增强学习和记忆。
研究途径
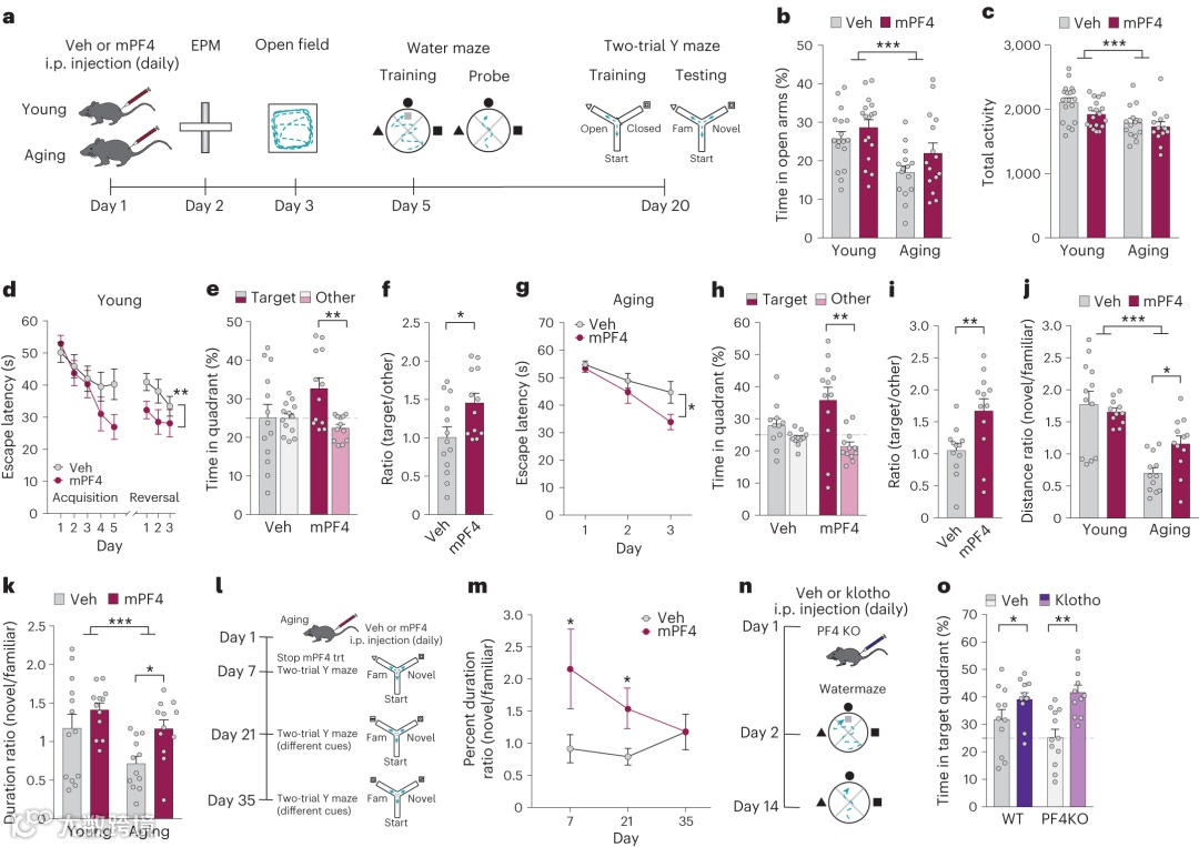
作者对幼龄(3-5个月)和老龄(17-20个月)小鼠每天投喂PF4。
结果4
PF4增强幼鼠和老龄鼠的认知能力
PF4小鼠衰老减少,但没有改变高架+迷宫中的焦虑样行为和开阔区域的总活动。在Morris水迷宫中,PF4处理改善了幼龄和老年小鼠的空间学习和记忆保留。在两次Y迷宫实验中,年龄增长会降低空间记忆和工作记忆。在衰老小鼠中, PF4治疗增加了对新臂的探索,表明它改善了认知衰老的缺陷。因此,PF4增强了幼龄和老年小鼠的学习和记忆能力。
为了了解PF4介导的认知增强的持续时间,作者测试了在衰老小鼠中短期PF4治疗是否会对认知产生长期的影响。每天给衰老小鼠注射载体或PF4,持续1周,停止治疗,然后每2周通过2次试验Y迷宫评估认知能力。衰老小鼠每天服用PF4 1周后,认知功能立即增强。此后,治疗停止,PF4介导的认知增强持续至少2周(第21天),并在4周(第35天)时消失。
结论4
PF4是klotho的众多下游靶点之一,并可能与其他几种血小板因子共同作用,促进klotho介导的认知增强。
总结
作者的研究揭示了血小板通过PF4在增强年轻和年老大脑的认知方面的非传统作用。Klotho以一种类似于运动的方式激活血小板。由于运动增加了klotho,推测它们各自的血小板激活信号通路(尚未确定)可能会重合是很有趣的。研究结果表明,血小板可以作为循环信使,通过释放PF4等因子来调节认知本身。
PF4增强幼鼠认知能力,参与谷氨酸信号转导的突触机制。在衰老小鼠中,PF4也改善了认知能力,并恢复了与认知能力相关的特定因子的年龄诱导增长。增加血小板因子可以增强年轻大脑的认知能力,并抵消老化大脑的认知缺陷。
作者的发现提出了无数的问题,包括klotho如何激活血小板,klotho需要哪些因素来增强认知能力,PF4渗透大脑的机制是什么,PF4介导的认知增强需要何种形式,有待研究。
往期回顾
【1】Nature|天冷吃得多?丘脑中线的剑状核控制寒冷诱导的食物寻找
【2】多运动,抗衰老!血小板源性锻炼素促进老年小鼠海马神经再生并恢复认知功能
【5】Neuron|神经元如何产生?直接和间接神经发生在大脑皮层产生不同的谷氨酸投射神经元类型


