
来自瑞典卡罗林斯卡学院的Igor Adameyko教授团队在Nature Communications杂志(IF=16.6)上发表了题为“Directionality of developing skeletal muscles is set by mechanical forces”的研究论文。该研究采用荧光原位杂交、CRISPR/Cas9介导的基因沉默、斑马鱼胚胎实时成像和杂交链反应(HCR)等技术,发现在斑马鱼和小鼠的肢体和面部形态发生过程中,骨骼的发育指导了骨骼肌和其他软组织的定向生长。
横纹肌由定向和排列的多核肌原纤维组成,这些肌原纤维是由单个肌细胞融合产生的,从早期发育阶段就开始与骨骼元素或其他结构相连。软骨先于骨骼发育,肌肉最初附着软骨模板上。目前的观点认为,包括四肢和面部在内的不同身体部位的定向生长,是由细胞对来自极化中心的分子信号的定向行为所介导的。机械力也被证明能影响体外肌肉和其他细胞类型的定向。在发育和体内平衡过程中,组织和器官不断受到外在物理力的影响,这些外力在指导多种系统的形态发生中起着重要作用。
为了了解肌肉是如何连接到软骨并形成空间定向的,作者研究了软骨、肌肉附着点和肌细胞的整合机制,提出了早期软骨扩张导致肌肉附着点持续机械拉伸的假设,为附着的肌细胞提供了主要的定位线索。
斑马鱼的肌肉和软骨发育是同步的
为了揭示与骨骼发育相关的肌细胞融合和定向启动的时间,作者使用斑马鱼胚胎作为模型系统。在45-89hpf(受精后小时)之间,斑马鱼面部区域出现软骨和肌肉,大多数腹侧肌肉-骨骼元素在50-60hpf之间变得明显(图1a左上)。到72hpf时,II型胶原阳性的软骨和肌球蛋白重链阳性的面部肌肉已经建立了成熟的相互连接模式(图1a左下),随着幼鱼的继续生长(图1a右),这种模式得到巩固。在48-50 hpf,面部同时出现软骨细胞和肌肉细胞簇(图1b)。单个肌细胞附着在聚结的软骨细胞簇上,并随着软骨元件大致形成最终形状而生长(图1b)。因此,颅肌的起始和进一步发育与第一个软骨和相应附着点的出现是同步的。
软骨的发育促进定向肌肉的生长
为了直接研究软骨在肌肉形成中的作用,作者对sox9和runx2进行了功能丧失实验,这两个基因对肌肉发育至关重要。Sox9-和runx2b-缺陷胚胎具有预期的颅面表型(图1c),包括由于梅克尔软骨和腭方软骨生长缺陷导致的短颌(图1d)。runx2b的功能失活比sox9a和sox9b的联合敲除对软骨的影响更严重(图1e)。sox9缺陷胚胎在下颌骨发育出定向错误的更短和更宽的肌肉,而runx2b缺陷胚胎即使在81 hpf时也表现出特别严重的肌球蛋白重链分化肌细胞的总体减少和定向错误(图1e, f)。然而,它们只显示出眼睛大小的微小变化(图1g),表明一般身体发育的正常进展。runx2b缺陷胚胎的肌纤维表现出更严重的异常,非常短且完全无极化(图1h)。这些结果表明,斑马鱼面部肌肉的正确形态发生取决于它们所附着的骨骼元素的正确发育。
图1 定向生长的软骨是斑马鱼正确的肌肉模式和方向必不可少的
肌纤维细胞骨架极性取决于软骨生长
接下来,作者观察了下颌内收肌的肌纤维发育,以了解软骨缺陷斑马鱼肌肉组织紊乱的细胞基础(图2a)。对81个hpf胚胎肌纤维长度的分析显示,与对照组相比,runx2b-突变体和sox9a/b-突变体的肌纤维明显更短(图2b),sox9-突变体肌肉含有更多的细肌原纤维(图2c),因此作者对肌原纤维标记胚胎的细胞核进行染色,以评估细胞-细胞融合情况(图2d)。sox9和runx2b的突变均导致每个肌纤维的细胞核数量减少(图2e),这表明在这些模型中,肌细胞融合受到抑制。此外,作者发现软骨减少的胚胎中肌原纤维显示出扭曲的肌节结构(图2f)。在48-81hpf的对照胚胎中,肌动蛋白纤维在肌肉和软骨之间的界面积聚,丝状肌动蛋白纤维沿着拉伸肌纵向延伸(图2g),而在52hpf时,软骨减少的胚胎中,极化纤维消失了(图2h),这与胚胎结构无法将力传递给分化成肌细胞的模型一致。
图2 斑马鱼软骨消融破坏肌纤维发育
软骨促进小鼠肌肉各向异性生长
作者用HCR观察小鼠胚胎肌肉和软骨的形成。与鱼的面部发育类似,小鼠成肌细胞(MyoD+)和软骨细胞(Col2a1+)几乎同时出现,肌群的末端与软骨接触(图3a)。这些接触点上的MyoD+细胞表达MyHC,这是一种终端分化标志物,表明这些细胞的分化状态更高级(图3b)。此外,在肋间区,MyHC+细胞的排列与其相对于软骨的位置相关,即肌肉细胞在肋间软骨的条纹之间排列,而在软骨尚未发育的腹侧区域,肌肉细胞排列不规则(图3c)。此外,肌肉和软骨产生了相互连接模式,并在胚胎后期表现出相关的生长模式(图3d-g)。这些结果表明,软骨在小鼠肌肉发育的早期阶段就在肌纤维排列中起作用。除肢体外,面部正面的生长也明显受到抑制(图3h)。附着在Meckel软骨上的肌肉表现出非常严重的发育缺陷(图3i)。综上所述,这些实验揭示了软骨发育对小鼠和斑马鱼骨骼肌生长各向异性的影响。
图3 在小鼠胚胎中,软骨的发育与肌肉一致,并控制着定向生长
软骨附着点驱动肌细胞极化
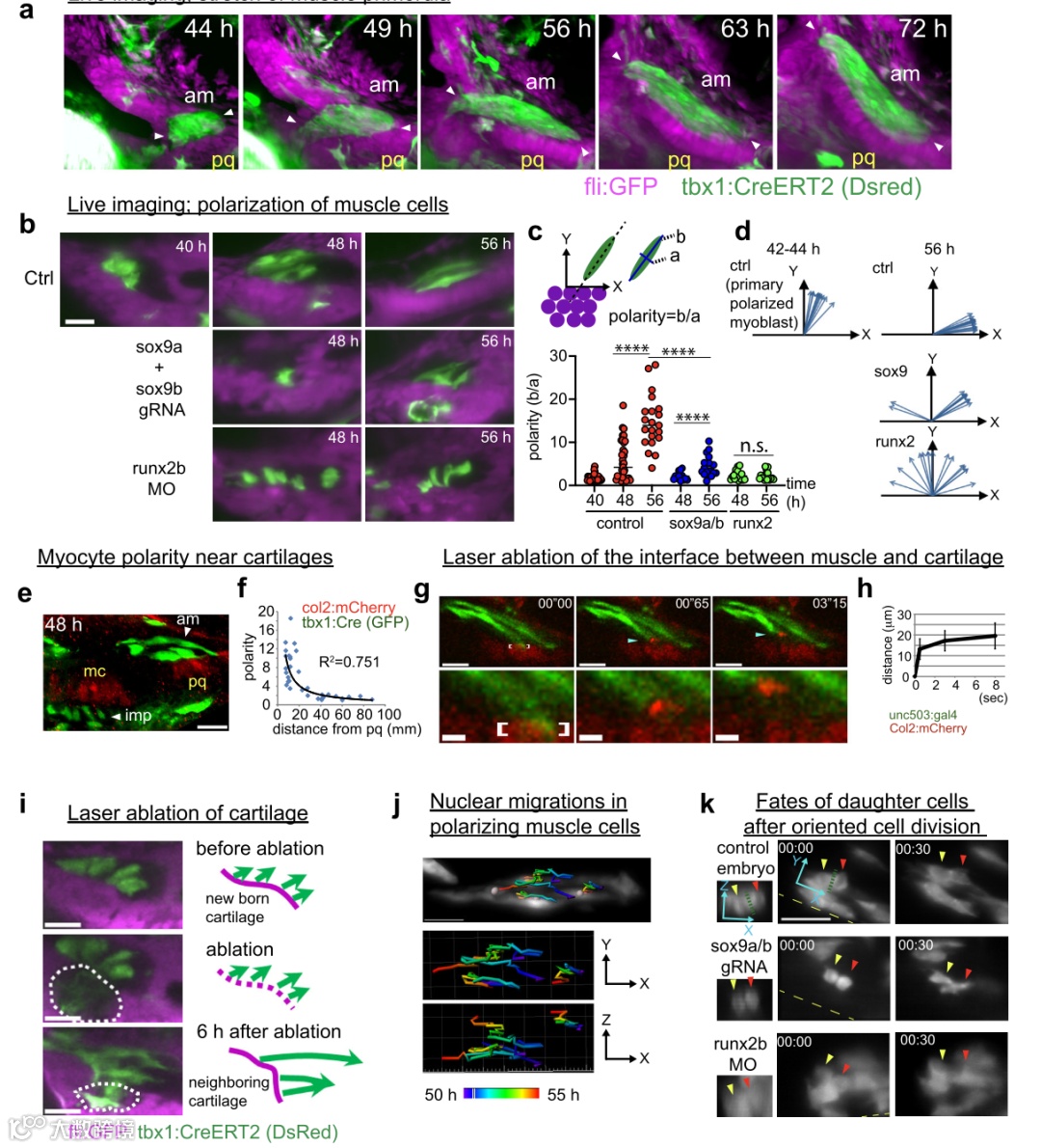
在42和45 hpf之间,颌内收肌的原基开始与腭方肌的推定软骨性凝聚相互作用(图4a, b),这种相互作用贯穿软骨和肌肉分化的整个过程。在单个肌细胞明显粘附到新生软骨后,肌细胞凝聚成一个簇,如图4a所示。软骨消融对肌肉形态发生过程中的肌母细胞行为产生了巨大影响(图4b-d)。与此相一致的是,野生型胚胎中位于形成软骨凝聚物附近的成肌细胞总是呈现极化和拉伸,而距离较远的肌细胞则保持非极化和未拉伸(图4e, f)。
肌肉附着在生长的软骨上产生张力
用双光子激光消融肌细胞和软骨之间的附着点后,肌细胞的尖端脱离并沿着肌肉组织的轴线从消融部位漂移(图4g)。作者测量了肌细胞尖端和消融部位之间的距离,发现反冲速度随着时间的推移而下降(图4h),表明粘弹性反应取决于肌肉原基的张力和摩擦样阻力。未极化的细胞在激光消融附着体后立即重组细胞的形状和方向,并向消融区域旁边的软骨重新极化(图4i)。
软骨有助于控制定向肌细胞融合
在初始肌细胞形成和拉伸后,发育中的肌细胞表现出许多极化细胞的特征,如核迁移、定向细胞分裂和细胞沿颌内收肌的前后轴融合。作者在这些肌细胞中观察到细胞核的快速来回迁移(图4j),此外,肌肉前体细胞沿着新生的相邻肌管纵向分裂(图4k)。
图4 延时成像显示软骨的物理附着会影响肌细胞的极化
细胞骨架收缩促进肌纤维伸长
作者从36到52hpf阻断肌动蛋白纤维的收缩性 (图5a),发现肌原纤维错位,颌内收肌 (图5b)和眼肌(图5c,左)的终点扩散,下颌内部肌肉在肌肉细胞定向方面表现出更严重的缺陷(图5c,右)。作者使用CRISPR/Cas9敲除titin(一种巨大的肌肉特异性细胞骨架调节蛋白,可以稳定肌节结构,被认为是一种力和应变传感器),并发现脆化胚胎含有气泡样肌原纤维(图5d),其长度显著缩短(图5e),附着在软骨上的单个肌细胞没有完全伸展(图5f)。因此,Titin对于肌节的建立以确保正确的肌原纤维形态和伸长显然是重要的。此外,阻断肌动蛋白纤维的收缩性和敲除titin的胚胎每个肌纤维的细胞核都更少(图5g)。综上所述,附着在生长的软骨上产生的张力与肌细胞骨架协同调节肌纤维的组装。
细胞融合不是肌细胞极化所必需的
由于细胞融合在所有条件下都被破坏,导致肌纤维长度减少,作者还下调了jamb基因,该基因编码斑马鱼肌肉细胞融合所需的跨膜蛋白。形态学胚胎未观察到结构异常(图5h),肌肉极化正确(图5i)。尽管存在明显的融合缺陷(图5k),但与对照组相比,突变体的肌纤维明显缩短(图5j)。这一结果证实,细胞融合本身并不需要确定肌肉细胞的主要方向。
图5 细胞骨架的收缩性对于定向肌肉细胞的生长和融合是重要的
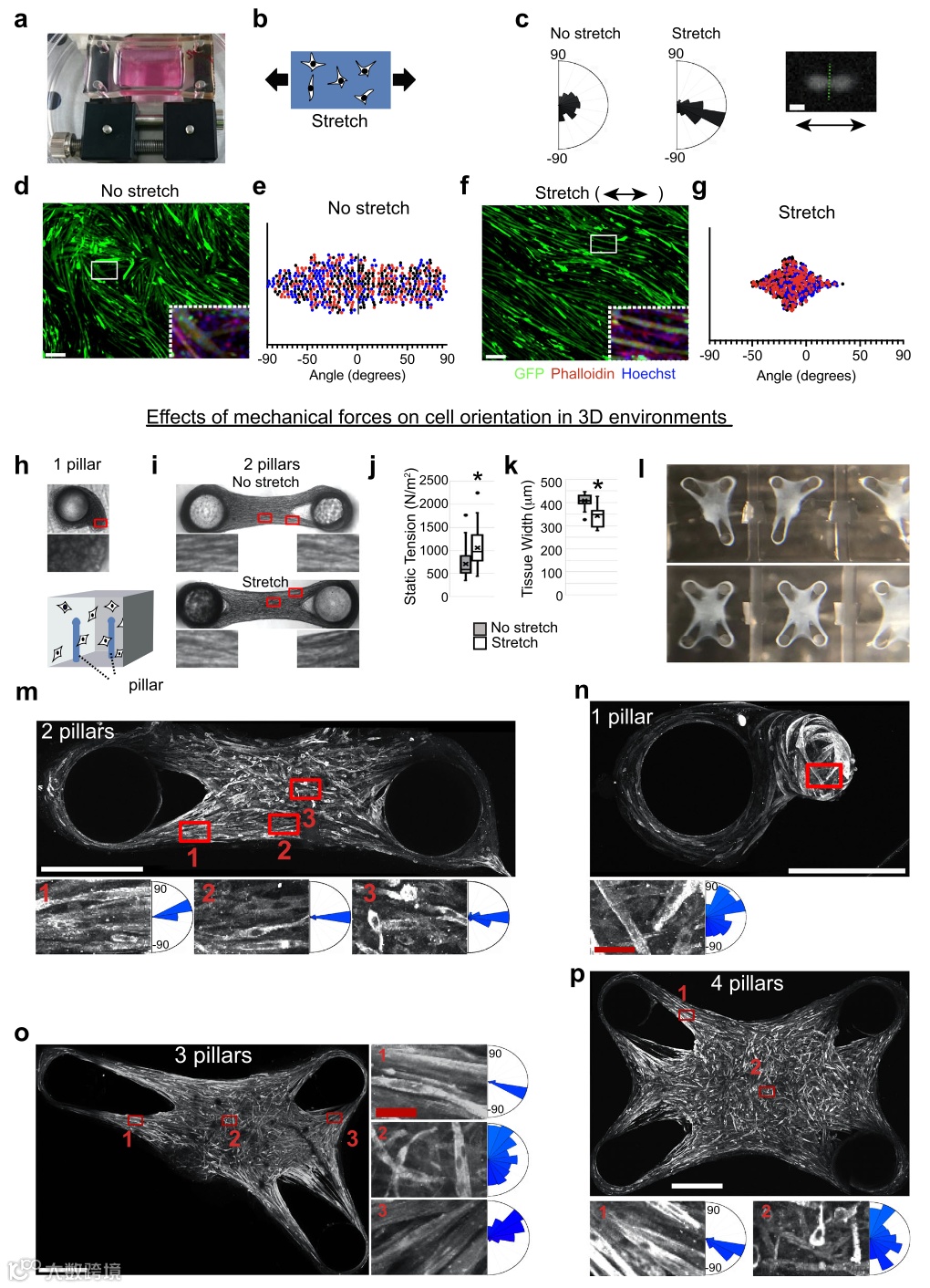
附着位点在体外驱动肌纤维极化
为了直接探究机械拉伸对肌肉细胞形态的影响,作者使用了PDMS(聚二甲基硅氧烷)膜(图6a,b),发现细胞分裂方向与拉伸方向一致(图6c)。C2C12(成肌细胞株)细胞在分化后20小时开始拉伸,虽然未拉伸的肌管(图6d)没有显示特定的方向(图6e),但拉伸后的肌管(图6f)向拉伸方向倾斜30度(图6g)。然后作者在3D环境中生成c2c12衍生的肌肉微组织(图6h)。在24小时内,细胞压实基质并组成高度定向的肌肉组织,(图6i)。当对形成的组织施加连续拉伸时,静态张力显著增加,肌肉组织更加极化(图6j,k),且细胞极性沿边缘比在中心更均匀(图6m)。当没有第二个附着点的成肌细胞接种时,附着在单柱上的细胞也表达α-肌动蛋白(图6n上)。然而,单个肌管不显示方向一致性,整体组织结构最终呈非极化聚集体(图6n下)。在两个附着点之间的肌肉集群的机械张力足以引导细胞的方向(图6o,p)。这些结果表明,机械张力足以驱动单个肌肉细胞的方向性、伸长率和控制融合,但这可以通过肌肉组织形状来增强。
图6 附着点和方向力足以在体外进行肌肉定向和对齐
JNK通路参与肌肉细胞定向
JNK通路调节细胞骨架重塑,从而调节细胞和组织形态。当在10 kPa底物上分化成肌细胞时,用有效的JNK抑制剂SP600125处理(图7b),肌管形成(图7a)被破坏。作者还用SP600125处理了体外培养的3D肌肉组织,发现肌肉细胞与对照细胞相比排列错位和畸形(图7c,d)。当阻断拉伸力时,肌肉细胞同样表现出完全失去极化(图7e)。测量柱间产生的静张力显示,处理后的组织中拉力显著降低(图7f)。这些结果表明,JNK通路在体外肌肉细胞定向和形状的机械力调节重组中发挥作用。然后作者抑制了斑马鱼胚胎中JNK的活性。与对照组相比(图7g),在肌肉极化前用SP600125处理的胚胎在发育后期出现肌动蛋白纤维失调和极化缺陷(图7h)。这可能是由系统因素而不是细胞内在机制引起的。然而,在药物治疗开始后用实时成像观察细胞行为时,在间充质凝聚期,成肌细胞没有像预期的那样向分化的软骨细胞方向极化(图7i)。结合体外3D肌肉组织的结果,JNK通路是自主肌肉细胞极化所必需的。
图7 JNK信号在体内和体外调控肌细胞极化
肌纤维的转录组学分析
作者将C2C12细胞分别培养在软或硬基质上诱导分化。机械环境的不同导致细胞形态的明显差异:硬培养的细胞变得细长,形成原纤维,并极化,而软培养的细胞则没有(图8a)。硬培养的细胞表现出明显更多的细胞融合(图8b)。作者对每天从软培养和硬培养条件下收集的细胞进行单细胞转录组学分析(图8d),聚类显示了9个不同的细胞群,对应于骨骼肌细胞分化的主要阶段(图8e)。硬/软培养细胞对成熟细胞亚群C8和C9的贡献大致相似(图8f)。接下来,作者评估主要的转录轨迹(图8g-i),发现基因表达载体图谱从分化程度较低的区域(C1、C2、C3)流向分化程度较高的亚群(C6-9),其中肌细胞和肌成纤维细胞代表某种程度上的末期状态。
作者还对诱导分化0天和3天后硬培养和软培养细胞的大量RNA进行了测序,并将其与单细胞转录组学数据进行了比较。在比较硬培养和软培养时,许多基因存在差异(图8l)。作者分析了与培养时间相关的基因,其中显著差异表达的基因可用于创建与初始或最终时间点相关的聚合基因模块,即随着时间的推移,无论培养条件如何,肌细胞实际上都在分化(图8m)。此外,随着时间的推移,硬/软样本中心肌细胞(C9)相关基因表达也同样增加(图8n)。
图8 单细胞转录组学分析揭示了硬基质与软基质上肌细胞的分化轨迹
综上所述,本研究揭示了面部肌肉是如何在身体中正确定向的,软骨的定向扩张引起附近形成肌肉和软结缔组织的定向扩张。作者还证明了面部肌肉和软骨发育之间协调的重要性,因为软骨元素的定位将决定单个肌细胞的初级极化和肌原纤维的形成。在发育中的胚胎中,定向软骨生长对局部机械环境施加力,刺激其他软组织的共向生长。
具体来说,在肌肉骨骼附着点产生的机械力引导成熟肌细胞的方向和拉伸。此外,肌细胞与面部软骨之间的接触进一步促进融合事件、肌节结构的组装和肌肉生长。由于软骨生长导致的附着点分离产生的机械拉伸足以使粘附的肌细胞极化,这一点得到了使用拉伸和人工附着点的2D和3D体外实验的支持。总的来说,这一机制代表了机械力在确定肌细胞极性和建立颅面肌肉骨骼器官形态方面的作用。

