出生后不久,心肌细胞(CMs)的能量代谢从糖酵解转化为氧化代谢,导致线粒体稳态、细胞结构和电生理特性等发生重大重排。大多数CMs在出生后退出细胞周期,并进行肥厚生长。CMs出生后成熟并出现氧化DNA损伤,防止CM细胞分裂。
CMs的代谢成熟和结构成熟是紧密交织的。逆转这两个过程中的任何一个都可能在CMs中重新建立一些增殖能力。然而,目前还不清楚代谢重组与转录和结构改变相联系限制成年CMs的增殖的机制。
为了探究心脏再生的机制,德国马克斯·普朗克心肺研究所Thomas Braun等研究人员在Nature(IF=69.5)上发表题为Inhibition of fatty acid oxidation enables heart regeneration in adult mice的研究性论文。心肌细胞中脂肪酸氧化的缺失可以提高抗缺氧能力,刺激心肌细胞增殖,使缺血-再灌注损伤后心脏再生。代谢研究揭示cpt1b突变型心肌细胞中能量代谢和α-酮戊二酸积累的变化,导致依赖于α-酮戊二酸的赖氨酸去甲基化酶KDM5的激活。激活的KDM5去甲基化驱动心肌细胞成熟的基因中广泛的H3K4me3域,降低转录水平,使心肌细胞进入不成熟状态,从而促进增殖。代谢成熟塑造了心肌细胞的表观遗传景观,为进一步的细胞分裂创造了障碍,逆转这一过程可以修复受损的心脏。
/ /
/ /
科学问题
作者探究定FAO(脂肪酸氧化)在体内调节CM增殖和生长的作用。
研究途径
作者使用基因工程构建Cpt1bcKO小鼠模型。
结果1
缺乏cpt1b的心脏增生
与对照小鼠相比,Cpt1bcKO小鼠的体重(BW)、心脏重量(HW)、HW/BW比值和心脏形态未发生变化。然而,由于心肌同心生长,10周龄Cpt1bcKO小鼠的心脏大小、HW和HW/BW增加。值得注意的是, Cpt1bcKO小鼠心脏中CMs的绝对数量增加一倍。此外, Cpt1bcKO小鼠的CM表面积有相对匀速的增加,这表明心肌同时发生增生性和肥厚性生长。形态学评价显示, CM群体显著增加,表明Cpt1b失活后会形成新的CMs。中等大小CM的比例下降,而较大CM的数量显著增加,反映了CM表面积的总体增加。
结论1
Cpt1b的缺失刺激CMs的增殖,而CMs通常在出生后第一周在新生小鼠心脏中终止增殖。
/ /
/ /
科学问题
作者探究Cpt1b失活和随后的CMs增殖是否能够使心脏再生。
研究途径
作者使用对Cpt1bcKO和Cpt1biKO小鼠进行缺血再灌注(I-R)损伤。
结果2
FAO阻断使心脏再生成为可能
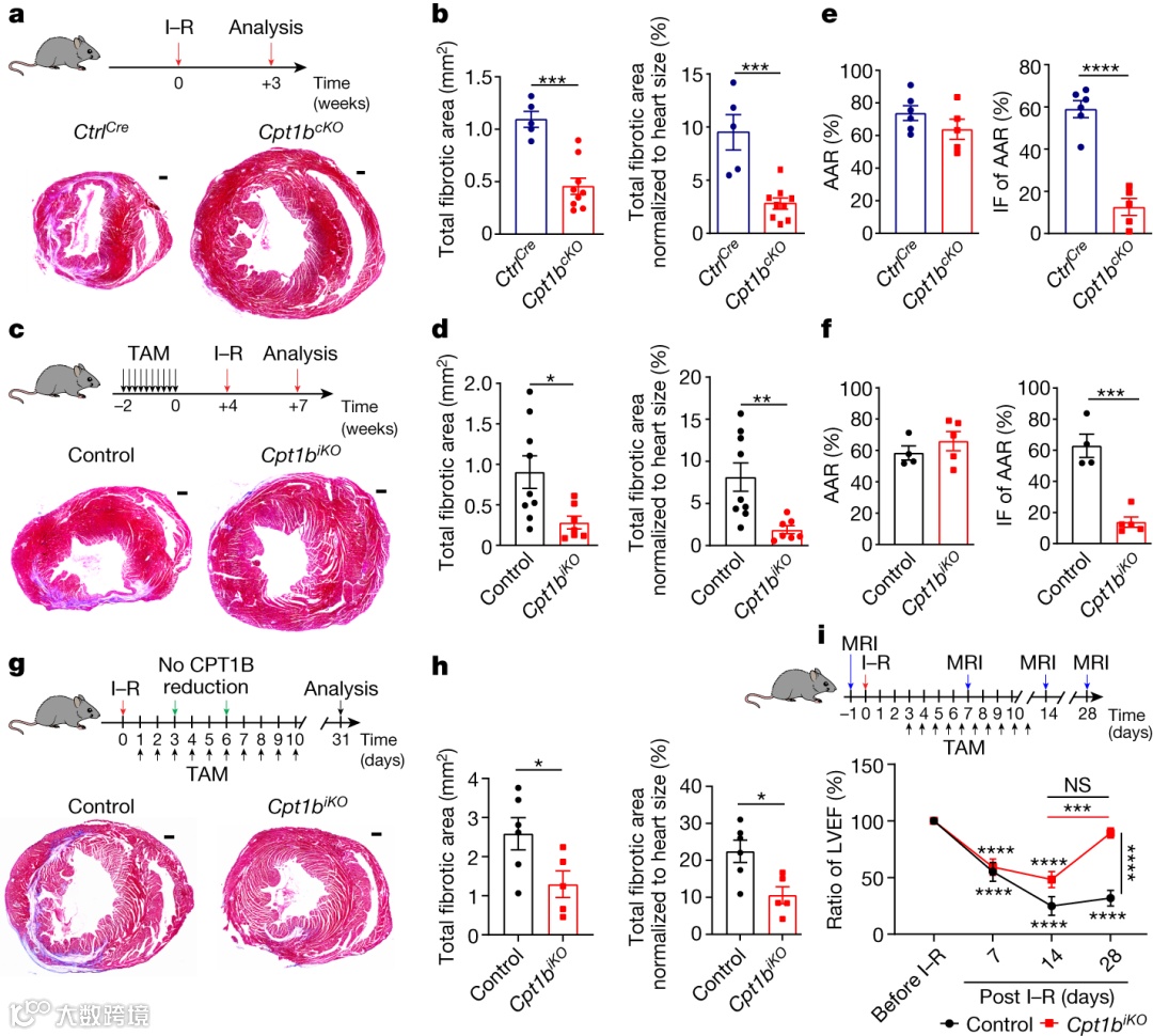
与对照组相比,3周后Cpt1bcKO和Cpt1bcKO小鼠中I-R诱导的瘢痕几乎消失,尽管I-R手术后24小时两种突变体心脏的危险区域(AAR)相似。这表明通过阻断FAO获得的增殖潜力允许先前存在的CMs重新进入细胞周期并促进心脏再生。
在I-R损伤后24小时,Cpt1bcKO和Cpt1bcKO心脏AAR梗死区域减少,在I-R损伤后48小时,Cpt1bcKO小鼠心脏收缩效果更好,这表明抑制FAO也可以保护I-R损伤。组织学分析显示,与对照组相比,Cpt1bcKO动物的纤维化疤痕区域明显减少,I-R手术后4周心脏功能的主要恢复,达到了几乎与损伤前相同的水平,这明确表明Cpt1b失活促进了心脏再生。
结论2
增强CM增殖和心脏保护都有助于减少FAO缺陷小鼠冠状动脉闭塞后瘢痕形成。
/ /
/ /
科学问题
作者探究阻断FAO对CMs代谢的影响。
研究途径
作者进行靶向代谢组、甲基化修饰、染色质免疫沉淀和测序(ChIP-seq)分析。
结果3
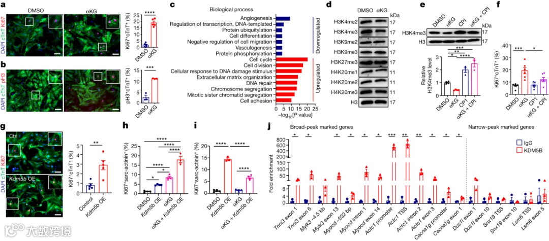
Cpt1b缺失增加CMs中的αKG水平
在Cpt1bcKO CMs中,长链脂肪酸的利用被有效抑制。此外,靶向代谢组分析显示,来自中链和长链脂肪酸的酰基肉碱水平在cpt1b缺失的CMs中显著降低,而胞内游离肉碱水平显著升高,这表明在没有FAO的情况下,CMs使用不同形式的能量生产。同样, cpt1b缺陷心脏分支链氨基酸(BCAA)分解代谢产物水平显著升高。因此,在cpt1b缺陷的CMs中,葡萄糖氧化和BCAA分解代谢的增强可以有效地补偿脂肪酸代谢通量受损。
Cpt1b失活后,CMs中αKG显著增加近20倍。此外,在cpt1b缺陷的CMs中,尽管OGDH复合物的蛋白浓度增加,但将αKG脱氢酶复合物转化为琥珀酰辅酶a的关键组分OGDH的酶活性降低。OGDH酶活性的降低很可能是由于BCAA分解代谢的中间代谢物的抑制作用引起的,而在Cpt1b突变体中,中间代谢物的水平增加。
结论3
在阻断FAO后,CMs中αKG的积累是由合成升高和代谢降低协同作用的结果。
结果4
CM同型基因中H3K4me3减少
不同组蛋白赖氨酸甲基化修饰的结果显示,仅H3K4me3水平降低。相比之下,异染色质标记物如H3K9me3、H3K27me3和H4K20me2的水平在Cpt1b失活后显著增加,这可能是由于与CMs转向更不成熟状态相关的次级效应。ChIP-seq数据集的综合分析表明,H3K4me3峰减少的基因中,有31.6%(151)的基因受到转录抑制。ChIP-qPCR表明H3K4me3的富集在与CM成熟相关的基因中广泛减少。
结论4
αKG的积累激活H3K4me3特异性去甲基化酶,该酶随后清除心脏分化和成熟所需基因中的H3K4me3,从而将cpt1b缺陷的CMs转化为更不成熟、增殖能力更强的状态。
结果5
活化的KDM5刺激增殖
作者用细胞渗透性αKG对新生儿CMs进行4天的治疗,观察到增殖性CMs显著增加,表明在αkg处理的细胞中,与细胞分裂相关的基因富集。此外,主要在胎儿和新生儿阶段表达的基因Nppa,Nppb,Acta1和Myh7的表达水平显著升高,而与CM成熟和分化相关的基因表达水平降低。
KDM5抑制剂CPI-455对αKG依赖效应的药理抑制表明,αKG对染色质和基因表达的影响是通过KDM5基因家族成员介导的。当与αKG联合处理时,Kdm5b显著降低H3K4me3水平,显著增加CM细胞周期活性。Kdm5b敲低可有效拮抗αKG的促增殖作用,完全恢复αKG处理降低的H3K4me3水平,从而增加与CM成熟相关的关键基因的表达。
结论5
Cpt1b失活引起的αKG积累激活KDM5,从而使CMs恢复到更不成熟的状态。
/ /
/ /
在这篇文章中,作者发现细胞代谢直接调控了CM身份基因的H3K4me3组蛋白修饰,从而在控制CMs的成熟和增殖中发挥了关键作用。代谢诱导的成熟程序的部分重排不仅增加了CMs的增殖能力,而且还导致了各种保护心脏的变化。
总之,作者观察到一种名为αKG的代谢产物在连接代谢过程和KDM5介导的转录变化方面起着关键作用,这为操纵CMs的命运和功能并刺激心脏再生提供了许多机会。
往期回顾
【2】Science|老年痴呆元凶:MEG3激活阿尔茨海默病模型中神经元异种移植物的坏死
【3】IF=64.8|Nature|肢体再生?进化的mTOR重构组织再生翻译体
【4】Science|阿尔兹海默症福音!小鼠tau蛋白免疫治疗需要胞质抗体受体TRIM21
【5】Nature|神经调控肿瘤?远端神经元活动通过SEMA4F驱动胶质瘤进展


