
本期解读的由武汉大学的团队在J Immunother Cancer杂志上发表的关于鸟苷酸结合蛋白2(GBP2)作为微卫星稳定性结直肠癌亚型潜在的免疫治疗靶点的一篇文章。
背景
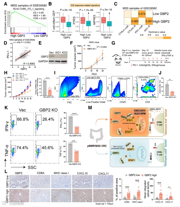
结直肠癌(CRC)在全球死亡率方面排名第三,大约15%的CRC是缺陷-失配-修复型或微卫星不稳定型(dMMR/MSI),其余85%是经典的MMR或微卫星稳定性(pMMR/MSS)。近年来免疫检查点阻断(ICB)的发展改变了抗癌治疗干预领域,包括使用靶向程序性细胞死亡1(PD-1)、程序性细胞死亡配体1(PD-L1)或细胞毒性T淋巴细胞抗原4(CTLA4),然而,并非所有结直肠癌患者都受益于ICB,缺乏免疫细胞浸润和低肿瘤突变负担(TMB)是免疫抵抗的机制。一些研究表明,与其他具有不同作用机制的药物联合使用可以潜在地克服耐药性。在本文中,作者将1424例pMMR / MSS CRC患者分为两类,“免疫”和“非免疫”,鸟苷酸结合蛋白2(GBP2)作为目的基因。GBP2是GTP酶家族的成员,对宿主对病原体的免疫至关重要。GBP2用作干扰素(IFN)反应性的标志物,因为它是IFN-γ刺激后表达最高的基因之一。研究表明在CRC中,GBP2的上调可以抑制CRC的生长,并增加紫杉醇耐药的CRC细胞对紫杉醇的敏感性。目前的研究揭示了GBP2与高CD8+T细胞浸润,APM和趋化因子(C-X-C基序)配体10/11(CXCL10/11)表达的高度相关性。
结果
1
pMMR/MSS CRC 中存在免疫类别
作者通过在六个独立的pMMR / MSS CRC队列中应用基于基因表达的共识聚类方法对MSS CRC患者进行分层。结果发现,MSI肿瘤与高度浸润的MSS肿瘤之间表现出识别免疫细胞或免疫反应的特征显著富集(图 1A、C),将这两个特征称为免疫类(IC)和非免疫类(non-IC)。与非IC相比,IC组和MSI组的T细胞发炎基因表达谱(GEP)、先天抗PD-1耐药性(IPRES)和免疫预测(IMPRES)评分更高(图1B、D)。综上所述,这些数据表明pMMR/MSS CRC样本中存在免疫异质性。
图1. 鉴定pMMR/MSS CRC中两种不同的基于肿瘤微环境的免疫类别
2
在 IC 中 GBP2 表达上调
作者分析了COAD队列中IC和非IC之间的DEGs,获得21个差异表达的RNA结合蛋白(RBP)。通过单因素Cox比例风险回归分析,最终获得682个基因(图2A)。分析前五个显著上调的基因与上述免疫特征之间的相关性,发现S100钙结合蛋白B(S100B)和GBP2呈显著正相关(图2B、C)。与正常样品相比,MSI-L/MSS CRC中的GBP2表达显著降低(图 2D)。IC和MSI组中GBP2的上调在六个独立的CRC队列中得到了验证(图2E)。CMS1亚型表现出最高的GBP2表达,而CMS2亚型表现出最低的GBP2表达(图2F)。两个队列的数据显示,GBP表达高的患者在几种免疫相关途径和功能方面显著富集,尤其是干扰素γ(IFN-γ)反应、IFN-γ介导的信号通路和T细胞活化(图 2G, H)。综上所述,这些发现表明GBP2主要通过调节IFN-γ反应和T细胞活化来参与pMMR / MSS CRC的免疫应答。
图2.鉴定GBP2作为目的基因
3
GBP2低表达与结直肠癌患者预后不良有关
作者探讨了GBP2在结直肠癌中的预后作用。结果表明,GBP2 的低表达预示着 OS较差,并且无复发生存期(图2I)。GBP2低表达组(35.1%,199/567)的原发性转移患者数量明显高于高表达组(10.2%,58/568)(图2J)。因此,GBP2可能与结直肠癌转移密切相关。
4
GBP2表达与pMMR/MSS CRC肿瘤CD8+T细胞浸润呈正相关
作者分析了来自 8 名 MSS CRC 患者的单细胞 RNA 测序数据(图 3A),发现 GBP2 表达最高的两名患者的 CD4 + 和 CD8+ T 细胞浸润显著增加(图 3B、C)。此外,GBP2 在六个队列中与 CD8A(CD8蛋白分子的一段)呈正相关(图 3D), GBP2 表达与发炎的免疫微环境之间存在很大相关性,并且主要与六个队列中的 CD8 + T 细胞呈正相关(图3E),GBP2与大多数抗肿瘤免疫步骤高度相关(图3F)。
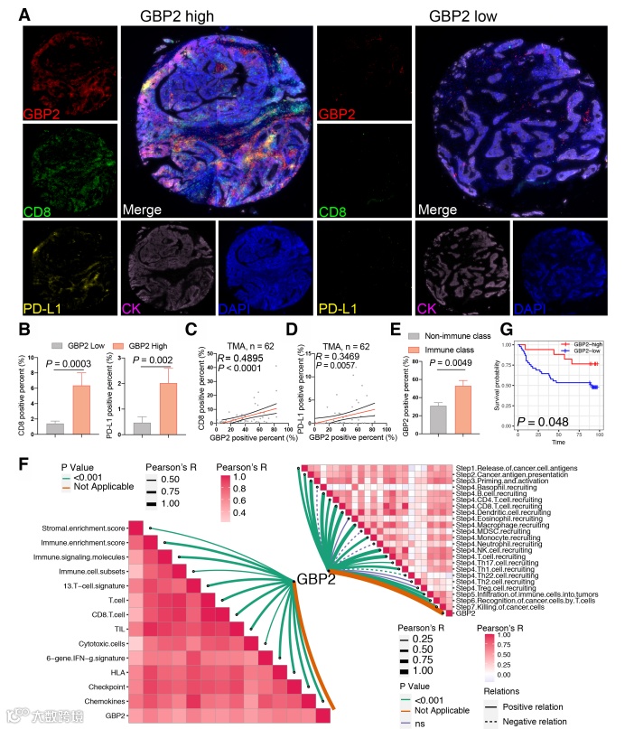
进一步证明 GBP2 的高表达与 pMMR/MSS CRC 中较高的肿瘤 CD8+T 细胞浸润有关,作者纳入62 个 MSS CRC 样本用于后续分析,发现具有高百分比 GBP2 阳性的样本显示出更高的 CD8 和 PD-L1 阳性百分比和细胞计数(图 4A、B),GBP2 阳性百分比与 CD8 和 PD-L1 阳性百分比呈正相关(图 4C、D)。与非IC组相比,IC组的GBP2阳性率更高(图4E)。生存分析表明,在 TMA 队列的 MSS CRC 中,高百分比的 GBP2 阳性与更好的 OS 相关(图 4G)。综上所述,这些结果表明 GBP2 与 pMMR/MSS CRC 中更高的 CD8+T 细胞浸润相关(图 4F)。
图3. 高GBP2表达与生物信息学方法的CD8+T细胞浸润有关
图4.高 GBP2 表达的验证与 CD8+T 细胞浸润有关
5
GBP2表达与pMMR/MSS CRC中IFN-γ刺激下CXCL10和CXCL11的表达和分泌呈正相关
由于GBP2表达与较高的CD8+T细胞浸润高度相关,作者分析了GBP2表达与CXCL家族之间的关系,发现在六个队列中,GBP2表达与CXCL9,CXCL10,CXCL11和CXCL13水平显著正相关(图5A)。然而,在 IFN-γ 刺激下,GBP2 敲低细胞中 CXCL10/11 的 mRNA 水平显著下调(图 5B、C)。ELISA结果进一步证实,下调GBP2可抑制CXCL10和CXCL11响应IFN-γ的蛋白表达(图5D、E)。总之,这些结果表明 GBP2 的高表达与 CXCL10 和 CXCL11 的更高表达和分泌相关。
图5.GBP2表达与CXCL10/CXCL11和APM表达较高的表达和分泌呈正相关
6
在 pMMR/MSS CRC 中,GBP2 表达与 IFN-γ 刺激下 HLA-I APM 的表达呈正相关
细胞毒性 CD8+T 细胞可以通过识别癌细胞上的 HLA I 类 (HLA-I) APM 来杀死肿瘤细胞,作者发现 GBP2 表达与六个 CRC 队列中的 HLA-I APM 表达显著正相关(图 5F)。具有高 GBP2 表达的患者不仅具有更高水平的 CD8+T 细胞浸润,而且在六个 pMMR/MSS CRC 队列中具有更高水平的 HLA-I APM 表达(图 5G ),GBP2 敲低细胞中 HLA-I APM 表达显著降低(图 5H,I),流式细胞术也发现 GBP2 的敲低抑制了 IFN-γ 刺激下 MHC-I 的表达(图 5J,K)。总之,这些结果表明高 GBP2 表达与更高表达的 HLA-I APM 相关。
7
GBP2 的上调通过与 SHP1 竞争结合 pMMR/MSS CRC 中的磷酸化信号转导和转录激活因子 1 来增强信号转导和转录激活因子 1 磷酸化的激活
从机制上说明 GBP2 对 pMMR/MSS CRC 免疫微环境的影响,作者发现 GBP2 的沉默减少了 HT29 和 SW480 细胞中磷酸化 STAT1 (p-STAT1) 的激活(图 6A)。在 GBP2 沉默的细胞中重建 GBP2 可以增加 p-STAT1 的激活(图 6B)。此外,STAT1 磷酸化可以通过直接与负调节剂相互作用来抑制,例如含有 SH2 的蛋白酪氨酸磷酸酶 1 (SHP1)。在使用非特异性酪氨酸磷酸酶抑制剂Na 3 VO 4处理后,可以挽救上述降低的 STAT1 磷酸化(图 6C),下调 SHP1 会损害 GBP2 沉默细胞中的 STAT1 去磷酸化(图 6D),并且GBP2 和 SHP1 与 STAT1 具有相似的相互作用域(图 6E、F)。此外,在 GBP2 沉默的细胞中,SHP1 和 p-STAT1 之间的相互作用增加(图 6G)。总之,这些结果表明 GBP2 通过与 SHP1 竞争结合 STAT1 来增强 STAT1 磷酸化。
图6. STAT1磷酸化减少是由GBP2的下调介导的
8
GBP2 损失削弱了体内 PD-1 阻断的功效
作者推测 GBP2 可能会影响免疫疗法在 pMMR/MSS CRC 中的疗效,生物信息分析结果表明GBP2 和 PD-L1 之间存在高度相关性(图7A-D)。为了验证假设,作者构建了两个缺乏 GBP2 的 CT26 细胞系(图 7E),发现在植入免疫缺陷 NSG 小鼠的 GBP2 KO 肿瘤中仅观察到肿瘤体积略有增加(图 7F)。流式细胞术、免疫组化分析表明,GBP2-KO 组中的肿瘤具有较低水平的 CD3 + CD8 + T 细胞,瘤内 CD8a、MHC I 类和 CXCL10/11 表达也与 CRC 肿瘤中的 GBP2 水平正相关(图7G-L)。总之,这些结果表明表达高水平 GBP2 的肿瘤对抗 PD-1 疗法敏感(图 7M)。
图7. GBP2 的高表达对于 pMMR/MSS CRC 中对 PD-1 阻断的反应至关重要
讨论
本研究将 pMMR/MSS CRC 分为免疫类和非免疫类,并确定 GBP2 是与 ICB 联合治疗的有希望的靶标,并且首次揭示了 GBP2 促进 pMMR/MSS CRC 中 STAT1 磷酸化的新机制。这些工作将加深人们对免疫微环境的理解,并有助于为 pMMR/MSS CRC 提供精准的免疫治疗。
往期回顾
【1】PD-1新机制:ERK和USP5通过去泛素化调控PD-1稳态进而调节肿瘤免疫治疗
【2】IF=11.60|肝细胞治疗新靶点—14-3-3σ蛋白降低失巢凋亡耐药性
【3】Nature Menin抑制剂Revumenib为急性髓系白血病癌症患者带来希望!
【4】IF=41.44|去甲基化酶ALKBH5通过PKMYT1 m6A修饰抑制胃癌侵袭


