2023年4月21日,维克森林再生医学研究所维克森林医学院的课题组在SCIENCE ADVANCES上发表了题为The synovial environment steers cartilage deterioration and regeneration的研究型论文,证实了促再生免疫细胞的作用及其在退行性关节疾病治疗中对祖细胞的靶向影响。
一、
背景
纤维化是由再生失败引起的,由纤维化引起的最常见疾病之一是骨关节炎(OA),由于其退行性,OA会导致严重的疼痛、功能丧失和残疾。由于无法治愈,OA的治疗主要集中在控制疼痛和限制疾病进展。当这种情况无法控制时,关节置换术是最后的选择。外伤性关节损伤是OA的主要病因。通常,由于长时间的促炎反应,最初的创伤不能愈合,导致纤维化和结缔组织累积。
在骨性关节炎发病期间,促炎反应持续存在,表现为:(1)滑膜液(SF)中的促炎细胞,(2)SF中的促炎细胞因子,以及(3)关节软骨恶化。
幼鼠的全层骨软骨微缺损显示出愈合的潜力。损伤后7天滑膜增厚,并伴有增殖的CD44+和蛋白多糖4 (PRG4+)祖细胞随后填充缺损环境(9)。基于这些发现,作者开始假设,当局部免疫细胞进入促再生阶段时,骨软骨缺损的功能性再生可能是通过从周围组织(如滑膜)募集适当的祖细胞来激活的。一旦这些祖细胞被创伤激活,它们就会迁移到缺陷部位,在那里它们附着、增殖并经历软骨分化,从而促进组织再生。随后,作者假设滑膜OA环境中的因素可能干扰这些关键步骤中的任何一个,从而损害再生潜力。
二、
结果
1
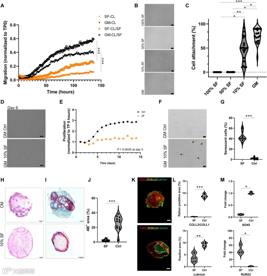
骨性关节炎患者的SF来源细胞可以经历功能再生所需的过程
结果显示,单独使用软骨细胞溶解产物(CL)或添加SF作为引诱剂时,细胞的迁移程度相似(图1A)。然而,当将SF添加到生长培养基(GM)中,在不影响培养基粘度的情况下,细胞迁移受到严重损害,与引诱剂无关(图1A)。在细胞培养72小时后,通过显微镜观察SF来源的细胞对组织培养表面的附着能力。在自体滑膜液(aSF)含量为100%或50%的情况下,没有细胞能够附着(图1B和C)。在SF含量为10%的情况下,细胞的附着性显著提高,在0%的情况下,细胞的附着性进一步增强。评估aSF对细胞增殖的影响实验结果显示:aSF组的增殖明显减少(图1D和E)。单独在GM中培养的细胞继续增殖。在10% aSF存在下培养的细胞中,超过40%的细胞SA-βgal活性呈阳性,而在GM单独培养的细胞中,SA-βgal活性呈阳性的细胞不到10%(图1F和G)。
图1.骨性关节炎患者的SF抑制了SF来源的细胞参与组织再生的能力
2
OA患者滑膜环境可诱导SF来源细胞纤维化
将细胞作为微球体培养,单独在软骨形成培养基中自发聚集,或添加10%的aSF。在7、14和21天后,球体直径总体呈减小趋势,反映球体收缩是组织成熟的标志(图S1B)。对球状体进行H&E染色,显示出类似于关节软骨细胞的圆形细胞形态,嵌入密集的细胞外基质中(图1H)。自体SF的补充诱导了一种类似于成纤维细胞的形态,嵌入到细胞外基质中,显示出纤维化。这些发现证实了OA患者在SF刺激下胶原组织受损和纤维化结构的形成(图S2)。
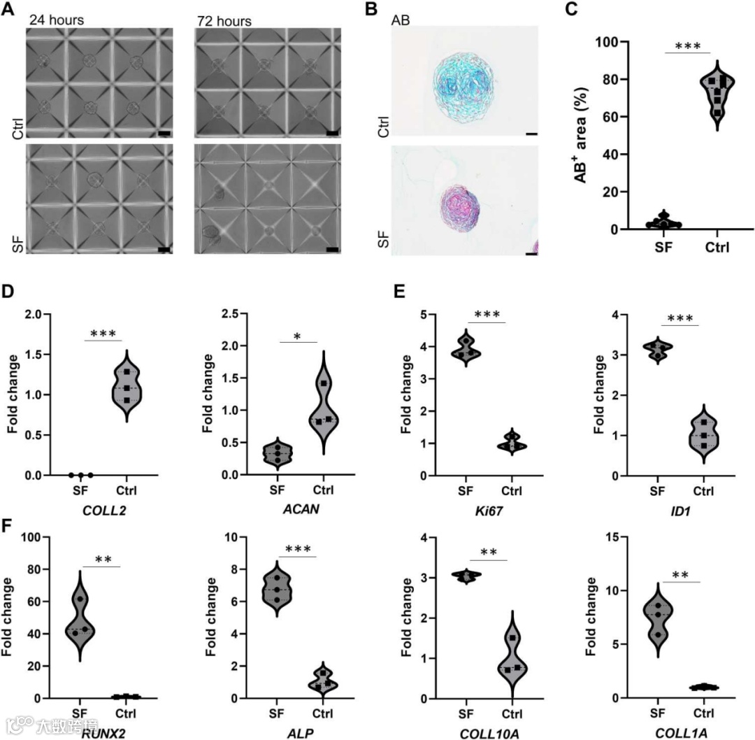
接下来研究对SF健康关节软骨细胞(hACs)的影响,为此,hACs种植在含或不含10% SF的软骨培养基中进行3d培养。通过成像监测自发聚集,通过组织学、免疫组化和mRNA转录分析评估分化。各组培养24小时后均形成球状体(图2A和图S2)。72小时后,SF培养的球体开始漂浮,一些融合并形成更大的宏观结构。这种现象随着时间的推移而恶化。SEM分析(白色箭头)和偏振光下Picrosirius红染色改变(白色箭头)进一步证实SF刺激hACs诱导纤维化ECM。mRNA转录物分析证实了软骨系的存在。在软骨培养基中培养的hACs,由COLL2A和Aggrecan (ACAN)的表达,这在SF培养的细胞中完全被破坏了(图2D和图S2,E和F)。在SF刺激的样本中,增殖标志物Ki67和典型骨形态发生蛋白(BMP)信号标记分化抑制剂(ID1)的表达分别增加了四倍和三倍(图2,E~G)。此外,SF刺激的样品显示去分化标志物的表达增加。这反映在增生性软骨细胞表达的ECM标志物COLL10A的表达增加了20倍。总之,这些发现进一步证实了从OA患者分离出来的SF的纤维化性质,正如健康的hACs在受到刺激时的去分化所表明的那样。
图2.骨性关节炎患者SF诱导关节聚集物纤维化
3
SF代表了一种促进炎症的环境
虽然从OA患者分离的SF样本中特异性细胞因子分泌谱不同,但与健康对照组相比,促炎细胞因子白介素- 17a (IL-17A)和IL-6的表达明显更高(图3A)。干扰素-γ (IFN-γ)和肿瘤坏死因子-α(TNF-α)的浓度均无差异。然而,在骨性关节炎患者的SF中,可以明显地看到促再生和抗炎标志物IL-2和IL-4的浓度降低(图3B)。与对照组相比,OA患者液体中的IL-10水平降低(图3C)。IL-8诱导中性粒细胞迁移(图3D)。与此同时,SF刺激组的迁移量比未刺激组(NS)增加了2000倍以上(图3D)。与NS组相比,SF和肉豆蔻酸佛波酯(PMA)均诱导了显著的中性粒细胞弹性蛋白酶(图3E)。在植物血球凝集素PHA或SF刺激下,淋巴细胞增殖和促炎细胞因子分泌显著,而NS细胞抗炎和促再生细胞因子的作用有限(图3F和图S3)。
图3. OA患者的SF含有促炎细胞因子,并以促炎方式刺激健康供体的炎症细胞
4
功能性组织再生激发了免疫调节细胞治疗的发展
体外研究结果表明,促炎环境是由促炎和促再生免疫细胞激活的不平衡引起的,导致纤维化和OA的发生和发展。为了在体内验证这一点,研究人员开发了一种基于免疫调节细胞的治疗方法,目的是模拟和促进在功能性组织再生过程中观察到的关键事件。作者分别分离单个核细胞(MNCs)和脂肪组织作为T细胞和aMSCs的来源(图4A)。通过在含有CL和促炎细胞抑制剂的活化培养基中培养,MNCs被激活为软骨组织(图4B)。这种激活产生了软骨活化T细胞(CATs),然后将其与体外扩增的aMSCs共培养24小时,以诱导aMSCs的软骨形成(图4C)。这种细胞治疗通过关节内注射进入OA膝关节(图4D),验证了促再生T细胞的组织特异性激活aMSCs中的软骨生成程序的假设,并进一步引导这些局部募集的祖细胞和邻近的软骨细胞完成退化软骨和炎症的功能性组织修复(图4E)。
图4.免疫调节和促进再生细胞治疗的发展
5
软骨活化免疫细胞诱导脂肪源性祖细胞向软骨分化
在活化的CAT群体中,CD3的表达增加了1.2倍,同时CD69的表达增加了两倍(图5A)。CD25的表达也增加了两倍(图5A)。与来自非活化MNCs的条件培养基相比,在CATs中检测到促再生细胞因子IL-10和IL-2的浓度分别升高了40倍和10倍(图5B)。同时,促炎细胞因子IL-6和IL-17A的浓度在CAT组和Ctrl组之间没有差异(图5)。对 IL17A的分析支持了细胞因子分析的结果,与未激活的CATs相比,其基因表达下降了10倍(图5D和图S4A)。在激活的CATs中,TGFβ1、BMP-2和COMP的表达量分别提高了1.4、5.5和2.5倍。表明它们的能力有一个机制诱导原代细胞的软骨原性的机制(图5F)。
图5.基于免疫调节细胞的再生治疗的表征
6
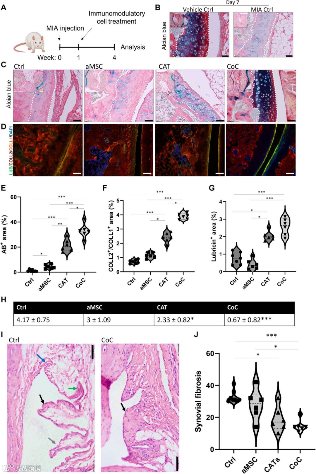
临床前模型中OA的免疫调节导致关节稳态恢复
注射碘乙酸钠(MIA)后一周,软骨开始退化,表现为阿尔新蓝染色(AB)AB减少,关节面胶原结构受损。在注射MIA的膝关节中观察到软骨退化,但在对照组中没有观察到。注射MIA的膝盖观察到了AB染色的减少和关节表面胶原结构的受损,而对照组则没有(图6B)。细胞注射3周后,通过AB和茜素红染色对软骨退化进行评估,证实未注射谷氨酸钠碘乙酸(MIA)治疗的膝关节软骨严重退化(图6C)。接下来,在MIA注射1周后,将CAT、aMSC、aMSCs与CAT共培养24小时(CoC)或未处理的对照物(Ctrl)关节内注射。细胞注射3周后,通过AB和Picrosirius红染色对软骨退化进行评估,证实未注射MIA的膝关节软骨严重退化(图6C)。
图6.化学诱导OA大鼠关节和滑膜功能再生
三、
讨论
骨关节炎最近被定义为一种流行病,缺乏有效的治疗与对潜在病理生理的有限认识高度相关。创伤后不能再生被认为是退行性疾病的潜在原因之一,为了研究骨关节炎环境中的病变不能愈合的原因,从骨关节炎患者的滑液中分离出异质细胞群。在存在或不存在自体滑膜液的情况下,评估细胞进行功能性组织再生所需过程的能力。该研究发现通过注射aMSCs和CATs共培养产物,靶向aMSCs再生关节软骨,CATs引导局部环境并抑制促炎因子。该研究证实了促再生免疫细胞的作用及其在退行性关节疾病治疗中对祖细胞的靶向影响。

往期推荐
Piezo1的激活通过YAP依赖的谷氨酰胺水解促进主动脉瓣间质细胞的成骨分化
Nature Communications|ITF2通过NF-κB预防结肠癌
SCIENCE ADVANCES |维持软骨下骨的缺氧环境有助于缓解骨关节炎
Nature Cell Biology SEL1L-HRD1内质网相关降解STIN调控先天免疫

